重大变革!发审委管理又出新动作,选人、用人、监察三分离!
7月7日,又是一个周五,证监会发布了修订后的《中国证券监督管理委员会发行审核委员会办法》,自发布之日起施行。
记者从接近证监会的人士处了解到,此次证监会修订发审委办法主要目的是为了完善发审委制度,关键在于强化发审委制度运行的监督管理。
总原则:
一、坚持以问题为导向,查隐患、堵漏洞、补短板,强化发审委制度运行监管,把权力关进制度的笼子里,构建不敢腐、不能腐、不想腐的长效机制。
二、坚持发审委选聘、运行、监察相分离原则,设立发审委遴选委员会,增加面试和考察环节,按照依法、公开、择优的原则选聘发审委委员。
三、设立发行审核监察委员会,采取按一定比例对发行审核项目进行抽查的方式,对发行审核工作进行监察。打造忠诚可靠、干事创业的发审委队伍,树立风清气正、团结向上的工作氛围。
四、坚持依法全面从严监管,切实提升发行审核质量,严把上市公司准入关,防止病从口入,防范恶性与重大审核风险,切实保护投资者特别是中小投资者合法权益。
修订了哪些内容?
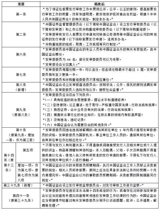
本次修订《发审委办法》主要涉及以下十个方面的内容:
一、增加了保护投资者合法权益的宗旨。
在强调股票发行审核工作应当贯彻公开、公平、公正原则,以及提高股票发行审核工作质量和透明度的基础上,增加了保护投资者合法权益的宗旨,同时强调提高股票发行审核工作效率。
二、强化发审委选聘工作。
为进一步健全发审委委员选聘制度,在原有委员所在单位推荐和相关行业协会推荐、委员候选人公示、通过会议方式确定委员候选人名单等制度的基础上,中国证监会设立发审委遴选委员会,增加面试和考察环节,按照依法、公开、择优的原则选聘发审委委员。
三、增加对发行审核工作进行监察的制度安排。
为进一步强化包括发审委制度在内的发行审核制度运行监管,中国证监会设立发行审核监察委员会,探索采取按一定比例对发行审核项目进行抽查等方式,对发行审核工作进行监察。
四、完善限制发审委委员买卖股票制度。
在原有制度安排的基础上,进一步明确中国证监会以外的专职委员受聘期间,执行中国证监会工作人员禁止买卖股票的规定,相关人员所持股票,原则上应当在具备依法转让条件时受聘一个月内清理完毕;中国证监会以外的兼职委员受聘期间,买卖股票的限制措施另行规定。中国证监会系统内的委员,严格按照中国证监会工作人员禁止买卖股票的规定执行。同时,增加对机关人员买卖股票情况核查工作安排。
五、将主板发审委和创业板发审委合并。
鉴于主板(含中小板)、创业板在审核理念和审核标准方面已经趋同,将主板发审委与创业板发审委合并,有利于统一审核理念和审核标准,优化配置行政资源,提高发行审核效率,也有利于支持符合条件的创新创业企业登陆创业板市场或其自主选择的主板(含中小板)市场。
六、适当增加委员总数。
考虑到目前专职委员已经满负荷运转,为保证发行审核工作正常有序开展,适当增加专职委员数量,同时将委员总人数由60名增加至66名。
七、减少委员任职期限。
为强化委员管理,建立健全委员换届机制,将委员连续任期最长不超过三届,改为不超过两届,每年至少更换一半。
八、完善发审委委员任职条件。
提高选聘委员的标准,在原有廉政要求、专业素质、遵纪守法等资格条件的基础上,要求委员具有较高的政治思想素质、理论水平和道德修养。
九、强化委员推荐单位责任。
发审委委员因违法违规被解聘的,取消其所在单位五年内再次推荐发审委委员的资格,发审委委员为国家机关、事业单位工作人员的,通报其所在单位,由其所在单位作出相应处分。
十、增加了对违法违规委员公开谴责的处理方式。
在原有谈话提醒、批评、解聘等处理措施的基础上,增加公开谴责的处理措施,完善对违法违规委员的追责制度,督促委员勤勉尽责。
基于哪些考量?
发审委制度是发行监管制度的重要组成部分,依据《证券法》第22条的规定,国务院证券监督管理机构设发行审核委员会,依法审核股票发行申请。
“发审委制度运行至今,在吸收证监会以外的专家参与审核工作,发挥专家把关功能,从源头上提高公司质量,强化对发行审核工作的监督,提高发行审核工作的公信力方面发挥了重要作用。”接近证监会的人士透露,但是,随着形势变化,发审委制度也需要进一步予以完善。前期在公开征求市场意见后,监管层吸收了市场的有益建议,尤其在严把审核信息披露质量关、进一步规范审核权力运行机制和防范权力寻租等方面,从体制机制和组织架构方面进行了优化。
该人士表示,此次办法修订自去年开始启动,社会各方都报以较高关注,并且提供了很多很好的建议,可谓集思广益。证监会也努力推进“综合施策、标本兼治”,不断完善完善发审委制度,最终实现资源配置市场化的目的。
具体来说,该人士强调,从优化制度、完善体制、改进机制三个方面,来进一步明晰发审委委员的权责,强化发审委制度的落实。
1、优化制度:强化发审运行监管一系列制度体系建设
一是强化制度建设,所有委员参照证监会工作人员管理,严格执行证监会工作人员制度,包括廉政、工作纪律。
二是专职委员要比照证监会处级以上工作人员填写个人事项报告表,报告个人重大事项。
三是中国证监会以外的专职委员受聘期间,执行中国证监会工作人员禁止买卖股票的规定,相关人员所持股票,原则上应当在具备依法转让条件时受聘一个月内清理完毕,中国证监会以外的兼职委员受聘期间,买卖股票的限制措施另行规定。
四是严格执行证监会关于规定和纪律要求,认真履行职责,廉洁从政,接受中国证监会的考核和监督。
2、完善体制:强化发审委运行管理。
一是制定相应规则,明确发审委审核边界与标准,要求发审委员履职时必须严格按照证监会审核标准、理念,减少随意性和任意性判断。
二是完善工作底稿制度,并定期抽查。
三是优化发审委分组及召集人制度,通过一次一授权,采用电脑摇号的方式产生审核委员,“不固定组、不固定召集人,按照法律、财务背景分类,通过电脑临时组建审核委员,临时指定召集人。”
四是严格执行回避制度,发审委员必须与所在单位业务脱钩。
五是严格执行发审会录音、录像,记名投票制度。
六是进一步完善发审委审核公开制度。
七是明确发审委员连任不得超过两届,之前是一届一年,可以连续三届。
八是强化对发审委员所在单位的追责制度,必须要求单位出具推荐函,设有纪委的单位必须由纪委出具个人廉政情况意见。
3、改进机制:完善发审委运行机制。
具体来说,中国证监会设立发审委遴选委员会,增加面试和考察环节,按照依法、公开、择优的原则选聘发审委委员。
“由会人教部增加面试、考察环节,引入会内跨部门监督机制,按照依法、公开、择优原则选聘。”接近证监会的人士透露,同时,还设立发行审核监察委员会,探索采取按一定比例对发行审核项目进行抽查等方式,对发行审核工作进行监察,强化外部抽查机制。
发审委员需要满足哪些条件?
1.具有较高的政治思想素质、理论水平和道德修养;
2.坚持原则,公正廉洁,忠于职守,严格遵守国家法律 、 行政法规和规章;
3.熟悉证券 、会计业务及有关的法律 、行政法规和规章 ;
4.精通所从事行业的专业知识,在所从事的领域内有较 高声誉;
5.没有违法、违纪记录;
6.中国证监会认为需要符合的其他条件。
哪些情形会导致发审委员解聘?
发审委委员有下列情形之一的,中国证监会应当予以解聘:
1.违反法律、行政法规、规章和发行审核工作纪律的;
2.未按照中国证监会的有关规定勤勉尽职的;
3.本人提出辞职申请的;
4.2次以上无故不出席发审委会议的;
5.经中国证监会考核认为不适合担任发审委委员的其他情形。
发审委委员的解聘不受任期是否届满的限制。发审委委员解聘后,中国证监会应及时选聘新的发审委委员。
发审委有哪些职责?
发审委的职责是:根据有关法律、行政法规和中国证监会的规定,审核股票发行申请是否符合相关条件;
审核保荐人、会计师事务所、律师事务所、资产评估机构等证券服务机构及相关人员为股票发行所出具的有关材料及意见书;
审核中国证监会有关职能部门出具的初审报告;
依法对股票发行申请提出审核意见。
哪些情况下发审委员需要回避?
1.发审委委员或者其亲属担任发行人或者保荐人的董事(含独立董事,下同)、监事、经理或者其他高级管理人员的;
2.发审委委员或者其亲属、发审委委员所在工作单位持有发行人的股票,可能影响其公正履行职责的;
3.发审委委员或者其所在工作单位近两年来为发行人提供保荐、承销、审计、评估、法律、咨询等服务,可能妨碍其公正履行职责的;
4.发审委委员或者其亲属担任董事、监事、经理或者其他高级管理人员的公司与发行人或者保荐人有行业竞争关系,经认定可能影响其公正履行职责的;
5.发审委会议召开前,与本次所审核发行人及其他相关单位或者个人进行过接触,可能影响其公正履行职责的;
6.中国证监会认定的可能产生利害冲突或者发审委委员认为可能影响其公正履行职责的其他情形。
前款所称亲属,是指发审委委员的配偶、父母、子女、兄弟姐妹、配偶的父母、子女的配偶、兄弟姐妹的配偶。
新一届发审委委员何时选出?
接近证监会的人士告诉记者,新一届发审委委员有望在两个月内选聘出来,但是具体时间视工作流程进展情况而定。
一方面,很多机构和单位去年就已经把推荐名单报过来了,到现在就存在一个空档期,在这期间推荐人选是否存在违规违纪或者其他新情况出现,从而不适应担任发审委员的情况,都需要需要时间去复核。
更重要的是,另一方面,修订后的办法强化了委员推荐单位责任。如果推荐过来的发审委委员因违法违规被解聘的,取消其所在单位五年内再次推荐发审委委员的资格,发审委委员为国家机关、事业单位工作人员的,通报其所在单位,由其所在单位作出相应处分。因此,各单位在推荐的时候也都很慎重。
该人士还透露,证监会还将发布发审委委员履职相关细则,明确发审委委员审核的边界与标准,目前配套细则还在抓紧制定中。
(来源:中国证券报)
(编辑:叶映橙)
分享成功


