
继乐视控股和乐视移动后,贾跃亭本人也被列为了失信被执行人,包括坐火车、坐飞机、高消费、子女就读高收费学校等多方面受到限制。
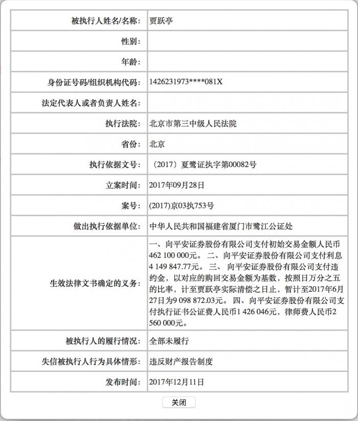
据中国执行信息网12月11日发布信息显示,北京市第三中级人民法院在立案近三月后,公布贾跃亭因违反财产报告制度,未全部履行生效法律文书确定的义务,被列为失信被执行人。
根据《关于加快推进失信被执行人信用监督、警示和惩戒机制建设的意见》,失信被执行人,将遭受从事特定行业或项目限制、限制高消费及有关消费等多项限制。在限制消费方面,失信被执行人及失信被执行人的法定代表人、主要负责人、实际控制人、影响债务履行的直接责任人员将在乘坐火车、飞机、住宿宾馆饭店、高消费旅游、子女就读高收费学校等方面受到限制。
此前报道显示,贾跃亭本人应该仍在境外。列入失信被执行人名单将进一步影响其回国及执行义务的可能。
根据法院公开被执行人信息显示,贾跃亭未履行生效法律义务包括四项,向平安证券股份有限公司支付初始交易金额人民币4.621亿元;向平安证券股份有限公司支付利息4149847.77元;向平安证券股份有限公司支付违约金,以对应的购回交易金额为基数,按照日万分之五的比率,计至贾跃亭实际清偿之日止,暂计至2017年6月27日为9098872.03元。向平安证券股份有限公司支付执行证书公证费人民币1426046元,律师费人民币2560000元。
以上款项合计4.79亿元,公布信息显示,被执行人全部未履行上述义务。
就在上周,乐视移动智能信息技术(北京)有限公司刚刚被列为失信被执行人。该案件的申请执行人为赫比(上海)金属工业有限公司,被执行人为乐视移动,该公司的法定代表人为贾跃亭的哥哥贾跃民,赫比金属执行标的额为人民币2033.5213万元。法院于2017年8月29日立案执行。北京市第三中级人民法院于2017年10月24日扣划了被执行人名下银行存款194.4745万元并发还申请执行人。
(编辑:辛灵)
分享成功



