金隅先涨为敬领跑“雄安概念股”,8公司坚称无关集体降温

春入遥山碧四周。
2017年4月1日,中央刚印发通知宣布设立“雄安新区”。这是“千年大计、国家大事”。
重大决策扑面而来,随后的清明节小长假,券商分析师们则似乎进入枕戈待旦状态。
2日,广发、瑞银、长江、安信等8家券商便相继发布研报,把即将迎来“雄安新区概念”的个股翻了个底朝天,28只“雄安新区概念股”随之出炉。
3日,港股市场上,金隅股份(02009.HK)先涨为敬,飙升34%,成交超过20亿港币。
4日,清明节后开盘前夜,广发证券(000776.SZ)重磅发布近半年来的京津冀水泥深度分析合辑。
据该合辑记录,2016年11月2日至2017年4月2日,广发建材团队针对京津冀水泥行业撰写的17篇研究报告,直指金隅股份和冀东水泥(000401.SZ)极可能迎来牛市。
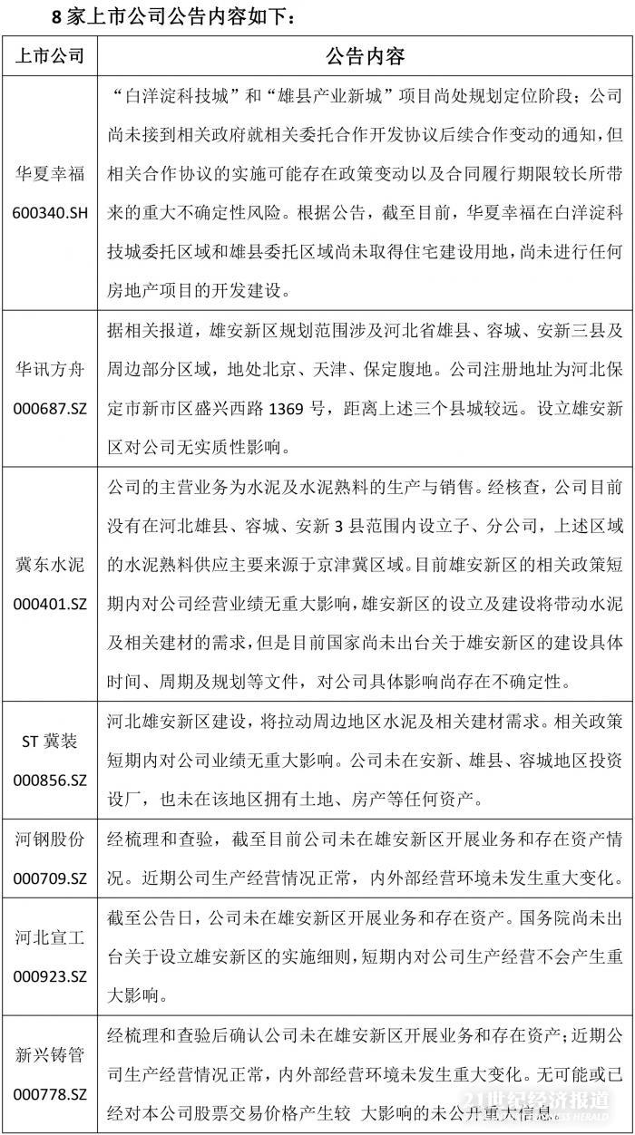
引发各路人士对哪只股票将成为龙头而竞相遐想之际,4月4日晚,华夏幸福(600340.SH)、冀东水泥在内的8家上市公司相继披露澄清公告,撇清与“雄安区”的关系。
8家上市公司撇清关系
树欲静而风不止。
4月2日,多家券商发布研报,直指华夏幸福、冀东水泥、金隅股份等京津冀区域房地产、建筑材料,交通运输板块的个股中将出现“雄安新区概念股”。
比如,广发证券上述重磅调研则着眼“金隅、冀东”,指出,看好京津冀,重点推荐冀东水泥、金隅股份,原因有三:
一,雄安新区的设立意义重大,重磅历史性战略决策,京津冀水泥需求中线空间打开;
二,金隅股份(601992.SH)收购冀东集团,整合之后熟料产能占比约60%,熟料产量占比约80%,同时考虑到金隅/冀东控制区域内70%以上石灰石资源,成为区域内龙头,而且对区域的控制力较强;
三,京津冀地区,无论从政策落地,还是产能去化空间,都有望成为供给侧改革最受益地区。
实际上,4月3日港股开市,金隅股份的确率先反应,股价跳空上扬,成交量突破前所未有的4.78亿股。
但4日晚发布澄清公告的上市公司中,冀东水泥赫然在列。
冀东水泥在4日晚公告中表示,经核查,公司目前没有在河北雄县、容城、安新3县范围内设立子、分公司,上述区域的水泥熟料供应主要来源于京津冀区域。
并表示,目前,雄安新区的相关政策短期内对公司经营业绩无重大影响,雄安新区的设立及建设将带动水泥及相关建材的需求,但目前国家尚未出台关于雄安新区的建设具体时间、周期及规划等文件,对公司具体影响尚存在不确定性。
有投资者认为,这边厢,卖方研究机构积极挖掘和揭示投资机会,那一边,作为投资标的的上市公司则摆摆手,淡定表示冷静和谦让,这一幕始料未及。至于究竟会是什么样,仍需关注5日开盘后的市场表现。
基本面较好负债率高企
雾里看花,更有朦胧美。
卖方分析师团队纷纷看好,已经为相关上市公司捧上诸多美好图景。
然而,这些沾边“衔玉而生”者们表示,“不确定”、“无进展”、“未发生重大变化”。
诚如斯言,罗马不是一天建成。但市场依然有所期待,选择集体低调的8家上市公司,2016年经营情况如何?有必要逐个揭开部分面纱小探究竟。
据21世纪经济报道记者梳理,4日晚发布澄清公告的8家上市公司中,4家发布2016年年报,另有2家公司发布2016年业绩预告,都表现出较好的基本面。
已披露年报的4家企业中,实现营业收入和净利润最多的是华夏幸福。
其在3月30日发布的2016年实现营业收入和净利润分别为538.21亿元和64.92亿元,每股收益达2.20元,市盈率12.41倍。由此,成为多家券商推荐的“新区概念股”首选牛股。
4只股中,营业收入涨幅最大的要数京汉股份(000615.SZ)。
其3月17日发布2016年年报,实现营业收入42.43亿元,同比增长了75.80%,但净利润仅有1.09亿元,下滑了-54.04%。
尽管如此,京汉股份仍是8只个股中2017年一季度表现最佳品种,其一季度股价上涨33.11%。
到目前为止,公布业绩预告的河钢股份(000709.SZ),有望成为其中业绩增长最大的个股。
根据1月20日发布的业绩预告显示,河钢股份有望在2016年实现净利润15亿-16亿,同比增长161.57%至179.01%。
值得一提的是,尽管发布2016年业绩预告或年报的6家企业都展现出较好的业绩基本面,但8家企业资产负债率相对不低,除华讯方舟为51.04%外,其他公司的资产负债率均在60%以上,华夏幸福的资产负债率达84.78%。
雄安新区概念股还有谁?
躬逢其盛,与有荣焉。
尽管这8只个股决绝挥别“雄安新区概念股”,但清明节后开市,又会是怎样一番场景尚不可知。
除去它们,“雄安新区概念股”或许还有机会可以把握。
根据同花顺数据显示,除上述8只个股外,当前还有“雄安新区概念股”20只,所属行业涵盖房地产、建筑材料,交通运输等方面,其主要业务范围与雄安新区有密切联系,极具发展潜力。
安信证券、长江证券(000783.SZ)等各大券商均有分析,他们认为雄安新区的投资机会主要在地产、建材、钢铁、机械、交运、环保、水泥、医疗等板块。
其中,安信证券指出,短期投资机遇由配套建设驱动,需要关注房地产、建材、钢铁等直接受益行业。
该机构认为,从浦东新区和深圳特区的经验来看,开发阶段往往能带动全产业链上中下游共同发展并且成效立竿见影,需要关注建筑、建材、钢铁、机械、电气、交运等率先发力的直接受益行业。
同时,考虑到新区特区的建设要求,并结合建材就近原则、钢铁集约效应等行业特性,往往在当地或附近具有密切业务联系的大型龙头企业获益明显。
实际上,除了不断映入眼帘的卖方分析师研报,据买方机构透露,他们也已在调研路上。
有分析人士表示,但凡重大命题,资本市场均会有所反应,四月资本市场即将拉开帷幕,投资者稍安勿躁,审慎待之。
(作者:杨坪,谷枫 编辑:卜坚)
21世纪经济报道及其客户端所刊载内容的知识产权均属广东二十一世纪环球经济报社所有。未经书面授权,任何人不得以任何方式使用。详情或获取授权信息请点击此处。



