国务院组成部门有哪些调整?一图看懂前后变化!
21世纪经济报道 21财经APP 谢珍
2018-03-13 21:03
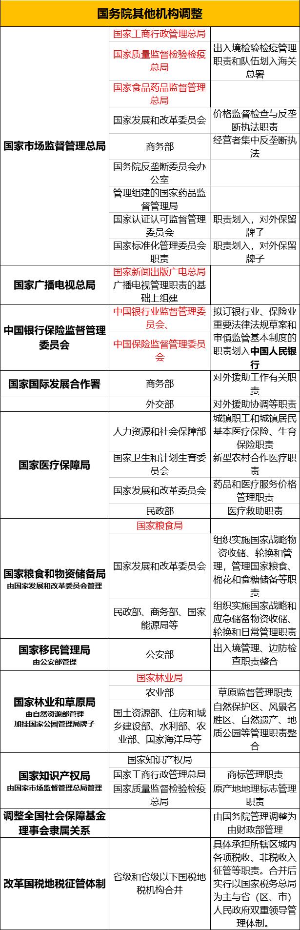
按照国务院关于提请第十三届全国人大一次会议审议的国务院机构改革方案的议案,改革后,国务院正部级机构减少8个,副部级机构减少7个。
具体改革方案如下:
评论
按照国务院关于提请第十三届全国人大一次会议审议的国务院机构改革方案的议案,改革后,国务院正部级机构减少8个,副部级机构减少7个。
具体改革方案如下: