在中国英语能力等级量表的基础上,教育部考试中心正着手研发英语能力等级考试。目前主要考虑配合高素质人才培养战略,面向社会需求较旺盛的高等教育阶段开发考试。
近日,经国家语委语言文字规范标准审定委员会审定通过,《中国英语能力等级量表》由教育部、国家语言文字工作委员会正式发布,将作为国家语委语言文字规范自2018年6月1日正式实施。
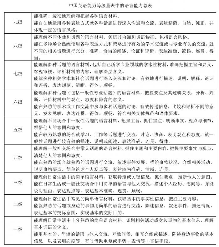
《中国英语能力等级量表》是面向我国英语学习者的首个英语能力测评标准。它依据我国英语学习者能力的实证数据,同时充分考虑各学段的需求,将学习者的英语能力从低到高划分为“基础、提高和熟练”三个阶段,共设九个等级。
教育部考试中心负责人介绍,我国外语考试中仍存在一些突出问题:
一是考试之间缺乏统一标准,考试不成体系。现有外语考试项目过多,标准各异,考试级别概念不清,不同考试之间成绩不可比,不利于促进科学选才。
二是现有考试对考查语言综合运用能力重视不够,各学段的考试之间缺乏有效衔接,存在内容重复或断档情况。这些都不利于促进教学连贯有序地开展,不利于教学成效的提升。
三是我国外语考试的国际认可度不高,不利于提升教育国际化水平。
中国英语能力等级量表有诸多创新之处,比如量表以运用为导向,强调语言使用。采用“能做”描述,关注语言在交流中的作用,引导语言学习者运用语言,学以致用。
该负责人介绍,量表不是教学大纲,也不是考试大纲,而是在统一的标尺上对我国英语学习者运用英语语言能力的一系列描述,为英语测试、学习和教学中谈论语言能力水平时提供共同参考。量表的九个等级并不是对学生的强制性要求。
在中国英语能力等级量表的基础上,教育部考试中心正着手研发英语能力等级考试。目前主要考虑配合高素质人才培养战略,面向社会需求较旺盛的高等教育阶段开发考试。具体实施方案正在研究,有关进展情况一旦确定会及时向社会公布。
《中国英语能力等级量表》是教育部考试中心汇集国内外专家力量,开展大量实证调研,历时三年多研制而成。
据介绍,为了使标准的研制工作贴合国情、教情,教育部考试中心在28个省的1500多所大中小学开展实证研究,收集了16万多名师生数据。
(编辑:李博)
分享成功



