央行引导CRM市场发展:初期专业机构为中债增进 未来或扩围
10月22日,央行消息称,设立民营企业债券融资支持工具,稳定和促进民营企业债券融资。“这是一个市场化引导工具,主要是帮助市场探索一个市场化化解民企信用风险偏好过低的方式。”一位接近监管人士称。
民企债券融资支持工具由人民银行运用再贷款提供部分初始资金,由专业机构进行市场化运作,通过出售信用风险缓释工具、担保增信等多种方式,重点支持暂时遇到困难,但有市场、有前景、技术有竞争力的民营企业债券融资。
据21世纪经济报道记者了解,初期专业机构为中债增进,未来可能会进一步扩围,同时当前采用的信用风险缓释工具主要为CRMW(信用风险缓释凭证)。另外,央行在该工具的资金投入上可能不会太多,主要起引导作用。
兴业银行首席经济学家鲁政委认为,这一政策将有助于压缩信用利差。他此前对21世纪经济报道记者表示,目前货币政策总量上已基本适度,未来政策可能更多在结构调整上,比如进一步拉长流动性期限结构,压缩信用利差和期限利差。
值得强调,上述政策均属于定向滴灌,而并非大水漫灌。“银行体系流动性总量基本稳定,银根是稳健中性的,货币政策取向没有改变。”央行研究局局长徐忠撰文称。
新工具如何操作?
目前市场对新工具的关注焦点在于:这是一种什么工具,这种工具如何操作,其中提及的专业机构是谁?
“运作方面,央行提供部分再贷款资金找托管机构托管,市场上专业机构通过创设衍生工具等方式支持民营企业,属于央行支持的部分提供再贷款。如果出现问题专业机构承担部分风险,支持工具承担部分风险,大概是这样一个机制。”前述接近监管人士称。
他对21世纪经济报道记者表示,目前由于中债增进信用风险缓释工具市场份额最大的专业机构,所以初期选择了中债增进,后续如有其它机构愿意做这件事,支持工具也不仅限中债增信,可能扩大到其他专业机构,关键是要有能力。
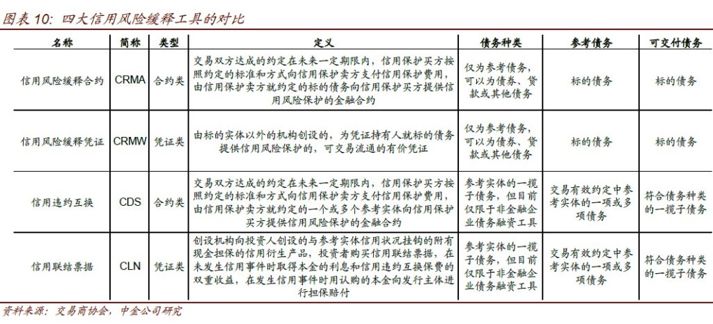
据了解,目前上述工具主要采用支持CRMW的方式。原因在于,目前这种方式市场上操作较多,较为成熟。CRMW属于信用风险缓释工具(CRM)之一。CRM初期是以信用风险缓释合约(CRMA)和CRMW为核心产品,后又增加了信用违约互换(CDS)和信用联结票据(CLN)两项新产品。
21世纪经济报道记者获悉,初期央行投入的再贷款资金投入规模不会很多,因为主要是引导作用。
“现在很少有人为民营企业卖这类衍生品,央行设立的支持工具是拿出部分资金去帮助建立市场化机制,当机构真正开始做了以后,可能会发现有很多企业被错杀,自己会从中找到机会。”前述接近监管人士称,“借此引导市场建立一个更完善、更市场化的缓解民企信用风险偏好较差的一个工具。”
上海市人民政府参事、中国人民银行调查统计司原司长盛松成认为,对于机构来说,通过合理评估和理性判断,为有财务可持续性和发展潜力的民企提供资金支持也可能是比较好的投资机会。有机构测算,目前信用债的违约规模与违约率实际是低于银行贷款的。2018年上半年商业银行平均不良贷款率为1.81%,是信用债市场违约率的十倍。
CRM发展正当时
据21世纪经济报道记者了解,CRM是CDS在中国国情下的具体适用,该产品并不是新事物,2010年就已经问世,2016年相关政策又进行了改进。不过此前发展一直不温不火。
据中金公司统计,CRM自2010年问世之后,截至2011年底总计只有6家机构创设了9支CRMW产品,本金合计7.4亿元。后来直到2016年8月才又发行了1支产品,之后直到今年8月并没有新增CRMW发行。
今年以来,一方面是救助杠杆过高的企业”大而不能倒“,会使得市场难以体现惩戒作用,而另一方面如果不救一些因流动性而瞬间休克的企业将对整个金融市场带来多米诺骨牌效应,如何化解当下的困境,是一个巨大的挑战。
“目前市场是一个单边市场,在违约比较多出现的时候,金融机构就会都扑向了高等级债券避险,导致高等级债券利率极地,但低等级债券却无人问津,这是市场理性的选择,但也说明市场是一个单一单边市场,集体看空,市场的自我修复机制不完善,比如这时候应该有垃圾债市场,风险对冲的衍生工具。”一位金融专家表示。
多位分析人士认为,此前CRM市场也有拓展,但因为违约并不多,所以并未有发展起来,而现在是一个非常好的时机引导市场发展衍生品风险对冲市场。中金公司固收研究团队认为,CRM的推出对于对冲信用风险、提升信用债的市场流动性以及完善信用债券的风险定价机制方面具有重大意义,尤其在今年债市违约风险明显加大的背景下,再度推出正当其时。
从目前来看,央行已经关注到了市场主体的声音,并正在采取相关措施。 “衍生品一直有,只是用的不多,这(CRM)是一个很好的市场化工具,可以用来解决民企信用风险偏好较差的状况。”前述接近监管人士称。
据梳理,三季度以来随着违约增多,久违市场的CRM产品再现市场。9月中旬以来发行了4支CRMW产品,合计金额7.85亿元(部分为预计创设金额),投资者对于CRM的关注度重新提升。这4支产品分别为18中债增CRMW001/002/003和18杭州银行CRMW001。
市场化支持
北京大学国家发展研究院副院长黄益平认为,央行此次采取政策具有两个鲜明特点:一是非常有针对性,要帮助缓解一部分民营企业融资难的问题;二是不同于以往,此次基本上是按照市场化的运作方式。
黄益平称,此举有潜在的市场效率作为基础,更精准,也更为可持续。“因为首先并不是完全不加选择地给钱,而是特别强调支持短期遇到流动性困难,但有市场、有前景、技术有竞争力的民营企业。央行出手来支持这些企业,一方面能让这些民营企业很好地活下去,因为它本身有竞争力、有市场前景,另外一方面也能帮助稳定市场、稳定经济。”
有市场人士称,资金运用上会市场化操作,“本来就是做发债增信担保,和传统意义上的对商业银行再贷款不同”。
前述接近监管人士称,选择专业机构进行操作,也是因为专业机构有比较好的信用评价体系,同时能够市场化运作,判断企业该不该支持。“原则是,支持的应该是经营没有多大问题,只是陷入流动性稍微紧张的企业,而不是盲目扩张的企业,具体选择由市场专业机构来做。”
徐忠称,为了保障民营企业债券融资支持工具的实施效果,必须坚持以下原则。首先是市场化法治化原则。人民银行不直接实施支持计划,而是委托给市场上的专业机构运作,在运作过程中,严格遵守法律法规,遵从契约精神,切实保护民营企业私有产权。
二是有的放矢、适时退出。支持工具以企业自救为前提,重点支持流动性遇到暂时困难民营企业的合理融资需求,遵循阶段性帮扶理念,限期有序退出。
三是防范道德风险。对于扶持的企业,人民银行将与各省政府合作,协调企业积极制定自救计划,改善经营管理,增强自身抵御风险能力,并对企业规范经营进行跟踪和约束,引导民企建立规范的公司治理机制、财务管理和信息披露制度,积极瘦身自救,促进民企经营实质性改善。
并非“漫灌”
多位分析人士认为,不论是增加再贷款额度,还是设立民企债券融资支持工具都是服务实体经济的重要手段,并非“大水漫灌”。
盛松成认为,再贷款提供部分初始资金,引导设立民营企业债券融资支持工具,并非为民企信用风险兜底,更不是“量化宽松”。
事实上,究竟为哪些企业的债券提供增信、如何定价,主要还是依靠机构的专业判断,依靠市场的力量。人民银行提供的初始资金主要起到引导、撬动作用,从而推动社会资金参与支持民营企业健康发展。
在这个过程中,央行应把握好提供资金的适度规模。只要市场能对民企信用风险的评估回归理性,央行引导设立民营企业债券融资支持工具的信号意义其实更大,并不需要动用大规模资金。
据21世纪经济报道记者了解,尽管央行在民企债券融资支持工具的支持上,目前不会投入太多资金,但通过引导、撬动,会改善市场预期,可以起到增强民企信用的作用。
市场影响方面,天风固收孙彬彬认为,一是该政策直接指向今年以来融资的实际结构困难,具有进一步疏通信用的实质作用,所以对于信用资产特别是民企龙头是确定利好;二是从整体宏观基本面角度看待,政策目前依然着力于稳定,利率稳是前提,基本面的压力暂时还没有完全释放,所以利率风险可控,利率上限明确,短期可能做多意愿走弱,但是从跨年角度依然可以做平曲线。
(本报记者黄斌对本文亦有贡献)
(编辑:李伊琳)
