50万年薪还月光?月入4.7万京漂哭穷!其实已跑赢超800家上市公司总经理
临近年末,又一篇“哭穷”帖火了。
近日,知乎上一个问题:“五十万年薪的人是怎么过日子的?”下的一篇答案火了。
答题者是一位金融业(PE)中层人员,工作地点北京。
时报君先来梳理一下他的答题要点:
月薪:税后4.7w
年终奖:2017年无,2018年估计也没有
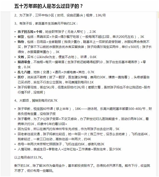
消费情况:
房租:13000/月
生活开销:12000/月
大额花销(早教、小孩看病、人情花销等):8700/月
结余:
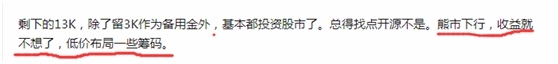
备用金:3000/月
股市投资:10000/月
50万年薪低吗?其实已超过800多家上市公司总经理的年薪!▲▲▲
超过50万的税后年薪,却基本处于月光状态。
那我们看一下,50万年薪在A股处于一个怎样的水平?
不妨将这样的薪酬与上市公司董监高做一下比较。
在人们印象中,上市公司作为中国最优质资产的代表,董监高更是其中高收入阶层,在当今社会属于高收入高的群体,那么,他们的收入水平又是怎样呢?
上市公司董事长很多是上市公司的创始人,或持有相应公司的股权,而总经理中职业经理人的比例则相对较大,因此拿上述收入和上市公司总经理们进行比较更具参考意义。
统计数据显示,如果一个人的年薪能达到50万元,就已经超过了800多家上市公司总经理的年薪。
据Wind数据,2017年度上市公司总经理的平均年薪约为91万元。不过,不同上市公司的总经理收入差距非常大,高的能超过千万元,如迈瑞医疗总理成明2017年薪酬高达1874.02万元。低的年薪不足10万元,以A股2017年年报数据,当年年薪低于10万元的总经理多达27位。总的来看,2017年有846家上市公司总经理年薪低于50万元。
在上市公司高管中,董秘和财务总监的层级低于总经理,但也属于高管职位,这类人员在上市公司的薪酬一般也较高。
董秘是一个高收入群体,这一点毋庸置疑。数据显示,2017年度A股公司年薪超过百万元的董秘就有153位。在上述董秘中,年薪最高的是万科董事朱旭,2017年度薪酬达到821.50万元。其次为海通证券的姜诚君,当年姜诚君的年薪为547.42万元。不过,统计数据也表明,2017年度,仍有1013家上市公司董秘年薪低于50万元,其中芭田股份等15家上市公司的董秘年薪甚至不到5万元。
另外,数据表明,有1382家上市公司的财务总监2017年的年薪低于50万元。
需要说明的是,知乎帖主说的是税后收入,而A股年报中高管薪酬多数是按税前披露。
一个认知误区:年薪50万帖主准确来说并非“月光”▲▲▲
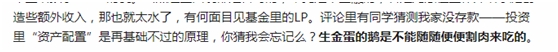
在知乎帖主的账单中,其每月各项花费合计约3.37万元,还剩下大约1.3万元,不过其大约每月往股市投1万元,导致其只剩下3千元作为备用金,相较于每月数万元的薪酬而言,近乎“月光”。
不过,深究上述帖主的行为,其投向股市的资金实际上并不属于消费,而属于投资。更进一步探究可以发现,这种每月固定投资股市的方式有点类似于基金定投,属于一种能平衡时间和市场波动的均衡投资方式,风险度相对较低,这种方式比较适合长期投资。
从这个意义上看,帖主并非真正的“月光”,而是在其薪水中拿出了部分现金进行了投资,这部分投资未来是可以带来现金流的。
新个税法全面实施,明年该帖主可多拿约万元▲▲▲
好消息是,12月22日,《个人所得税专项附加扣除暂行办法》发布,从明年1月1日开始实施,税务总局近日召开的党委扩大会议也指出,要确保1月初发放工资的纳税人能够享受到改革红利。
这意味着,这位答题者从1月开始,到手的工资会有所增加。
按照税后月薪4.7万,可以估算出这位答题者税前扣除专项扣款(三险一金等)后的月薪为5.9万左右,税前年薪(扣除三险一金等)70.8万。
根据他所提供的个人信息,可享受的专项附加扣款有:
北京租房:1500/月
子女教育(文中提及马上将要上幼儿园):1000/月
赡养老人(文中没有提及):2000/月
这意味着,从2019年开始,他每年最低可享受专项附加扣款30000元,最高可享受专项附加扣款54000元。
以此计算,在现有5000元起征点基础上,2019年他最低可以再少缴税9000元,折合每月750元;最高可以少缴税16200元,折合每月1350元。
“嗯,至少每周可以多一顿“下馆子”或者每月多添置一件衣服。”
附:该答题者的一些投资观点:
1、有存款,资产配置很重要
2、没买房:一是因为买了孩子也上不了好学校,而是认为房子未来的收益抵不上股市。
3、长线看好股市,当前低价布局筹码
(来源:证券时报网 作者:胡华雄 万健祎)
(编辑:毕凤至)










