广发策略“主题说”系列(2):风起雄安
报告摘要
● 事件:总体规划获批复,雄安新区步入大规模建设期
根据中国雄安官网,国务院已正式批复《河北雄安新区总体规划(2018-2035年)》,我们认为,雄安新区定位“千年大计”,总体规划落地后配套规划和大规模开工速度将加快。
● 当前时点,为何提示关注雄安新区主题?
基建经济托底视角:基建是对冲19年经济回落并实现政策从“宽货币”到“宽信用”传导的重要落脚点,而雄安新区在基建空间和隐性债务约束上具备“高性价比”,因此雄安新区的基建投资也正好是政策边际发力概率最大的方向选择;海外新区建设经验视角:一般规划期2-3年、大规模基建开发期4-6年,其中第一阶段规划期催化剂最多最密集。雄安新区近期剩余政策催化剂还包括开发规划、实施规划、大规模开工等,落地速度加快。
● 雄安新区到底有多大基建发展空间?
参考深圳与浦东新区固投增速,我们按照乐观、中性、悲观三种情况分别对未来5、15、25年雄安新区固定资产投资累计规模进行大致测算,可以看到,雄安新区短期内规模均超过3000亿,长期内规模均超过2万亿。此外,新增政府债务限额助力雄安新区基建发展:目前18年300亿地方债启动资金募集完毕,19年发债规模有望高速增长。
● 主题策略:“基建+环保”布局雄安新区开工预期
主题策略层面,我们建议关注规划获批后可能加速落地的开发规划、实施规划、大规模开工等催化剂,围绕“基建+环保”产业链布局:1)主线一:基建产业链。京津冀交通一体化提速,2020年雄安新区目标对外交通骨干路网项目基本建成,水泥、钢铁、机械等领域率先受益,另外新区新建道路应视需求同步建设地下综合管廊;2)主线二:环保产业链。当前雄安新区环境治理迫切性较高,未来治理重点有望集中在大气治理(大气污染监测和治理、煤改气、集中供热等)、白洋淀水污染处理等方面。
● 核心假设风险:
中美贸易摩擦升级,经济下行速度超预期,雄安新区建设进度不达预期,企业盈利不达预期。
报告正文
1
总体规划获批复,雄安新区步入大规模建设期
根据中国雄安官网,国务院已正式批复《河北雄安新区总体规划(2018-2035年)》,18年12月27日下午,省委召开常委会扩大会议暨理论学习中心组学习会议,会议强调:中央批复河北雄安新区总体规划,标志着雄安新区进入大规模发展建设的新阶段。根据中国政府网,1月2日,国务院《关于河北雄安新区总体规划(2018—2035年)的批复》发布,提出“要按照高质量发展的要求,推动雄安新区与北京城市副中心形成北京新的两翼,与以2022年北京冬奥会和冬残奥会为契机推进张北地区建设形成河北两翼,促进京津冀协同发展”。
我们认为,雄安新区定位“千年大计”,总体规划落地后配套规划和大规模开工速度将加快:1)《雄安新区总体规划》《白洋淀生态环境治理和保护规划》等重要纲领性文件不断完善,推动落地支持新区发展;2)近期多项会议表示建设雄安新区,促进京津冀协同发展是明年区域协调的一项重点工作。
2
当前时点,为何重点提示关注雄安新区主题?
1)基建经济托底视角:最新公布的12月PMI跌破“枯荣线”,宏观经济下行环境下,政府债务“软约束”的基建投资也有可能进一步加码,以全国区域基建空间和隐性债务约束“性价比”看,雄安新区可能是当前主要的基建加码方向:1)参考深圳、浦东国家级新区,基建投资规模至少万亿级;2)与中西部相比,雄安历史上隐性债务约束较小,且地方债受国家扶持,2018年财政部下达河北新增债务限额为1319亿元,同比增长70%。其中,财政部单独核定雄安新区新增债务限额300亿元,19年新增债务限额还有望增大。
此外,据中国雄安官网,2018年雄安新区安排了约3000亿的投资落地,其中,超过2300亿元的投资集中在铁路、公路、排水、生态修复、拆迁安置等基础设施建设方面,这些投资的建设将主要集中在2019和2020年。同时,为了实现2020年雄安新区的规划目标,不排除2019年初进一步落地“一揽子”配套基建计划。我们认为,从政策制定的角度来看,基建是对冲19年经济回落并实现政策从“宽货币”到“宽信用”传导的重要落脚点,而雄安新区的基建投资也正好是政策边际发力概率最大的方向选择。
2)海外新区建设经验视角:通过对比马来西亚布城、韩国世宗、东京首都建设经验可以发现,国家级新区的执行力更强,大规模开工进度更快,一般规划期2-3年、大规模基建开发期4-6年,其中第一阶段规划期催化剂最多最密集:以韩国世宗市为例,2005年世宗新城规划正式提出后的2年内,政府频繁制订发布各项规划,总规划出台后1年内落地的规划依次为开发规划、实施规划、广域都市规划。
自17年4月雄安新区提出以来近2年期间,18年4月总纲要落地、18年12月总规划获批复。雄安新区近期剩余政策催化剂可能还包括开发规划、实施规划、大规模开工等,随着总规划获批,落地速度将加快。
3
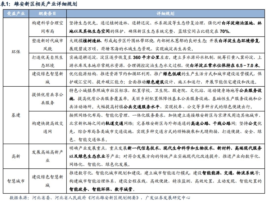
雄安新区产业链传导:基建最优、环保其次
初期大规模开工预期下,雄安新区主题最为受益的产业链为“基建最优、环保其次”。2018年4月,河北省委、河北省人民政府《河北雄安新区规划纲要》正式发布,对构建科学合理空间布局等九大方面进行了初步规划,重点就环保、基建、高新、智慧城市四大产业集中建设,其中环保产业共涉及四方面规划、基建产业涉及两方面规划;2018年12月,河北省委召开常委会扩大会议暨理论学习中心组学习会议强调“要加大交通、绿化、基础设施建设等工作力度,切实治理和保护白洋淀生态环境”,进一步表明基建与环保将是雄安初期开工建设的重点工作。
1) 基建重点关注骨干交通网与地下管廊建设
一方面,根据17年11月河北省政府京津冀协同发展新闻发布会上获悉,2020年,雄安新区对外交通骨干路网项目基本建成,北京冬奥会重大交通保障项目全部建成,根据18年8月河北新闻网消息,雄安新区正加快推进京雄、荣乌高速新线、京德3条高速项目前期工作;另一方面,地下管廊以打造海绵城市为目的,18年7月《雄安新区地下综合管廊建设技术》项目启动标志着建设速度加快。
2) 环保重点关注白洋淀大气污染防治和污水处理
根据《河北雄安新区规划纲要》,在新区约1770平方公里范围内,蓝绿空间占比稳定在70%,远景开发强度控制在30%,建设用地总规模约530平方公里,耕地占新区总面积18%左右,其中永久基本农田占10%,可见新区环保“高标准”。17年11月,生态环境部环境规划院院长王金南在环境部发布会表示,到2035年,新区生态安全体系基本建成,基本恢复白洋淀良性生态系统,淀区水质达到Ⅲ-Ⅳ类,空气质量根本改善,实现稳定达标。
4
雄安新区到底有多大基建发展空间?
4.1 相较深圳、浦东新区,雄安新区长期万亿级基建规模
雄安新区建设定位于“千年大计、国家大事”,既集中承接北京非首都功能,又是现代信息、环保技术,建成绿色低碳、智能高效、环保宜居且具备优质公共服务的新型城市试点,并且承担着加快构建京津冀世界级城市群的重任。虽然雄安与深圳、浦东等对外开放新区有着不同定位,但具有相同战略与时代意义,因此通过复盘深圳、浦东新区的发展情况有利于掌握雄安新区未来的发展方向。
深圳、浦东新区固定资产投资初期发展迅速,中长期增速趋缓但保持平稳。深圳与浦东新区固定资产投资初期增长迅速,中期增速有所回落,而长期增速较为平稳。成立之初,深圳与浦东新区固定资产投资基础较为薄弱,分别为0.59亿元与14.15亿元,而2016年雄安三县固定资产投资之和已达198亿元,以此为参考,我们认为以1993年的深圳新区与浦东新区作为当前雄安发展的参考基准更为合适。
我们分阶段对固定资产投资增速进行测算,可以发现,深圳、浦东两新区发展轨迹稍有不同。我们将时间划分为初期(1-5年),中期(6-15年)与长期(16-25年)三个阶段对深圳和浦东新区固定资产投资额年均复合增速进行测算,得到深圳新区的历史增速分别为14%、12%与15%;浦东新区的历史增速分别为29%,4%与9%,可以看出深圳新区固投增速增速较为平稳,而浦东新区初期增速较快,中长期增速回落较为明显。
参考深圳与浦东新区固投增速,我们按照乐观、中性、悲观三种情况分别对未来5、15、25年雄安新区固定资产投资累计规模进行测算。在三种情况下,雄安新区短期内规模均超过3000亿,长期内规模均超过2万亿。
4.2 新增政府债务限额助力雄安新区基建发展
雄安新增债务限额较高,受隐性债务约束影响较小。得益于2022年北京冬奥会和冬残奥会的筹备举办,中央力图推进张北地区建设形成河北两翼,推动京津冀地区协同发展,河北新增政府债务限额在过去四年间实现了54%的年均复合增长率。对于雄安新区建设,2018年财政部单独核定雄安新区新增债务限额300亿元,因此在严控地方政府隐性债务的大背景下,预计中央会进一步加大债务限额力度支持新区建设,受约束影响较小。
根据中国债券网,截至2018年12月19日,雄安新区300亿地方债务资金募集完毕,其中150亿专项债券资金将用于雄安新区容冬片区征拆建设及周边配套建设,150亿一般债券资金将主要用于新区本级的启动区建设、“千年秀林项目”与防洪工程,因此募集资金将集中投放于基建与环保领域,预计会率先受益。
4.3 订单涌现是大规模基建开工的“前兆”
12月26日,雄安新区开发建设的主要城市综合运营服务平台——中国雄安集团同时发布5个招标公告,工程总投资超26亿元。为配合总体规划,招标项目中首次囊括道路工程,为今后开展其他大型机械基建项目打下基础。环保订单仍以前期项目为主,在获得配套资金支持后会加速推进项目建设。
5
主题策略:“基建+环保”布局雄安新区开工预期
根据中国雄安官网,国务院已正式批复《河北雄安新区总体规划(2018-2035年)》,标志着雄安新区进入大规模发展建设的新阶段。初期大规模开工预期下,雄安新区主题最为受益的产业链为“基建最优、环保其次”:1)基建重点关注骨干交通网与地下管廊建设;2)环保重点关注白洋淀大气污染防治和污水处理。
当前时点,为何重点提示关注雄安新区主题?1)基建经济托底视角:基建是对冲19年经济回落并实现政策从“宽货币”到“宽信用”传导的重要落脚点,而雄安新区在基建空间和隐性债务约束上具备“高性价比”,因此雄安新区的基建投资也正好是政策边际发力概率最大的方向选择;2)海外新区建设经验视角:一般规划期2-3年、大规模基建开发期4-6年,其中第一阶段规划期催化剂最多最密集。雄安新区近期剩余政策催化剂还包括开发规划、实施规划、大规模开工等,落地速度加快。
雄安新区到底有多大基建发展空间?参考深圳与浦东新区固投增速,我们按照乐观、中性、悲观三种情况分别对未来5、15、25年雄安新区固定资产投资累计规模进行大致测算,可以看到,雄安新区短期内规模均超过3000亿,长期内规模均超过2万亿。值得关注的是,新增政府债务限额助力雄安新区基建发展:雄安新区新增债务限额较高,受隐性债务约束影响较小,目前18年300亿地方债启动资金募集完毕,19年发债规模有望高速增长。此外,近期订单涌现可以看做大规模基建开工的“前兆”。
主题策略层面,我们建议关注规划获批后可能加速落地的开发规划、实施规划、大规模开工等催化剂,围绕“基建+环保”产业链布局:
主线一:基建产业链。京津冀交通一体化提速,2020年雄安新区目标对外交通骨干路网项目基本建成,水泥、钢铁、机械等领域率先受益,另外新区新建道路应视需求同步建设地下综合管廊,重点关注相关行业龙头公司。
主线二:环保产业链。当前雄安新区环境治理迫切性较高,未来治理重点有望集中在大气治理(大气污染监测和治理、煤改气、集中供热等)、白洋淀水污染处理、生态园林建设等方面,重点关注布局京津冀地区的相关细分领域龙头公司。
免责声明:21财经APP金V头条提供的专栏作者署名文章内容,仅代表作者本人观点,不代表21财经立场。投资有风险,入市需谨慎,相关内容所涉及的投资建议,仅供用户参考,不作为投资依据。









