最怕周一开盘大跌!A股315冲击波来袭,10家上市公司紧急回应
大家好,又快到了周一开盘的时间。
这个周末最大的新闻就是315晚会曝光的乱象,其中又有不少上市公司牵涉,明天周一A股开市,哪些坑不要踩,他们的股价会有哪些表现,值得关注。
在晚会结束后第一时间,涉事公司纷纷发声回应。细数大体分三种:与我无关,不幸躺枪型;问题企业,紧急查处型;财务投资,未参与公司直接经营,甩锅型。
基金君梳理了一下跟315晚会曝光内容有关的上市公司,有的已经开始回应,有的在甩锅。来看看他们到底说了啥。
电子烟隐患
315晚会,电子烟迎来绝望的六分钟:尼古丁、甲醛、上瘾……视频介绍中没有一句好话。央视直接指出,长时间吸食电子烟同样会产生对尼古丁的依赖,这与一直大打“健康牌”的电子烟完全背道而驰;最后节目还梳理了各国禁止电子烟政策,耐人寻味。
这是一次堪称致命大打击。报道出炉后不到一小时的时间里,苏宁、天猫、京东等电商平台纷纷屏蔽了“电子烟”关键词,各大电子烟微信群一片哀嚎。
央视报道表示,有些电子烟烟液尼古丁含量标识不规范,有些尼古丁含量超标。烟液产生的气体中可检测出甲醛、丙二醇和甘油。长时间吸食电子烟的青少年,同样会产生对尼古丁的依赖。
那么涉及到的A股上市公司有哪些呢?
目前在新三板挂牌的麦克韦尔就是国内最早的电子烟制造商之一,自2009年成立以来,公司一直专注于电子烟产品的研发和生产。公司拥有陶瓷发热体等电子雾化烟核心专利技术,为海外大型烟草公司奥驰亚、日烟国际等提供应用公司专利技术的电子雾化产品。
此外,当前国内涉及电子烟业务的上市企业主要有:劲嘉股份、东风股份、顺灏股份、盈趣科技、亿纬锂能。
1、深交所对亿纬锂能下发问询函
3月17日,深交所对亿纬锂能下发问询函,要求其说明公司参股麦克韦尔的情况,包括但不限于投资金额、持股比例、会计核算方法、是否参与麦克韦尔的日常经营管理以及近两年对公司业绩的影响;公司生产电子烟相关配套产品的具体情况。
据介绍,近期中央电视台“3.15”晚会对电子烟进行了报道,公司参股的麦克韦尔主要从事电子烟相关产品的生产销售,且公司主营业务也包含电子烟相关配套产品。
基金君查了一下麦克韦尔的数据,2018年四个季度的利润总额分别为:1.1亿、1.23亿、2.68亿、2.83亿,照这个速度,2019年利润总额达到15亿、净利润12-13亿是可能的。
对此,上市公司亿纬锂能的回应是公司不涉及电子烟制售。
证券部经理黄远庭称:
1、亿纬锂能只为几家大型国际烟草公司的电子雾化器生产电池,不涉及电子烟的制造和销售,不在批评现象之列。
2、亿纬锂能2018年用于电子雾化器的锂离子电池销售额占当年销售额比例约为7.5%。
3、公司参股公司麦克韦尔生产制造电子雾化器,核心技术是发热体技术。2018年超过90%的产品出口美国、欧洲等发达国家,符合当地法律法规定,不在批评现象之列。
4、央视对不良乱象的批评,有助于遏制行业无序发展。对于亿纬锂能和麦克韦尔这些掌握核心技术、产品符合国际国内法规要求的公司,长期来看,有积极作用,有利于公司的健康发展。
另外, 亿纬锂能(300014)周日晚间发布关于深圳证券交易所问询函回复的公告表示,自2017年7月1日起,麦克韦尔不再纳入亿纬锂能的合并报表范围,电子雾化器业务不再是亿纬锂能的主营业务之一。亿纬锂能不涉及电子烟的制造和销售,更不涉及“3.15”晚会所关注的烟液超标问题。
2、东风股份澄清:参股公司绿馨电子未涉及有害雾化类烟油电子烟产品
东风股份(601515)3月17日晚间公告,公司注意到近期部分媒体刊载的电子烟相关报道中涉及公司,东风股份表示,公司未直接生产或经营电子烟相关业务。
公司参股40%的参股子公司绿馨电子及其下属子公司主要开展低温加热不燃烧烟具的研发和销售,主要销售市场为日本等国际地区,未涉及相关媒体报道的有害雾化类烟油电子烟产品。目前绿馨电子尚未盈利,对公司影响微小。
3、顺灏股份:不涉及“3.15”所报道的有害烟油雾化电子烟等产品
顺灏股份(002565) 17日在互动平台表示,公司控股子公司上海绿馨电子科技有限公司是针式内加热香烟内燃器中国境内相关专利所有者,这些专利技术使得公司发展电子烟业务具有强有力的优势。
公司业务不涉及“3.15”所报道的有害烟油雾化电子烟等产品,“3.15”对不良乱象的整顿,有助于规范行业有序发展,长期来看,对公司健康发展有积极作用。
4、劲嘉股份:“3.15”晚会有助于肃清电子烟市场混乱现象
劲嘉股份(002191) 17日在互动平台表示,“3.15”晚会对于电子烟的安全问题提出了新要求,有助于肃清电子烟市场混乱现象,推进电子烟等新型烟草行业的有序发展,公司具备新型烟草器具制品规范生产、检验检测、销售的能力,行业的规范有利于公司相关业务的长期发展。
高科技灰色产业链
如今,骚扰电话也用上了高科技。不少企业通过智能机器人打出大量骚扰电话,还有企业通过“探针盒子”来搜集附近用户的电话,从APP中获取用户隐私信息。还有公司研发出可以搜集用户信息的“探针盒子”,使用者在手机上经过简单操作,就可以给附近的手机用户直接拨打骚扰电话。不少公司都推出了类似产品,璧合科技的招财喵、智子信息科技的智子盒子,不仅可以收集用户手机号码,甚至可以对用户进行精准画像。
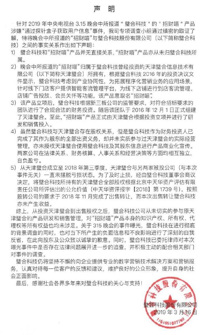
1、新三板公司璧合科技股份有限公司其“招财喵”产品被曝“通过探针盒子获取用户信息”。璧合科技3月16日发布声明,称和“招财喵”产品并无直接关系。
璧合科技16日发布声明,称和“招财喵”产品并无直接关系。璧合科技声明称,“招财喵”产品归属于璧合科技曾经投资的天津璧合所拥有。虽然璧合科技与天津璧合存在股权关系,但是并未实质参与过天津璧合的实际经营管理。两家公司在法律关系、财务核算、人事关系和经营决策等方面均相互独立,自负盈亏。
2、蓝色光标、科大讯飞称未参与璧合科技日常运营决策
天眼查数据显示,蓝色光标、科大讯飞均为璧合科技股东,针对315曝光的问题,两家公司已经紧急发布声明,均表示,虽为璧合科技股东,但不占董事席位,未参与其日常运营及决策。
3、深交所已经向蓝色光标下发问询函
深交所已经就此向蓝色光标下发问询函,要求说明公司对璧合科技的投资金额、持股比例、是否参与璧合科技的日常经营管理等问题;说明报道内容是否属实,是否与璧合科技存在经营业务往来,是否使用璧合科技获取的用户信息等。
家电维修乱象
3月15日晚间,央视3•15晚会曝光多个品牌#家电维修乱象#,高价推销不必要的配件,维修时小病大修,虚假维修。此事涉及小天鹅、美的、惠而浦、容声、西门子、方太等多家家电品牌特约服务网点。
1、美的回应被3·15晚会点名:对乱收费网点严厉处理
3月16日,美的集团官方微博发布声明称,对于此次被曝光的特约服务网点乱收费问题,已第一时间了解情况并将严厉处理,同时对受影响的用户表示诚挚的歉意并将采取补救措施。
2、惠而浦回应
如经调查存在谋取私利的售后服务商,将追责到底,坚决处理。
“714高炮”网贷乱象
“714高炮”是指一种小额网贷,“714”是指贷款周期一般为7天或者14天,“高炮”是指其高额的“砍头息”及“逾期费用”。
被曝光的“714高炮”包括快易借、速贷宝、小肥羊、天天贷、机有米、闪到、复兴宝、皮皮花、丁丁贷、易乐贷、蛋花花、钱太太、金蝉钱包、轻松花、喵喵贷、零时口袋、宇宙白卡、信鸽钱包、金葫芦、幸运草、小米袋子、掌上应急、节气猫等。
融360被点名贷款超市上暗藏着“714高炮产品”、需要购物才能下款;安徽紫兰科技公司被点名涉嫌高额“砍头息”、暴力催收。
涉事企业融360公司(其全资子公司简普科技在纽交所上市)回应表示,已下架APP进行彻底自查。对少数涉嫌搭售行为的产品已全部下架。
1、融360回应并致歉 下架APP自查
15日当晚,融360公司回应表示:融360关注到央视315晚会关于“714高炮”的报道,对该事件导致的不良影响,向消费者表示诚挚的歉意。
16日早上9点,融360再次发布回应称:已下架APP进行彻底自查。对少数涉嫌搭售行为的产品已全部下架。目前排查结果显示并没有七天和十四天的产品。
2、复星
对于3·15晚会曝光“714高炮”网贷产品中的“复星宝”,复星称其并非复星国际及其子公司的产品,系冒用复星名义的不法产品。
3、苏宁
3·15晚会曝光网贷乱象,被点名的平台包括“任性贷”等。而“任性付”是苏宁金融旗下的个人消费贷款品牌。对此,苏宁作出回应:
来源:中国基金报
(编辑:黄良东)









