股价暴涨290%,减持套现近5亿,近60岁董事长宣布离婚!股民:又能加速减持了?
益生股份近60岁的实控人、董事长的一则离婚公告,在今天引起了广泛关注。
益生股份是中国最大的饲养祖代肉种鸡数量最多、品种最全的企业,主要从事白羽肉鸡和鸡苗的饲养和销售,公司于2010年8月上市。
益生股份董事长夫妇宣布离婚
近日,益生股份发布公告,董事长夫妇离婚了!
控股股东、实际控制人曹积生和姜小鸿女士经友好协商,已办理协议离婚手续、解除婚姻关系,并协商办 理财产分割。
在财产分割期间,曹积生先生与姜小鸿女士签署一致行动协议。
截至目前,财产分割已经完成,曹积生先生与姜小鸿女士从即日起解除一致行动关系。
基于双方友好协商,其财产分割不涉及公司股权变动,曹积生名下所持有的益生股份股票全部归曹积生先生个人所有,姜小鸿名下所持有的益生股份股票全部归姜小鸿女士个人所有。
益生股份的控股股东和实际控制人保持不变,仍为曹积生先生。本次协议离婚及解除一致行动关系等相关事宜,不会对公司生产经营产生重大影响。
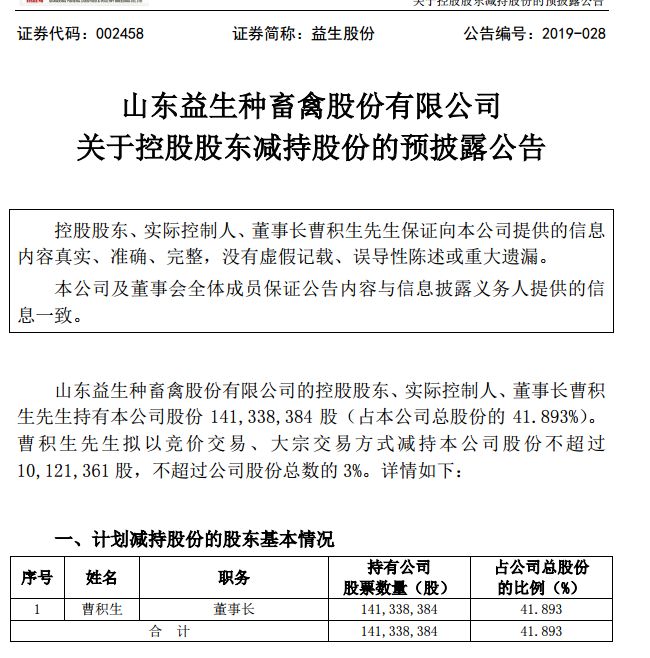
基金君查了一下,董事长跟他前妻目前的持股比例为,曹积生持股41.893%,姜小鸿持股0.034%。
公司资料显示,曹积生1960年出生,汉族,中国国籍,无境外永久居留权。大学本科,国际工商管理硕士,高级兽医师。2013年01月至今,任公司董事长。
近一年夫妻减持套现4.75亿
曹积生与姜小鸿近一年来频繁高额减持,一度引起关注。
2018年5月19日,益生股份发布公告,其中控股股东、实际控制人、董事长曹积生先生及其一致行动人姜小鸿女士计划自 2018 年 05 月 19 日起十五个交易日后的六个月内,以集中竞价交易或者大宗交易方式拟减持比例不超过公司股份总数的3%。
短短两个月之后,这份减持计划就完成了。
2018年7月23日,益生股份发布公告,曹积生累积减持股份占公司股份总数的 1.884%;姜小鸿累积减持股份占公司股份总数的1.116%。综上,曹积生与一致行动人姜小鸿共计占公司股份总数的 3.000%。具体如下:
基金君简单算了一下,这一次曹积生夫妇大约减持套现了1.93亿元。
当然,这事情还没结束,再过两个月,2018年9月29日,公司再次发布公告,曹积生及其一致行动人姜小鸿还要减持,依旧是不超过公司总股本的3%。
2019年3月13日,公司公告,减持完毕,董事长曹积生减持了2.62%,具体情况为:
基金君算了一下,这一次减持,曹积生及其一致行动人姜小鸿一共套现了近2.82亿。
上述两次减持,夫妻俩一共套现了4.75亿元。结果没过几天,他们俩就离婚了,还解除了一致行动人关系。
值得一说的是,2019年开年以来,益生股份股价表现亮眼,从年初的14.35元/股,曾一度暴涨到54.75元/股,涨幅近300%!
益生股份就披露,2018年营收14.73亿元,同比增长124.42%, 净利润3.63亿元,同比增长216.91%,其解释业绩向好的原因是,受行业景气度上升的影响,主营产品父母代肉种鸡雏鸡和商品代肉雏鸡价格大幅上涨,其中父母代肉种鸡雏鸡均价较上年度增加23.94%,商品代肉雏鸡均价较上年度增加138.41%。
对此,不少股民有话说。
股价暴涨,董事长继续减持
员工响应号召买自家股年已经暴赚
今年3月14日,曹积生宣布,还要继续减持不超过3%。减持原因是自身资金需求。
不过有个好消息就是,去年员工响应号召增持自家公司股票的,都赚翻了。
根据益生股份3月18日晚间公告,董事长向全体员工发出增持公司股票倡议书事项已经实施完成。
2018年2月8日,益生股份控股股东、董事长曹积生发出倡议,鼓励益生股份及控股子公司全体员工积极买入公司股票,并承诺,凡在2018年2月12日至2018年3月9日期间净买入的益生股份股票,连续持有6个月以上,且持有期间连续在职的,若因买入公司股票产生的亏损,由曹积生予以补偿;若产生收益,则归员工个人所有。
据统计,在上述时间内,益生股份共有150位员工以竞价交易的方式增持公司股票,其中包括第一副董事长兼总裁迟汉东、董秘姜泰邦、财务总监林杰等人,共计增持151.71万股,增持均价为12.805元/股,增持总金额为1942.69万元。
从后,益生股份股价盘整后在今年2月中旬扶摇直上,在3月13日出现了54.78元/股的高价。
前妻曾卖股替夫偿还股份质押
与控股东减持相伴随的,却是公司飙涨的股价与曹积生个人高比例的质押。
资料显示,益生股份主营业务包括祖代种鸡的引进与饲养、父母代种雏鸡的生产与销售、商品肉雏鸡的生产与销售、饲料的生产、种猪和商品猪的饲养和销售、奶牛的饲养与牛奶销售、SPF蛋的生产与销售及有机肥的生产与销售。
由于过去一年白羽鸡价格大幅上涨,益生股份的股价水涨船高,从2018年初的低点10.40元暴涨至41.03元(截止3月25日收盘),涨幅高达273.68%。
基金君注意到,目前曹积生持有的益生股份股票,有74.7%处于股权质押状态,比例较高。
此前也有媒体报道,益生股份实控人曹积生家族频繁减持以及在高喊员工兜底增持的情况下,曹积生夫人姜小鸿曾大肆减持,引起了投资者的不满和深交所的关注。
媒体报道,从益生股份证券办了解到,虽然曹积生家族头顶着胡润百富榜富豪光环,但是手头现钱并没有多少;受限于质押新规和减持新规,姜小鸿此前减持是因为曹积生质押的部分股份到期,需要资金还款,同时将质押率降到红线以下。
去年,益生股份披露的关注函回复称,根据深交所《股票质押式回购交易及登记结算业务办法 (2018 年修订)》的有关规定,证券公司在执行该规定时,确定单一 客户质押比例达到其持股数量的 80%以后,不能再新办理股票质押式 回购交易。同时,各家证券公司实际执行的标准更高,已达到 70%。 基于当前的状况,曹积生先生质押比例高于 70%,目前只能还款,不能新增质押贷款。
(来源:中国基金报 作者:泰勒)
(编辑:毕凤至)









