触目惊心!30.3%未成年人曾遭遇网络不良信息
日前,团中央维护青少年权益部和中国互联网络信息中心联合发布《2018年全国未成年人互联网使用情况研究报告》。报告显示,截至2018年7月31日,我国未成年人网民数量到达1.69亿,手机成为了青少年上网的主要工具,网络不良信息成为威胁青少年网络安全的主要因素。
30.3%未成年人曾遭遇网络不良信息
在网络带来海量信息的同时,不良内容成为影响未成年人网络安全的主要隐患。《报告》显示,有15.6%的未成年人表示曾遭遇网络暴力,最常见的是网上讽刺或谩骂、自己或亲友在网上被恶意骚扰、个人信息在网上被公开。30.3%的未成年人曾在上网过程中接触到暴力、赌博、吸毒、色情等违法不良信息。
《报告》在总结研判未成年人互联网使用趋势的基础上,建议在《未成年人保护法》修订中增设“网络保护”章节,同时互联网信息、服务提供商应严格执行“先审后发”制度,遏制不良信息传播。
不良信息充斥网游平台 家长举报难
今年二月初,山东的家长李女士向记者发来了多张图片,上面充斥着大量不雅言语和色情交友信息。李女士说,图片拍自一款名为“我的世界”的网游界面,自己正在就读小学的孩子和同学经常玩这款网游。孩子在玩这款网游时发现了不良的信息后告诉了李女士,情急之下,李女士想把这些不良内容发布者的信息向平台举报。
小学生家长 李女士 :我没有找到任何举报键,我找了半天,我最开始觉得可能是小孩,他们玩这个玩不明白,那我来找找举报键,举报他的发言(功能)完全都没有。
根据我国网络安全法第49条规定:网络运营者应当建立网络信息安全投诉、举报制度,公布投诉、举报方式等信息,及时受理并处理有关网络信息安全的投诉和举报。
不良内容渗入学习平台 典故遭恶改
记者登录了一款名为“作业狗”的学习类App,在其有社交功能的“遛一遛”版块中,记者发现“谁想看黄图”的帖子和多张色情图片。同时在这个版块中有多位用户发帖称想要寻找对象,并贴上了未成年人的图片和QQ号。记者发现,作业狗APP可以通过非实名的第三方账户进行登录,发帖不受任何限制。
一款名为“当朝宰相”的网络游戏,直接把中小学课文里的经典故事“凿壁偷光”改成了“凿壁偷窥”,植入游戏剧情,并把这一桥段做成视频广告,在多个网络平台投放。有教育学者指出,网络平台恶意改编历史典故,不仅会对青少年的学习认知带来严重影响,更会抹黑社会公序,败坏社会良俗。
专家:青少年网络安全亟待法律约束
形形色色的不良网络信息可以说无孔不入,严重威胁着未成年人的网络健康环境。
北京市青少年法律援助与研究中心研究员 张雪梅 :目前《刑法》当中对猥亵儿童罪还有强制猥亵罪,并没有列举出具体的犯罪的方式。
张雪梅告诉记者,目前可以参照的案例为2018年11月18日最高人民检察院发布的第11批指导性案例,该指导案例明确通过网络通讯工具,实施非直接身体接触的猥亵行为与实际接触儿童身体的猥亵行为具有相同的社会危害性,可认定构成猥亵儿童罪(既遂)。
张雪梅建议在《未成年人保护法》等法律法规中加入涉及未成年人相关的网络犯罪行为,并明确应从重处罚。
据记者了解,对于网上大量存在侵犯未成年人权益的不良信息,目前互联网服务提供者在处理时普遍采用的是“通知——删除原则”,即“有人投诉举报,网络平台进行删除”。
中国政法大学传播法研究中心副主任朱巍表示,作为一个网络服务提供者,它在接到投诉的时候,既然有日志保存,那么它就应当知道这种违法情况的存在,如果它没有采取必要措施的话,没有及时屏蔽断开链接或删除的话,那么它承担的责任就是一个共同侵权的责任,或者是一个甚至是犯罪的共犯的责任,因为你明确知道,所以很多的APP它不设置投诉机制就想钻这个空子。但实际上法律规定在网络安全法中有这样的规定,必须要设置这种面向所有用户的这种投诉机制,如果它没有设置的话,它本身就不能上线。
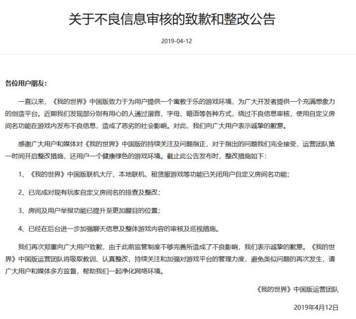
《我的世界》中国版运营团队关于不良信息审核的致歉和整改公告:
来源:央视新闻
(编辑:黄良东)






