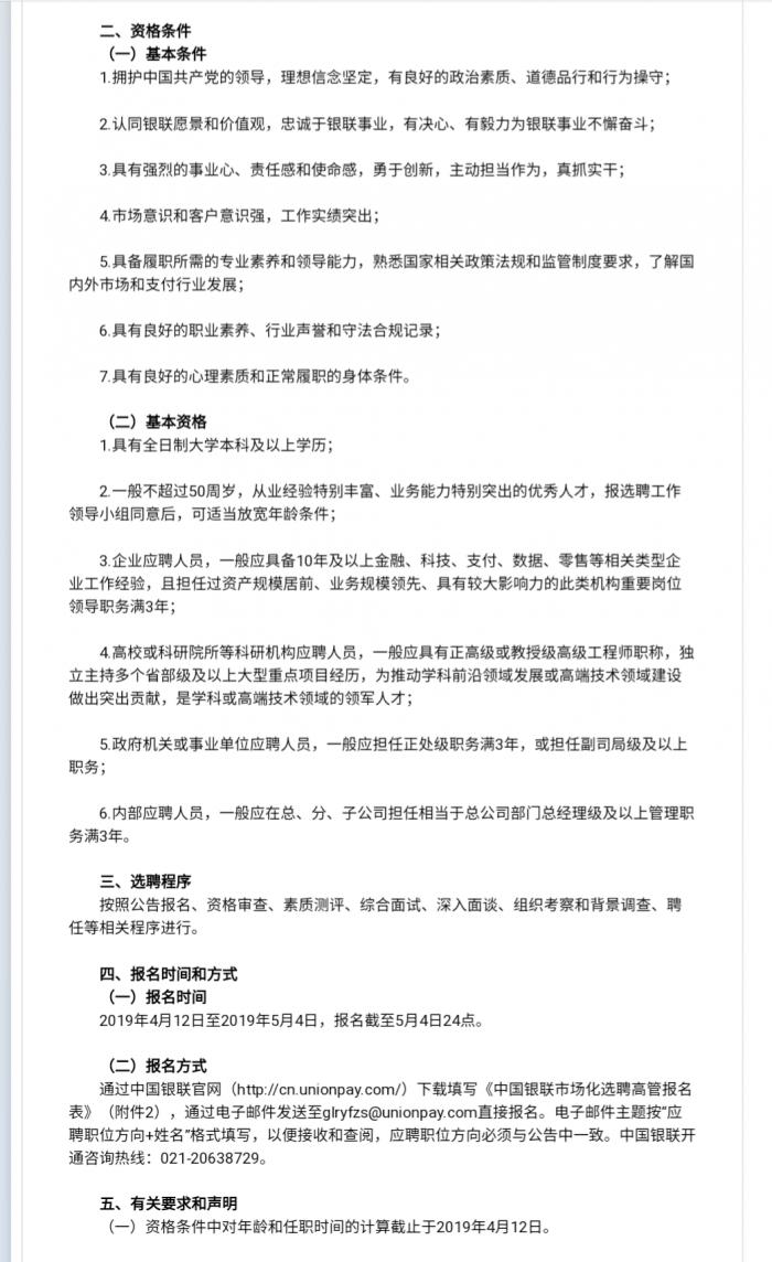
17年来首次!银联招5名副总裁,条件是哪些?
那么,银联高级管理人员市场化选聘有什么条件么?这是银联成立17年以来,首次对社会公开招聘总公司高级管理人员,而且本次一共招聘5名执行副总裁岗位,分别负责产品、市场、技术、业务运营、技术运营等方面的工作。
4月12日,银联员工的朋友圈纷纷转发《中国银联高级管理人员市场化选聘公告》。
选聘职位:面向全球和全社会公开选聘执行副总裁5名,分别负责产品、市场、技术、业务运营、技术运营等方面的工作,工作地点为上海。
那么,银联高级管理人员市场化选聘有什么条件么?
几个重点:1、一般不超过50周岁;2、对企业、高校等科研机构、政府机关或事业单位、内部都开放,不过也有相应要求。如政府机关或事业单位应聘人员,一般应担任正处级职务满3年,或担任副司局级及以上职务。
“这是银联成立17年以来,首次对社会公开招聘总公司高级管理人员(相当于公司领导级别),而且本次一共招聘5名执行副总裁岗位,分别负责产品、市场、技术、业务运营、技术运营等方面的工作。首次开展高级管理人员市场化选聘工作,代表着银联坚决‘贯彻落实深化国有企业改革精神,打造职业化、专业化的高管团队,推进市场化转型发展’的决心。”一位熟悉银联人士如此向21世纪经济报报道记者解释。
上述熟悉银联人士还称,以前银联总公司高级管理人员大多由央行系统官员出来担任,或者由银联部门级领导晋级,但很少。
目前,银联领导团队共有9人,邵伏军担任党委书记、董事长,时文朝担任党委副书记、总裁,其他三人还担任党委委员,包括执行副总裁郝哲。
“该5名执行副总裁岗位最终能否进入公司党委委员,因素很多,因此还是个未知数。”上述熟悉银联人士表示。
不可否认的是,近年来,银联面临不少挑战,2018年9月,时任银联董事长葛华勇坦言,银联面临三大挑战。
第一,来自第三方支付的挑战,一些小额高频的支付多采用新型支付的工具,这也导致了银联在小额高频支付方面的增长速度受到一定程度的影响。第二,来自于国际卡组织的挑战,中国已经承诺全面开放银行卡清算市场,现在一些国际卡组织正积极准备进入中国。进入中国后,对银联的交易量和发展会带来影响。第三,支付和金融的深度融合带来的挑战。
银联也在积极努力,加速“二次创业”。比如,2017年4月,银联实施组织架构优化,推进银联向科技公司、数据公司转型;2017年12月,银联携手商业银行、支付机构等各方“反攻”,共同发布银行业统一APP“云闪付”,联手打造移动端统一入口,但想实现与支付宝、微信“三分天下有其一”,任重道远。
详见:2019年3月16日《云闪付破局之困》
2018年11月,原央行办公厅主任邵伏军担任银联党委书记,后接任董事长职务,在2018年11月6日“第七届中国支付清算论坛”上,邵伏军发表主题演讲,提出着力提升六大能力。
第六个即是,以体制机制改革为契机升级公司治理能力。坚定不移地加快市场化转型,深化体制机制改革,优化治理结构,完善内控体系,充分释放银联内部活力,提高经营管理水平。将人才作为银联发展的第一资本,多措并举,吸引人才、关心人才、留住人才,将银联打造成为汇聚各方英才的基地。欢迎大家来到银联,共创大业。
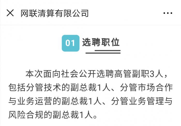
“银联或许从网联的社会化招聘中得到了启发,大胆引入新鲜血液,勇于自我革新。”中国支付网创始人刘刚告诉21世纪经济报道记者。
今年2月25日,网联面向社会公开选聘高管副职,本次面向社会公开选聘高管副职3人,包括分管技术的副总裁1人、分管市场合作与业务运营的副总裁1人、分管业务管理与风险合规的副总裁1人。
(编辑:曾芳)




