小黄车又惹事!这家上市公司官宣:被坑近5000万,计提坏账!
小黄车ofo陷入困境,其自行车供应商上海凤凰被坑惨……
4月19日晚间,上海凤凰发布的2018年年度报告披露,因计提ofo相关坏账准备造成资产减值损失4107万元;2018年末累计就凤凰自行车应收东峡大通(ofo运营方)有关款项计提坏账准备合计4703.81万元。
2018年对ofo坏账计提逾4700万元
年报显示,2018年上海凤凰实现营业收入7.62亿元,同比下滑46.68%;归属于上市公司股东的净利润2018.02万元,同比下滑73.73%;扣除非经常性损益后,归属于上市公司股东的净利润亏损69.99万元。而2017年,归属于上市公司股东的扣非净利润为5200.25万元。
上海凤凰称,2016-2017年迅速扩张的共享单车行业在2018年进入拐点,小型共享单车运营公司纷纷倒闭,现存的共享单车品牌已屈指可数。作为共享单车主要生产供给方的自行车整车和零部件企业,因共享单车运营企业拖欠货款,应收账款过高,而受到了相当大的影响。
据年报披露,在导致利润发生重大变化的非主营业务中,资产减值损失为最主要一项,涉及金额4107.1万元,系因计提ofo及其相关联企业应收账款坏账准备。
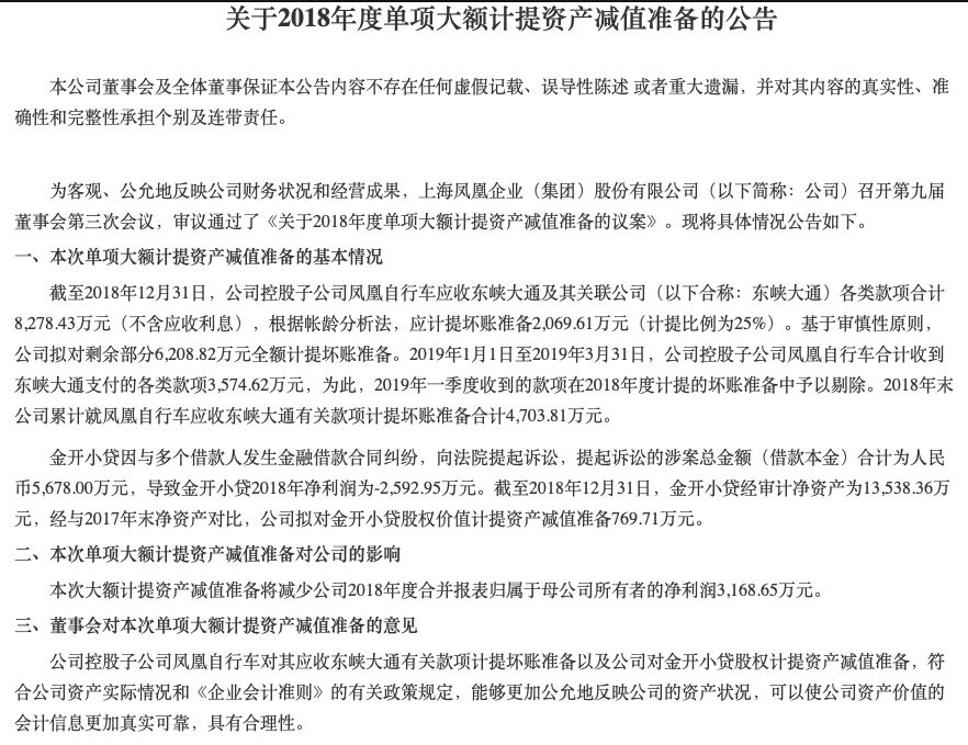
与2018年财报同时发布的,还有一份《关于2018年度单项大额计提资产减值准备的公告》。
根据公告,截至2018年12月31日,上海凤凰控股子公司凤凰自行车应收东峡大通及其关联公司各类款项合计8278.43万元(不含应收利息),根据帐龄分析法,应计提坏账准备2069.61万元(计提比例为25%)。基于审慎性原则,公司拟对剩余部分6208.82万元全额计提坏账准备。
公告称,2018年末,上海凤凰累计就凤凰自行车应收东峡大通有关款项计提坏账准备合计4703.81万元;此外,上海凤凰还对旗下金开小贷股权价值计提资产减值准备769.71万元。
综上,此次大额计提资产减值准备将减少公司2018年度并表归母净利润3168.65万元。上海凤凰称,这更加公允地反映了公司资产状况。
今年一季度ofo偿还欠款3500多万元
不过一个令人稍感欣慰的消息是,虽然ofo危机四伏,但目前仍在努力还钱。
上海凤凰在一季度财报中表示,2019年第一季度,公司通过多个途径共收到东峡大通支付的有关款项合计3574.62万元。
在2018年度计提的4703.81万元坏账准备中,上海凤凰已经将2019年一季度收到的款项予以剔除。
今年1月11日,上海凤凰公告称,经北京市第一中级人民法院主持调解,子公司凤凰自行车与东峡大通达成调解协议,双方确认东峡大通应付凤凰自行车7191.61万元,凤凰自行车已于近日收到法院划转的东峡大通被冻结款项2792.61万元,剩余款项分期支付。
4月15日,上海凤凰总裁王朝阳在2019年中国电动自行车产业高峰论坛上也表示,ofo小黄车的欠款正在陆续正常回收。
“共享单车2019年正在比较健康发展,而且已有的三个企业调整价格,比较有规划,和政府合作特别紧密,也开始寻找到了比较好的盈利、管理和经营方式。”王朝阳称,相信共享单车在整个出行领域仍然会是主力军之一。
去年下半年陷资金危局、负面缠身
自去年下半年资本寒冬以来,随着共享经济热潮冷却,ofo也因资金链吃紧而危机四起。“卖身”融资、大规模裁员、缩减海外业务、拖欠供应商货款等一系列负面消息层出不穷……
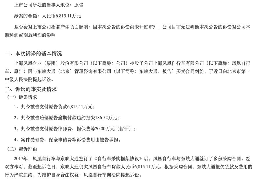
2018年8月31日,上海凤凰的一纸公告,坐实了ofo拖欠供应商款项,给了ofo的资金困境一记实锤,也引发了公众对ofo危局的关注,可谓雪上加霜。
当时上海凤凰公告称,控股子公司凤凰自行车因与东峡大通买卖合同纠纷,向北京市第一中级人民法院提起诉讼。截至起诉之日,东峡大通拖欠货款6815.11万元,请求法院判令被告支付欠款并赔偿逾期付款违约损失186.52万元;以及支付原告律师费、担保费等20.00万元(暂计)、案件受理费、保全申请费等诉讼费用。
此后ofo每隔一段时间便会因负面上头条。9月下旬ofo因北京总部人去楼空被传“跑路”,后ofo回应称“是因为租期到了搬到了其它楼层,仍正常办公。”
因负面缠身、口碑下滑导致信任危机,用户开始抢退押金。由于退押金入口设置隐蔽、所退押金迟迟不能到账、退押金排队人数超千万等问题,ofo退押金几度成为网络热门话题。
当时,ofo办公楼现场退押金排起了长队,从五楼排到一楼,盛况如春运。据媒体报道,甚至有用户从外地千里迢迢坐火车赶到总部排队退押金。光明网4月10日报道的信息显示,退押金用户排队数量已超1446万。
以每人99元或199元押金计算,ofo待退押金规模在15亿-30亿元之间,即使每天退1万人,也要四五年才能退完。
此后,ofo又通过做车身广告、与网贷公司合作转化押金、上线折扣商城等方式缓解资金压力,解决用户押金问题,但目前均未有显著成效。
内外交困,危局未过
4月18日关于ofo的最新消息,郑州市城管局于3月26日至31日组织对市区投放的哈啰、摩拜、青桔、ofo单车第一季度运维管理情况进行了全面考核,由于ofo单车得分居末位,决定削减ofo单车5000辆市场配额,要求于4月底前清出郑州市场。
3月25日,ofo发布内部反腐邮件称,自去年年底以来,公司共查处8起贪腐事件,4起进入司法程序,5人被移送司法机关,涉案金额数百万元,主要涉及职务侵占、倒卖公司财产等违法违规情况。据悉,ofo此次涉案人员中部分为前员工。
同时,ofo运营主体东峡大通频频被法院列为被执行人,创始人戴威也背上了老赖的名声。截至目前,公司被执行信息已百余条。
天眼查数据显示,近日ofo被冻结旗下两家公司所持股权,公司分别为:绿觅(上海)机械租赁服务有限公司和共享电车“智客出行”的运营主体——成都智客出行科技有限公司。
来源:中国基金报;凌云
(编辑:吴桂兴)







