深夜炸雷!200亿大智慧出事了:实控人被拘,20万股民彻夜难眠
又是深夜炸雷,炒股的小伙伴都听说过大智慧吧,刚刚发布公告,实控人张长虹被公安拘留了!
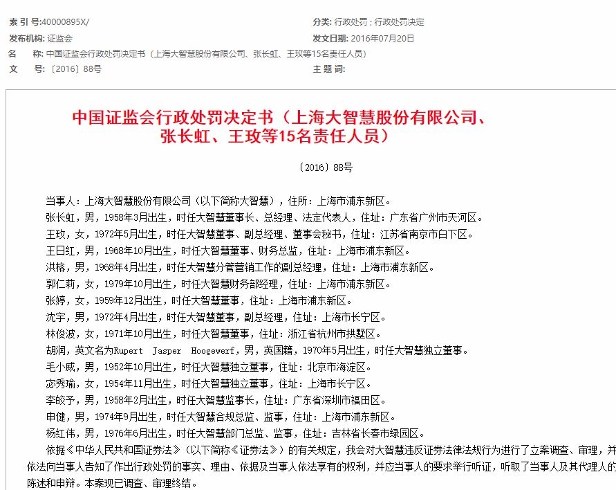
而这一次是因为三年前曾经被证监会行政处罚的案件,当时大智慧被责令改正,给予警告,并处以60万元罚款。同时张长虹被给予警告,并处以30万元罚款。
A股的大股东们都瑟瑟发抖,三年前已经被处罚的事情,如今还被公安拘留,是否意味着释放了一种新的监管思路?值得深思。
来看看到底咋回事。
大智慧:控股股东及实控人张长虹被公安机关拘留
4月26日夜间,大智慧发布公告称,控股股东及实控人张长虹因2016年证监会《行政处罚决定书》([2016]88 号)涉及事项涉嫌违规披露、不披露重要信息罪被公安机关拘留,接受调查。
张长虹已于2016年7月23日辞去公司所担任的董事、董事长、总经理职务,不再参与公司的经营管理。公司生产经营活动目前不受影响,经营情况正常。
不过值得说的是,公告里没有提及是行政拘留还是刑事拘留。
三年前的旧案
张长虹是大智慧的实际控制人,也是大智慧的创始人。张长虹还曾入选2016年胡润IT富豪榜,个人资产达93亿,位居第47。
2011年1月,大智慧成功上市,张长虹及其亲友一跃成为亿万富翁。
大智慧于2011年登陆A股市场,当年顺利实现盈利,但上市第二年(2012年),业绩大幅度下滑,当年年报显示,公司实现归属上市公司股东的净利润为-2.66亿元。按照规定,最近两个会计年度经审计的净利润连续为负值或者被追溯重述后连续为负值,将对股票实施退市风险警示(股票代码前加“*ST”)。
于是,为了避免“披星戴帽”,大智慧在2013年铤而走险,玩起了虚增利润的险招,数额高达1.2亿元。事情败露后,大智慧收购湘财证券落空,其转型为集提供互联网金融信息、数据分析和专业金融服务于一体的“互联网金融服务商”的计划也无果而终。
2016年7月22日,证监会新闻发言人邓舸表示,大智慧在2013年通过承诺“可全额退款”的营销方式,以“打新股”、“理财”等为名进行营销,利用与相关公司的框架协议等多种方式,共计虚增2013年度利润1.2亿余元。证监会决定对大智慧给予警告,处以60万元罚款,而这一罚款金额已经是证监会权限内所能进行的顶格处罚。
证监会还对包括时任董事长兼总经理张长虹在内的14名责任人员给予警告,并处以3万元至30万元不等的罚款,张长虹等5名责任人员被采取5年证券市场禁入措施。同时,在被证监会调查期间,大智慧谋求并购湘财证券的转型计划亦被终止。
值得一说的是,因编制中国富豪排行榜,胡润在中国家喻户晓。据大智慧2015年年报,胡润曾在2012年11月28日- 2015年10月14日期间担任大智慧的独董。因为这一身份,胡润被证监会处以警告及5万元罚款。
大智慧在2013年虚增1.2亿利润,据证监会对大智慧的行政处罚决定书,证监会认为,作为该公司董事之一,胡润参加审议通过2013年年度报告并在年度报告上签字。
2016年7月24日,大智慧公告,张长虹由于个人原因,向公司董事会申请辞去所担任的董事、董事长、总经理职务,同时一并辞去公司第三届董事会专业委员会委员相关职务。此前,他刚因虚增利润被证监会处罚5年市场禁入等。
大批投资者纷纷提出索赔
公司涉诉讼金额已超5亿!
因虚增利润1.2亿元,大智慧当年被证监会开出60万元的罚单,随之而来的是大批投资者纷纷提出索赔。
大智慧在第一季报中披露,因上述《行政处罚决定书》所涉及的虚假陈述责任,陆续收到上海市第一中级人民法院(以下简称“一中院”)、上海金融法院及上海市高级人民法院发来的《应诉通知书》、《民事判决书》、《民事裁定书》及相关法律文书。
截至2019年4月15日,公司收到一中院和上海金融法院发来的民事诉讼《应诉通知书》及相关法律文书合计2798例,一中院和上海金融法院已受理的原告诉公司证券虚假陈述责任纠纷案所涉诉讼请求金额合计为52,636.68万元;公司收到上海市高级人民法院发来《民事申请再审案件应诉通知书》及相关法律文书1例,诉讼请求金额为135,942.51元。
公司收到一中院发来的《民事裁定书》及相关法律文书合计698例,法院准许原告撤回对公司证券虚假陈述责任纠纷案的起诉,撤回的诉讼请求金额合计为14,930.13万元。
公司收到一中院《民事判决书》及相关法律文书,根据《民事判决书》显示,法院已对1120名原告诉本公司证券虚假陈述责任纠纷案做出一审判决,判决驳回99名原告的诉讼请求;判决公司赔偿1021名原告投资差额损失及佣金损失,累计判决驳回金额7,689.24万元,累计判决赔偿金额6,642.13万元。
公司收到上海市高级人民法院发来的《民事判决书》,二审判决公司赔偿592名原告投资差额损失及佣金损失。公司根据上述涉诉事项的判决结果确认应赔偿金额9,455.87万元(其中已支付赔偿金额合计8,483.23万元)。考虑新增诉讼和二审判决的影响,公司最终对尚在审理中的剩余诉讼计提预计负债17,457.56万元。
一季度业绩盈转亏至680.80万元
净利润连续7年为负
大智慧发布2019年第一季度报告,实现营业收入1.34亿元,同比增长5.46%;归属于上市公司股东的净亏损680.80万元,上年同期盈利133.70万元;基本每股亏损0.003元。
而大智慧4月19日晚间收到上交所年报问询函,其中上交所提到:
自上市以来,除上市首年外公司扣非后归属母公司股东的净利润持续为负,2012年至2018年分别为-3.05亿元、-1.57亿元、-5.23元、-6.94亿元、-16.07亿元、-1.08亿元、-0.06亿元。
大智慧2018年报显示,公司全年实现营业收入5.94元,较上年同比下降6.99%;归属股东净利润为1.08亿元,较上年同比下降71.71%;扣非净利润为-0.06亿元。
今年的大牛股
今年以来,大智慧股价大涨191%!最高曾涨超300%,是名副其实的大牛股。
数据统计显示,在2月13日-3月13日这一个月里,大智慧的股价涨幅达到225.8%。更是在2月19日到2月28日期间,完成了8天7板的壮举。
截至26日收盘,大智慧跌1.52%,报9.73元,总市值193.4亿元。
截至最新数据,大智慧的股东户数有近20万!
网友评论
易会满:大幅提升资本市场违法违规成本
2019年02月27日,证监会主席易会满在国新办新闻发布会上表示,将切实履行监管职责,坚决打击欺诈发行、大股东违规占用、操纵业绩、操纵并购、操纵市场、内幕交易等违法违规行为。推进《证券法》等法律法规的修订,大幅提升资本市场违法违规成本。通过持续监管和精准监管,促使上市公司及大股东讲真话、做真账、及时讲话,不做违法违规之事,以净化市场生态。
(来源:中国基金报)
(编辑:张楠)








