深交所:不同投票权架构公司股票纳入港股通股票范围需满足4个条件
8月2日深交所消息,为进一步优化互联互通机制,保护投资者合法权益,深交所对《深圳证券交易所深港通业务实施办法》进行了修订,现向社会公开征求意见。
《深圳证券交易所深港通业务实施办法
(征求意见稿)》修订说明
为明确香港联合交易所上市不同投票权架构公司股票纳入深港通下的港股通(以下简称港股通)股票的具体安排,持续优化完善内地与香港股票市场互联互通机制,深圳证券交易所对《深圳证券交易所深港通实施办法》(以下简称《实施办法》)进行了修订。
具体说明如下:
一、 修订背景
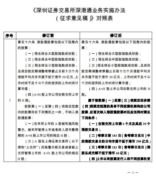
根据 2014 年 4 月 10 日中国证券监督管理委员会和香港证券及期货事务监察委员会发布的联合公告规定,港股通股票范围原则上包括恒生综合大型股指数的成份股、恒生综合中型股指数的成份股、市值 50 亿元港币及以上的恒生综合小型股指数的成份股,以及香港联合交易所上市的 A+H 股公司股票,其中可能存在不同投票权架构公司股票。考虑到不同投票权架构公司的内部治理、股东权利等存在特殊性,在港股中也属于新品种,为充分保护投资者合法权益,经深沪港三所共同研究评估,拟定了不同投票权架构公司股票首次纳入港股通股票的具体要求。
二、 修订内容
(一)明确不同投票权架构公司股票纳入港股通股票范围的条件在《实施办法》中新增第五十六条第二款,明确在联交所上市的具有不同投票权架构的公司股票(A+H 股上市公司的 H股除外),除需满足现有港股通股票纳入条件外,在首次纳入时应当同时满足以下条件:一是满足稳定交易期时长,即不同投票权架构公司在香港上市时间需要符合“ 6 个月+20 个港股交易日” 条件;二是达到一定的市值要求,即最近 183 日中的港股交易日日均市值不低于港币 200 亿元;三是符合流动性安排,即最近 183 日港股总成交额不低于港币 60 亿元;四是满足合规要求,即股票上市后,股票发行人和不同投票权受益人未因违反企业管治、信息披露以及投资者保障措施等方面的规定,而受到联交所公开指责、其他公开制裁或者触发不同投票权终止的情形。
为保持条款清晰简洁,将原第五十六条第二款有关纳入港股通股票除外情形的规定,另起一条作为第五十七条,并对该条后的法条顺序作相应顺延,同时相应调整现有条文中引用的条文数目。
(二)部分文字表述调整根据恒生指数公司将相关指数“ 定期调整实施日” 和“ 定期调
整生效日” 更改为非同一天的规则调整,将原第五十九条“ 相关股票在定期调整实施日调入或者调出港股通股票” 中的“ 定期调整实施日” 修订为“ 定期调整生效日” 等。
(三)新增释义
为明确不同投票权架构公司纳入条件中相关指标的计算起止时间,在第一百零九条第(十三)项后增加“ 考察日” 的释义,作为第(十四)项,并对该条余项顺序作相应顺延。
来源:深交所
(编辑:毕凤至)


