死磕短视频?腾讯被曝投资快手接近尾声,持股30%至40%…
腾讯的短视频野心并未消失。
日前,有消息称腾讯投资快手接近尾声,腾讯持股30%至40%,腾讯短视频业务或将由快手负责。
传腾讯投资谈判已近尾声
8月2日消息, 在某社交平台上,有匿名人士称,“腾讯和快手这边谈判已经差不多了,两家要成立新的合资公司,腾讯持股比例在30%至40。”
同时,新京报报道称,多位消息人士向其证实,腾讯投资快手的谈判已接近尾声。本轮快手的估值在250亿美元以上,双方或将成立新的合资公司,腾讯持股比例在30%至40%,合作模式类似当年腾讯投资京东,腾讯还将向新公司置入资产(或资源)。
也有人表示,腾讯可能将仿照之前投资搜狗以及京东的方式,将腾讯的资产(比如搜搜和腾讯电商给搜狗和京东)给快手,而持股比例为20%—40%。依照这样的方案,快手创始团队依然可以有主导权并独立上市,交易也更容易达成。
对此,快手方面表示不予回应。
事实上,早在7月30日,有消息传出“腾讯将收购快手”。快手官方微博“快手小客服”很快就对“快手或被腾讯收购”的消息进行表态,表示“请勿传谣信谣”,并配以相应图片。
天眼查信息显示,快手是一个短视频内容分享平台,用户可以在平台上直接拍摄录制短视频并分享到账号以及社交平台上,也可以利用快手软件将照片编辑成短视频模式,分享到自己的账号和社交平台。
腾讯曾3次参与快手融资
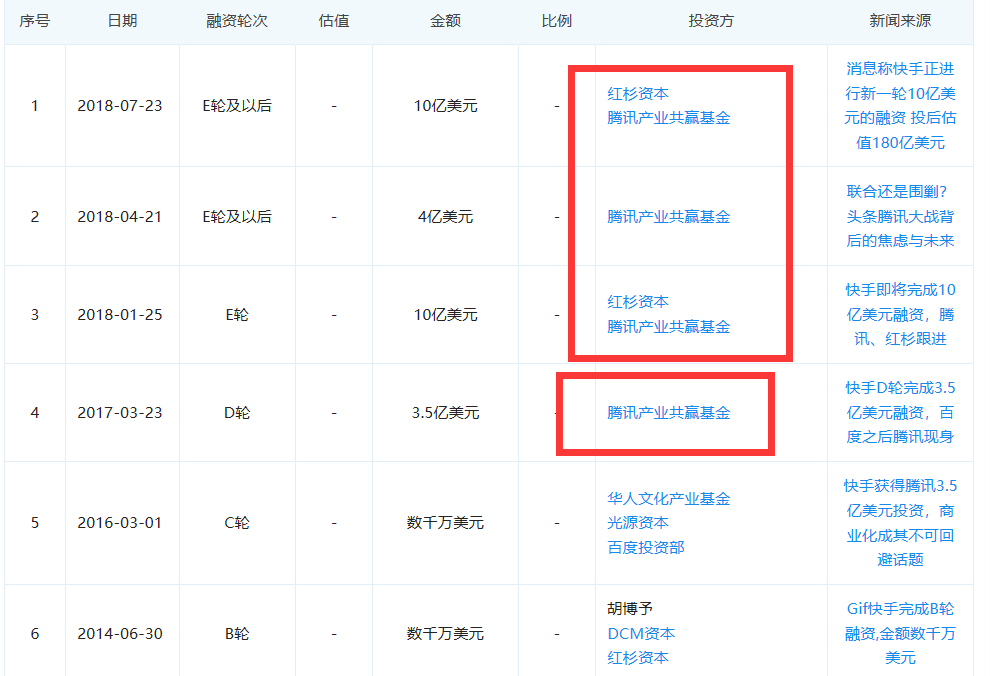
这场收购风波并非空穴来风。CVSource投中数据显示,快手此前共完成8轮融资,其中腾讯参与了3次,已知的最高金额达10亿美元。
企查查信息显示,2017年3月,腾讯3.5亿美元投资快手,此后,快手的多轮融资都有腾讯的身影。
2018年1月,有消息称,快手即将完成10亿美元E轮融资,红杉资本和腾讯投资2018年4月,快手获得腾讯投资的4亿美元融资。今年7月,有消息称,快手正进行新一轮10亿美元融资,红杉资本和腾讯参与投资。
根据快手此前公布的游戏直播数据显示,截至2019年上半年,快手游戏直播移动端日活跃用户破3500万,游戏视频用户日活达5600万;站内游戏相关内容的发布数达到5亿以上,点赞数100亿以上,作品评论数15亿以上,内容分享数1.2亿以上。
36氪报道,快手游戏直播移动端日活3500万,这个数据早已超过斗鱼、虎牙等游戏直播平台。根据QuestMobile数据显示,截止2019年6月5日,斗鱼的日活数为1500万、虎牙的日活数为1100万,也就是说,二者的日活数相加还不敌快手。
7月23日,在快手创作者大会上,快手科技高级副总裁马宏彬透露,未来一年,快手将助力至少1000个媒体号实现私域流量变现,100个百万粉丝级优质媒体号年收入超过百万元;在100个城市推动100个媒体号开展直播、电商或知识付费等业务。
腾讯短视频之路并不顺畅
快手和抖音的崛起,带起了短视频行业浪潮。而在短视频这个近几年来最火爆的风口中,腾讯一再折戟。
2017年上半年结束,直播遭遇瓶颈,用户规模持续下滑,而短视频依据高速增长。
然而,2017年3月13日,微视官网登载声明宣布,微视将于4月10日起关闭应用,个人已上传视频可登录PC官网载保留。此前,这一产品已经运营超过三年。它是抖音的前辈,与快手相比,也曾有过自己的辉煌阶段。2014年春节前后,微视邀请明星参与广告宣传,一时间下载量稳居App Store前五,日用户数量激增至4500万。然后高峰过后,是急转直下。
据媒体报道,2015年3月,微视产品部多个工作组解散,产品部总经理邢宏宇离职加入58同城,运营总监何钐在腾讯内部转岗。2015年里,微视用户数并未有明显增长,被逐渐边缘化。
伴随微视衰落的,是快手、抖音等短视频小巨头的忽然崛起。根据官方数据,2015年6月,快手的总用户数破1亿;2016年2月,总用户数破3亿。在微视宣布关停前不久,市场传出快手计划赴美上市的消息,有知情人士透露,其日活跃用户数也已经超过4000万。
面对快手、抖音的红火,腾讯给微视总额高达30亿元的巨额补贴,但收效甚微。
中国网络视频用户规模达7.25亿
腾讯的执着背后,是巨大的短视频市场。
《2019中国网络视听发展研究报告》显示,在过去一年,短视频对新增网民的拉动作用明显,短视频应用对增加网民上网时长贡献显著,整体使用时长反超综合视频应用。
截至2018年12月底,含短视频在内的中国网络视频用户规模达7.25亿,占整体网民的87.5%。其中短视频用户规模6.48亿,网民使用率为78.2%;2018年12月,手机网民平均每天上网时长达5.69小时,较2017年12月净增62.9分钟。其中短视频的时长增长贡献了整体时长增量的33.1%,排在首位。
网络视听报告还指出,短视频应用在中老年、低学历、高学历、中高收入人群中加速渗透。以2018年年中与年底的数据相比较,40岁以上用户的使用率在半年内提升了12个百分点以上;小学及以下、本科及以上学历人群的使用率分别提升了8.5、12.6个百分点;个人月收入3000元以上人群对短视频的使用率均提升了7个百分点以上,远高于低收入人群。
“互联网女皇”之称的玛丽·米克尔在6月发布了2019年的互联网趋势报告,当中指出,从2017年4月到2019年4月,中国短视频App日均使用时长从不到1亿小时,增长到了6亿小时。
“四大阵营逐鹿”短视频行业
Questmobile发布的春季大报告中,对短视频行业的整体概括是“四大阵营逐鹿”。所谓四大阵营,分别为:头条系、快手、百度系、腾讯系。
据统计,截至今年3月,头条系去重月活跃用户规模超过5亿,快手用户规模增长至3.6亿。相比之下,百度系短视频应用去重月活跃用户规模仅9823万,以微视为代表的腾讯系短视频应用,去重月活跃用户规模仅8267万。
可以看出来,快手与抖音占有绝对优势,“头腾大战”似乎不可避免。
有评论称,,腾讯对今日头条的诉讼更多的是对于今日头条战略意义上的打击。短视频行业前景巨大,腾讯自己的短视频平台微视目前表现平平,而截至2019年1月初,作为竞争对手的抖音在国内日活已突破2.5亿,月活突破5亿。在这种情况下,微视在抖音面前就显得不够看了。
重金补贴无法改变微视的颓势,但如果真的能够从拥有11亿月活用户的微信借力,至少微视与头部应用的差距有望缩短。毕竟在“头腾大战”背景下,抖音等头条系应用,已然与微信这一超级平台无缘。
来源:中国基金报
(编辑:吴桂兴)




