徐翔妻子七夕发文:“苍天在上,我要离婚”!家庭名下210亿资产全部查封
8月8日,七夕,一篇《关于离婚案的一点说明》的文章刷屏朋友圈,将公众的视眼聚焦在了私募大佬徐翔离婚案。
虽然,目前仍无法确认,此应莹就是股神徐翔之妻,但从文章的内容来看,的确与徐翔案有着高度的重合度,而且其中细节亦只有详知内情的人才能获知。因此,该公告存在较大的可能性就是徐翔之妻应莹所开。在该文中,“应莹”就徐翔及徐翔案进行了较为细致的披露。同时清晰的表达了自己的诉求:即要求法院尽快甄别涉案资产,离婚。应莹还表示,这几年她已经精神透支。
“应莹”再喊离婚
名为“应莹”公号于2019年8月7日,也就是七夕节,首次发声。其第一篇文章标题为:《应莹:关于离婚案的一点说明》,全文如下:
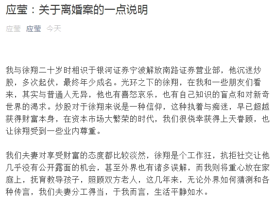
我与徐翔二十岁时相识于银河证券宁波解放南路证券营业部,他沉迷炒股,多次起伏,最终年少成名。光环之下的徐翔,在我和一些朋友们看来,其实与普通人无异,他也有喜怒哀乐,也有自己知识的盲点和对新奇世界的渴求。炒股对于徐翔来说是一种信仰,这种执着与痴迷,早已超越获得财富本身,在资本市场大繁荣的时代,我们很侥幸获得上天眷顾,也让徐翔受到一些业内尊重。
我们夫妻对享受财富的态度都比较淡然,徐翔是个工作狂,抗拒社交让他几乎没有公开露面的机会,甚至外界也有诸多误解,而我则将重心放在家庭上,抚育教导孩子,照顾双方老人,这几年来,无论外界如何猜测和各种传言,我们夫妻分工得当,于我而言,生活平静如水。
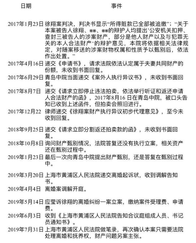
徐翔案发后,我们家庭名下大概接近210亿元的资产都受到查封,这包括泽熙系公司的资产、徐翔父母名下以及我们夫妻名下的所有资产。此外还包括一些关联朋友的资产也一并查封。2017年1月23日,徐翔案判决书认定,徐翔的犯罪所得为71亿余元。判决书第98页认定徐翔“所得赃款已全部被追缴”。另据判决书:“本案三被告人的辩护人均提出‘公安机关扣押、查封三被告人的涉案财产,部分是他人财产以及与犯罪无关的本人合法财产’的辩护意见,本院将依据相关法律规定,对随案移送的涉案财物权属和性质予以甄别后,依法作出处置。”
以上均为判决书原文。谁曾料想,“对随案移送的涉案财物权属和性质予以甄别后,依法作出处置”这句话成为数年来我最大的纠结,亦成为我们婚姻最大的艰难和坎坷。
在徐翔案判决前,2016年9月,划扣个人银行卡余额约5亿,2016年11月至12月,划扣信托账户资金余额约100亿(未通过信托公司,直接从银行端划扣),判决后,2017年6-9月,划扣个人证券账户资金余额约16亿。以上划扣都是直接去银行划扣,我们没有收到任何手续,查询相关账户后才得知被划扣。
早在2017年4月16日,我就向青岛中院当面递交申请书,请求法院依法甄别徐翔案的合法资产。同年6月29日,我向青岛中院当面递交《案外人执行异议书》,法院回复提异议是我的权利,关于家庭财产的甄别肯定会有个结论,但近期不会研究,会先处理车辆。划扣资金都有手续,但不会给当事人。
在徐翔未案发之前,我的身份是徐翔的妻子,但徐翔入狱后,我成为整个家中的顶梁柱。在家庭而言,我是徐翔的妻子、徐翔父母的儿媳、儿子的母亲,同时我也是我父母的女儿。我有时还要参与两个上市公司宁波中百和大恒科技的一些管理事务。在持续数年的时间内,我长期奔波于青岛、上海和宁波三地,四位老人年事已高,身体孱弱,孩子未成年需要抚养,同时我还要去青岛看望徐翔,这其中辛苦烦累和困顿,早已让我精神透支。
事有千千结,千千结之中,最纠结的就是青岛法院对冻结资产的甄别问题迟迟没有进展。徐翔的父母不止一次提出,要求法院甄别他们名下的合法资产,压力到我身上,作为儿媳我自然是责无旁贷;我父母的房产也遭到查封,我的父母和兄长也对此有怨言,我也万分惭愧;徐翔有一些朋友的资产也遭到冻结,徐翔入狱,他们来找我也是合情合理。
可以说,我已经力所能及,竭尽所能,在法律允许的范围内,多年来一直要求青岛法院尽快甄别涉案查封资产,对涉案朋友、对家中老人和对狱中的徐翔,都有一个交代,我本人真的问心无愧。
事实如此,矛盾的根源在青岛法院,最后的压力却在我一人身上,我能奈何?
在我本人所有手段都无法求解的情况下,我申请与徐翔解除婚姻关系。与我而言,我本人希望换一个身份,重新有一个站位和角度。站在一个离婚妻子的角度,我依然希望青岛法院能够加快速度甄别资产,现在是我要求分割我们家庭共有的合法财产,为我和儿子获得一份应有的资产,这一切是合法,也是合情合理的。不可否认,徐翔有一些违法行为,他本人也认罚,但是这并不意味着我们家庭的合法资产也要受到剥夺和没收。
今天,虽然我和徐翔的婚姻走到尽头,穿梭沪甬铁路时,望着窗外风景,我依然能回忆起和他生活的美好时光:
他婚后一度每周在沪甬两地奔波,身价几十亿却舍不得买一辆车;我在宁波临产时,他不肯放弃当天的行情坚持操盘,听到儿子降临后却对着电脑手舞足蹈;他曾写着密密麻麻的炒股心得,神神秘秘地要把绝招都教给儿子……
在我要求离婚的消息传出后,一直许多亲戚朋友的相劝和安慰,让我十分感动和无奈。最后我想说,这次离婚不针对徐翔个人,我们问题的压力来自外因,结局却是婚姻不可逆转地解体。
最后我再次以徐翔要离婚的妻子的身份,要求青岛法院尽快甄别涉案资产,苍天在上,我要离婚。
徐翔妻子 应莹
应莹四月已提离婚
2019年4月1日,应莹决定起诉离婚。当时,这一消息霸占了各大公号头条。4月2日,徐翔妻子应莹向媒体提供了离婚起诉状,其向上海市黄浦区人民法院提起四点诉讼请求:判令应莹和徐翔离婚,判令双方所生之子由应莹抚养,请求依法分割夫妻共同财产,本案诉讼费由徐翔承担。
起诉书显示,应莹与徐翔相识于1998年,当时她19岁,徐翔21岁,两人于2000年左右确立恋爱关系,2004年1月18日登记结婚。婚后初期夫妻感情较好,但徐翔于2017年1月22日被判决犯操纵证券市场罪,判处有期徒刑5年6个月。徐翔长期被关押,应莹只能独立抚养孩子,生活困难,致夫妻关系失和,现要求离婚,孩子的抚育权、财产依法处理。
但四个多月过去了,这个案子似乎仍然没有结果。
应莹当时在接受媒体采访时表示:“对于现有被查封的资产,我只能说一个大概的数字,我这边也没有明确的数字,而且股价也一直在变化,查封的时候我们家的资产在200亿出头。案件判下来也已经两年多了,该查什么都查清楚了,但法院一直还以财产权属还在甄别过程中为由,一直没有给我明确的答复,这是我很不理解的地方。”
“判决的时候,违法所得大概是93.37亿元,这是同案三个人的违法所得,这个已经没收了。剩余的就是合法的资产,我希望法院甄别清楚,哪些是属于我们夫妻的,然后进行分割。”应莹表示,“包括当时划扣的93.37亿元,我希望法院也要甄别清楚,哪些是徐翔的违法所得,可以划扣,他人的违法所得不能加在徐翔上面。这个事情,我跟法院沟通过,法院的意思是,最终会算清楚,徐翔头上多少就划扣多少。”
根据法院判决,同案的还有王巍与竺勇二人。徐翔单独或与王巍、竺勇共同与13家上市公司董事长、实际控制人合谋后,按照徐翔等人要求,由上市公司董事长或实际控制人,控制上市公司发布“高送转”方案、释放公司业绩、引入热点题材等利好信息的披露时机和内容。
徐翔刑期还剩不到两年
徐翔在2015年11月1日在宁波杭州湾跨海大桥附近被警方控制带走。2017年1月22日,青岛市中级人民法院(下称“青岛中院”)出具的(2016)鲁02刑初148号判决书显示,徐翔因操纵证券市场罪,获有期徒刑5年6个月,并处罚金110亿元,没收非法所得90亿元。那么,据此推算,存在较大可能性,他将于2021年6月份左右出狱。离现在还剩不到两年时间。
今年以来,市场频频传出徐翔可能提前出狱,但最后都不了了之。而相应地,徐翔概念股亦有所表现。那么,仅剩不到两年时间,为何应莹要着急离婚呢?
从此前的她接受媒体采访时的表述来看,可能有各种原因。她此前表示,“资产甄别已经进行两年多时间了,一直没有结果,我已经失去耐心了。”据《棱镜》今年四月份的报道,另一个让应莹失去耐心的原因,很可能是婆媳关系。“徐翔母亲一直要求儿媳找法院申诉、要钱,但这不是应莹能解决的,应莹也有些心力交瘁。”
一位接近应莹的人士认为,应莹应该不是大家猜测的“技术性离婚”。从她最新的发文来看,字里行业透着焦虑和疲惫,她可能的确是真的累了,是真想离婚。
来源:券商中国
(编辑:毕凤至)

