荷兰养老体系及养老资金投资研究:养老资产增速领先人均GDP增长
作者/张忆东,张博
摘要
研究目的:在以基本养老、企业年金和个人储蓄构成的三支柱养老体系中,荷兰以第二支柱(企业年金)为主。荷兰前五大企业年金规模合共占荷兰养老金市场总规模的50%,其科技股投资占比较高。通过分析荷兰养老资金的配置,对我国保险资金股市投资标的选择有重要实践意义。
人口老龄化推动荷兰养老保险资产扩张,第二支柱贡献过半。1)1970年进入老龄化社会。2018年,65岁以上老人占比为18.78%。2)养老资产增速领先人均GDP增长。以美元为单位,荷兰养老金资产近5年复合增长率为2.3%,近10年复合增长率为5.9%;荷兰人均GDP近 5年复合增长率为-6.0%,10年复合增长率为-2.4%。3)第二支柱占市场主导地位。目前荷兰行业养老基金已覆盖约1100万雇员,占劳动人口的85%左右,其中ABP(荷兰公共部门养老金)的市场份额为23.1%。
荷兰养老金行业整体资产配置阶段回顾。1)养老金行业发展初期全部资产大多投资于债券和贷款。2)1997-2008利率下行周期风险偏好提升。1997年首次投资股票;2002年,开始投资公司债券与资产证券化产品。3)2008年后养老金业务和资管业务拆分。资管业务雇佣专业人员,股票和债券投资合计占比稳定在85%。4)2007年起,多元资产配置需求增大。房地产投资占比增大,另类投资获得关注。
ABP资产配置特征。1)投资策略稳定。维持40%低风险固定收益类投资+60%高风险股票和另类资产类资产配置比例。2)欧美市场占据主导地位,份额达到70%以上;对于北美地区的投资有超过欧洲投资的趋势。3)股票行业配置向科技板块倾斜,注重标的成长性。科技龙头企业在2015年前处于高速发展的转型阶段,业绩增长明显。苹果自2015年第四季度出货量下滑后,ABP对其持仓股数(2018年)仅为2014年峰值的一半。4)新兴市场加大中国地区配置,占基金亚洲总持仓比例的30%。截止2019年3月,腾讯控股、阿里巴巴占对中国地区总投资的24%。
养老金基金覆盖率不足,积极推进第三支柱。2019Q1,荷兰养老金实际融资比率为104.8%,低于政府期望的135%的融资率。受2018年金融危机的影响,各大基金收益率均表现不佳,未来恐难达到收支平衡。第三支柱将在未来快速发展从而补充公共养老金与行业养老金的不足。
启示:低利率环境下,荷兰养老基金通过三种途径提升资产收益率。1、增加配置新兴市场债券和欧美长期国债。2、注重海外投资,分散国别风险。3、投资另类投资分散风险,尤其是房地产。此外,荷兰大力发展第三支柱,在低利率低通胀情况下,通过个人养老金来补足第一及第二支柱缺口,以维持居民稳定的生活水平。
风险提示:1)持续低利率影响投资收益;2)可能的政策改革;3)老龄化加剧;4)全球经济下滑和贸易战
报告正文
养老金是作为一个国家应对将来养老金财务支付危机的长期战略储备而存在的,其投资管理对于一个国家社会保障制度的可持续发展具有举足轻重的影响。在低利率和老龄化的压力下,如何进行资产配置成为投资者关注的问题。
据IPEresearch的数据显示,2018年欧洲排名前1000的养老基金中,荷兰ABP排名第二。其中,荷兰第二支柱ABP、Pensioenfonds Zorg en Welzijn(PFZW)、PensioenfondsMetaal en Techniek(PMT)是欧洲规模较大的养老基金。欧洲的养老体系较为完善,在资产管理配置上已形成了成熟的经验。通过分析荷兰的养老基金投资管理配置对中国养老基金体系的及企业年金管理有重要的实践意义。
1、人口老龄化带动养老资金增长
荷兰65岁以上人口占总人口比例从1970年开始突破10%,到2017年增长至18.78%。参与劳动的人口数量保持稳定,总人口缓慢上升,出生率稳定。劳动参与率在2008年金融危机之后有所下滑,但老年人口的劳动参与率在提升使得劳动参与率逐渐稳定。荷兰预期寿命不断提升,也促使政府提高退休年龄,应对老龄化趋势。由于人口老龄化,政府于2018年决定将退休年龄逐步提高到2020年的66岁,并在未来与预计人口寿命挂钩,到2067年达到71岁,使得荷兰成为OECD国家中退休年龄最高的国家之一。
养老金总量增长与GDP增长呈现正相关性,与本国经济的关联度较高。虽然荷兰养老金制度为退休人员有效保障了较高的净替代率,但很容易受到金融危机影响,且养老金一旦偿付能力减弱,公共财政支出可能会增加。截至2018年底,荷兰养老金资产总量达到1.5万亿美元,规模占全球排6,占全球养老金总额的3.8%,养老金资产占GDP比重约166.7%(以美元计)。而荷兰人口仅占世界总人口的0.23%。养老资产增速领先人均GDP增长。养老金资产5年复合增长率为2.3%,10年复合增长率为5.9%(以美元计)。荷兰人均GDP近 5年复合增长率为-6.0%,10年复合增长率为-2.4%。荷兰养老金的缴费率为18.4%,为世界较高水平(中国为8%)。荷兰公共养老金为现收现付型,荷兰养老金缴费率在不断上升以应对人口老龄化的问题,且不足的部分将由政府财政支出补足。
2、荷兰养老金体系:雇主养老金占市场主导地位
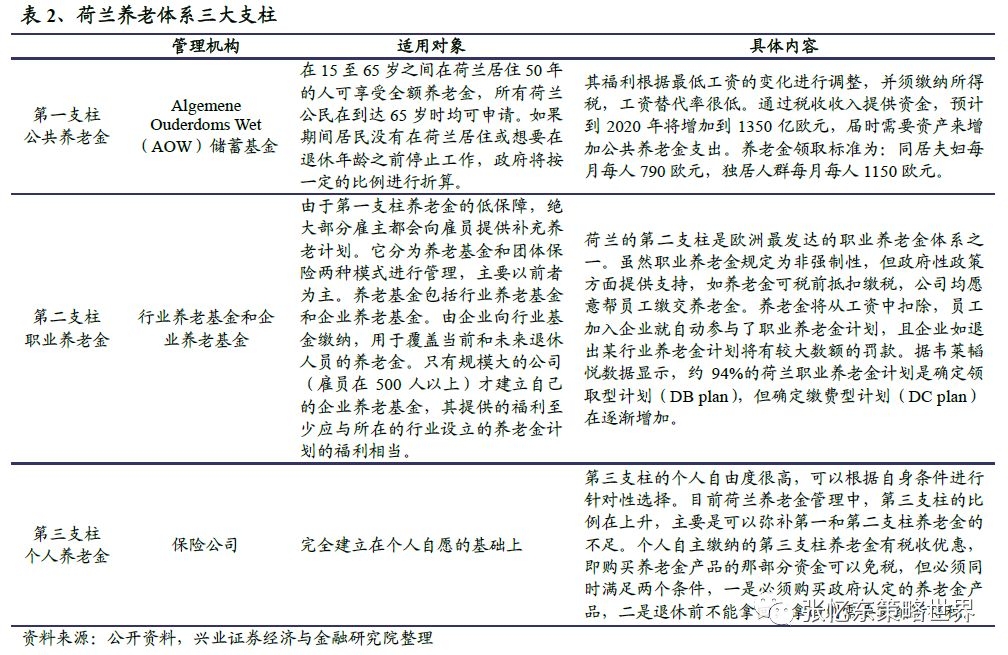
荷兰养老保险体系由三支柱组成,即基础的现收现付制国家养老金(Stateold-age pension)、积累制的补充职业养老金(Supplementarypension schemes)以及个人养老金(Privatepension provisions)。
荷兰政府于1957年颁布实施《一般老龄养老金法》(General Old Age Pensions Act),确立了国家基本养老保障制度(第一支柱AOW),并一直执行至今。2007年1月1日,荷兰政府颁布《养老金法案》(Pensions Act)取代实施55年之久的《养老金和储蓄基金法案》(Pension and Savings Funds Act),对第二和第三支柱的主要内容进行更规范的确定。养老金法案的发展与二战后荷兰经济的发展同步进行,经济的繁荣为制度的稳定提供了基础,两大核心法案均实施了超过半个世纪未有较大改变,这对养老金基金行业的发展有着不小的贡献。
荷兰养老金的改革从20世纪80年代开始跟随西方国家改革浪潮,缩小第一支柱规模,明确公共养老金保障基本生活的职能、缩小代际转换支付的范围、减轻财政压力。改革主要为应对人口老龄化带来的抚养比提高,以及原有养老制度不能保障非正规就业人口退休后的收入,即对兼职人口覆盖有限。据OECD统计,在2016年有65%的55-64岁荷兰女性在兼职工作,同年龄段兼职的男性比例仅为20%。荷兰的养老金体系对兼职人口,导致这一部分人口退休后的生活水平无法得到充足的保障,也导致了荷兰是世界上男女性领取养老金差异最大的国家之一。故从80年代开始养老金的主导地位从第一支柱逐渐向第二、三支柱过度。
由全球人力资源咨询公司美世咨询编制的墨尔本美世全球养老金指数,旨在审视全球各国的养老金体系,评估它们提供的福利、在老龄化趋势下所具备的可持续性以及透明度和受信任度。指数分为三个分指数:充足性、可持续性、完整性,权重分别为40%、35%、25%。其中,充足性从养老金体系的福利、体系设计、储蓄、税收支持等指标进行评估;可持续性从养老金体系的养老金覆盖率、总资产、缴费、人口统计、政府债务和经济增长等指标来进行评估;完整性从养老金体系的法规、治理、保护、沟通、成本等指标来进行评估。根据2018墨尔本美世全球养老金指数,荷兰养老金以总体指数80.3位列第一。
荷兰养老体系中第二支柱的雇主养老金占市场主导地位,大型养老基金主要是行业养老基金。前十大养老基金中只有三个是公司养老金,分别是菲利普、壳牌和KLM。截至2018年底,排名前五的养老金分别是ABP(荷兰公共部门养老金,资产为3995亿欧元)、PFZW(卫生保健基金,资产2166亿欧元)、PMT(金属行业退休基金,资产720亿欧元)、BpfBOUW(建筑业基金,资产470亿欧元)、PME(金属行业退休基金,资产465亿欧元)其合计占市场总规模约50%。目前,荷兰行业养老基金已覆盖约1100万雇员,占劳动人口的85%左右;其中,ABP的市场份额为23.1%。PMT与PME同为金属行业退休基金,在未来预计会寻求合并,增加合作,成为更大型的基金。
荷兰的养老保障模式被称为“世界上最具积累特征的综合养老保障模式”。荷兰人每年能领取的养老金大概是工作时的平均工资的80%,在世界上是相对较高的水平,保证了荷兰人民维持退休后的生活水平。公共养老金发放时,还会同时发放一个假日津贴,养老体系不止保障生活水平,还保障了生活质量。
据APG资产首席执行官Van Gelderen表示,从目前的实际情况来看,第一支柱和第二支柱合计能够提供退休金的70%。未来随着老龄化的加剧,受低通胀和低利率环境等方面的影响,可能进一步下降到退休金的50%左右。虽然如今占主导地位的是第二支柱,但第三支柱未来有望达到50%左右。
3、荷兰养老金行业整体投资情况
我们总结了1992年至2015年荷兰养老金行业整体配置情况。行业发展初期至1997年,因利率水平高,养老金行业资产多配置债券与贷款;随着利率水平下滑,行业开始引入更高风险的资产,如在1997年首次配置股票;1997年-2008年股市表现良好,资产配置趋于稳定,股票比例逐渐提高;2008年以后因次贷危机,收益下滑明显,众多基金选择将养老金业务和资管业务拆分,资产管理业务由专业管理人接手,故共同基金获得充足资金。
3.1、1997年之前:投资结构简单,债券贷款占主要地位
1997年之前的养老金行业发展初期,因债券收益率足以满足投资需要,因此债券投资占比过半,且稳中有升。荷兰长期国债收益率在90年代初高达9%,且配置的发达国家国债都有很高的收益。债券带来的回报就足以应付养老金的支出。贷款的比例在初期也相对较高,但占比随着利率下降在逐年下滑。
3.2、1997-2008年:加入股票资产,资产配置比例稳定
从1993年,国债收益率出现下滑,虽然有短期的回升,但利率的下降趋势已经形成。在1997年长期国债收益率跌破6%以后,再也未回到之前的高利率水平。债券的回报逐渐下降,养老金基金开始配置更多高风险高回报的资产。从1997年起,荷兰养老金开始投资股票,并持续增加股票市场投资占比。
3.3、2009-至今:养老金和资管业务拆分
目前,荷兰养老金行业总体配置来看,共同基金和债券占比较高。2008年金融危机之后对于股票的投资减少明显。现金,贷款,其他投资占比一直较低,不动产也在近几年逐渐获得关注。荷兰养老基金在过去十年中的资产配置比较稳定,股票、固定收益债券一直以来都是主要的投资资产,占总投资的85%;约53%-54%的为债券,1%的部分为现金等价物。股票投资和其他投资此消彼长并逐渐回暖,近五年权益投资占比30%左右,其他投资为15%左右。自2003年开始,据韦莱韬悦统计,在整个股票投资中,国内股票投资约为40%。
共同基金从2009年开始配置就获得大量投资,荷兰养老基金逐步将资产管理和养老金收支业务拆分,在保持主要功能不变的情况下,雇佣专业管理人员进行对养老金资产进行管理。2007年颁布的《养老金法案》中对第二支柱的养老金基金有了更明确的规定,该法案对养老金基金公司所能提供的金融产品与金融服务都做出了限制,故各大基金如ABP和PFZW均选择在2008年开始成立全资资产管理子公司来专门打理投资业务,以应对法律法规的变化。
就固定收益而言,即使在全球低利率环境的影响下,荷兰养老基金仍采取低风险的策略,国内债券投资占总体债券投资的比重较大且稳定,2005年后上升至80%以上。为应对低利率环境,荷兰养老金相应增加了欧美国家长期政府债券的持有,以确定一个长期稳健的收入。荷兰国债长期收益率在2019年6月达到-0.09% 的负利率,为历史首次。低利率环境已持续数年之久,这对养老金的收益与资产配置均带来重大挑战。近年来,随着全球低利率趋势的延续和期限利差的缩小,配置非公开市场资产获得流动性溢价是提高养老金资产收益率最为有效的手段之一。其中,与众多长期机构投资者一样,大型养老金明确表现出对基础设施投资的兴趣。不同于大部分国家,荷兰政府没有对养老金投资另类资产和股市有任何限制,这使得荷兰养老金基金在资产配置上更加灵活,以选择最合适的资产配置。
4、ABP配置特点及收益情况
ABP成立于1922年,其前身为荷兰公务员养老金。1996年,ABP实现私有化,但维持其功能不变,继续为政府和教育部门的雇员提供养老金服务。2008年起,ABP子公司APG接管其保险金资产管理业务。据IPEresearch排名,ABP养老金资产规模长期稳居欧洲前二,该基金为荷兰最大养老基金。
ABP的筹资模式为积累制。其筹资比例为工资收入的18.8%,其中,雇主缴纳保费的 70%,雇员缴纳保费的30%。ABP 的缴费实行EET 模式,对雇主和雇员向ABP的缴费以及ABP的投资收益给予免税待遇,但对退休职工从ABP领取的养老金要进行征税。ABP 实行的是待遇确定型制度(DB形式),员工养老金待遇固定,市场风险由养老金提供者承担,以平均工资收入计算ABP养老金收益为主流。ABP旨在可接受的风险下获得最大的投资回报。ABP投资组合战略由40%低风险固定收益投资和通胀连接型债券投资及60%较高风险的发达国家股票、新兴市场股票及另类投资构成。
ABP持有总额前十的投资均为固定收益类资产,且大部分为欧美国债。在债券持有类别上,其年报里仅有四种分类,国债、公司债和新兴市场债及抗通胀债券。其中,国债和公司债规模相当,分别占投资组合总额的14.6%和14.1%;占债券投资的36.3%%及35.1%。为在增加投资多元化的同时规避其他国家通货膨胀问题,ABP同时投资全球通胀挂钩债券,并实行全面的货币对冲。ABP投资组合中,对冲基金近五年其对冲基金平均净回报率达到9%,2018年达到8.5%。同时,ABP也持有世界各地的房地产资产和大型基建资产,以追求投资的多样性。
ABP重仓持有科技公司,苹果,微软,三星,腾讯,亚马逊,谷歌,阿里巴巴均超过10亿欧元的投资额,位于其股票市场投资的前列,并在2015年左右达到了顶峰。主要因该行业龙头企业当时正处于高速发展的转型阶段,业绩增长明显且估值相对较低,未来有可期的成长空间,故获得了市场大量关注。ABP紧跟市场热点,近五年,市场也证明科技公司股价均有不俗的上涨。亚马逊在2014年后开始得到加仓并保持稳定增长,主要因其云计算的盈利能力持续增强,自由现金流大幅增加。苹果公司从2011年起不断推出新产品,销量增长明显,在2014年达到ABP持仓最高峰,但自2015年第四季度开始出货量有所下滑,近期减持趋势明显,持仓股数仅为2014年的一半。微软,谷歌和Facebook等科技龙头随着手机渗透率的提升业绩均有所增长,均获得大量持仓,在2015年达到持仓顶峰,之后虽有短暂下滑但近期持仓保持稳定。从ABP持仓的前30的股票来看,十年股票平均涨幅达到500%,而十年股息收益率仅为39.56%。
ABP在全球100多个国家投资,实施海外投资策略,在更大范围内分散养老基金的投资风险。从投资的地域来看,整体倾向于欧洲和北美投资,份额达到70%以上;对于北美地区的投资有超过欧洲投资的趋势;新兴国家的投资(债券)以及发达国家高收益债券也是投资的增长点。主要原因可能有:其一是欧洲的利率水平长期处于低位而新兴市场债券目前的基础回报率已经基本能够满足荷兰养老金的收益率要求(5%左右);其二是新兴市场发展迅速,流动性增强;其三是新兴股市和债市的投资,与荷兰养老金主要投资组合的相关度很低,配置多元化可以起到比较好的组合投资、分散风险的效果。
就ABP养老基金而言,在其持有国别中,北美份额最大。近五年来有逐渐增加并且稳定的趋势,从30%增加至37%,且在北美增加股权投资和固定收益证券;而欧洲投资占比略有下降,从31%降至23%的水平左右,欧元区投资占比减幅明显,主要是因为2016年关于政府债券和相应基准的投资范围发生变化,基准从100%欧元政府债券投资变为全球和欧元政府债券各50%,符合多样化投资和流通性的需求。值得关注的是,ABP对于荷兰本土占有较大份额的投资,占总资产规模的15%,2018年本国的投资降至7%,主要是因为财政中心的拆除,该中心以前是ABP衍生合同的荷兰对手方,而现在ABP直接进行交易,衍生品合约直接归属于外部投资。
ABP将中国市场视为重要的投资领域之一,其对中国大陆市场的投资占到亚洲市场布局的30%。2016年6月,APG与中国基金管理公司易方达签署合作意向书,双方在养老金市场和资产管理等领域展开长期互惠合作。针对中国地区的详细配置来看,截止2019年3月,ABP的股票持仓按金额排名的 TOP20中,腾讯控股、阿里巴巴是该基金持仓量最大的两只股票,占对中国地区总投资的24%。ABP配置企业多为金融机构(银行、保险)、互联网科技、房地产及消费等。
从所持有的中国股票行业分布与世界相比较,TMT行业依然是ABP基金关注重点。作为新兴市场,在中国持有更多权重金融股。
ABP五年年化收益率为7.2%,与整体行业近五年年化收益率7.1%接近。除2018年股票投资出现亏损和债券市场收益不佳,2014-2017年ABP均有良好表现。房地产与另类投资不仅分散风险,通常也带来可观的收益。
5、PFZW,PMT,BpfBOUW及PME
PFZW成立于1969年,前身为PGGM,是荷兰第二大的养老基金,资产为2166亿欧元(截止2018年底,下同)。PFZW是由来自卫生保健和社会服务领域的工会控制的非盈利机构。2006年PGGM将养老金部门和资产管理部门进行分拆,以维持业务竞争力,并重新命名成为现在的PFZW,而PGGM专注于资管业务。PMT与PME同为金属行业退休基金,资产分别为720亿欧元与465亿欧元。BpfBOUW基金为建筑业退休基金,资产为470亿欧元。
5.1、PFZW,PMT,BpfBOUW及PME配置特点
截至2018年末,ABP、PFZW、PMT、BpfBOUW及PME,对股票的投资比例分别为:33.3%、30.4%、23.8%、36.9%及35.2%;上述5家基金对固定收益投资则普遍超过了40%,股票和固定收益总占比普遍达到75%以上。另类投资占比可达到10%左右,对房地产、私募股权、大宗商品、对冲基金、衍生品及基础设施等非传统金融金资产的投资丰富了投资组合,增加了资产配置的多元化。
PFZW就明确表示已退出对冲基金领域,但仍会在投资中考虑对冲的策略。PFZW的投资多元化主要体现在其私募股权、基础设施和大宗商品的投资上;对房地产的投资比例接近16%,为五大基金中最高;PFZW房地产投资与高收益债券和股权投资此消彼长,其目的是提高整体投资结果的稳定性。未来五年中PFZW将投入大量资金到IT行业,以顺应世界科技发展趋势,以期带来更高的收益。
PMT、BpfBOUW与PME投资结构相对简单,尤其以PME投资风格最为保守。PMT与PME两个金属行业养老基金均配置了接近60%的固定收益资产,PME的固定收益资产与股票资产占比超过90%。这三家基金规模相对ABP和PFZW较小,管理投资能力略显不足,故资产配置多样性方面较前两家基金有明显差距。且行业平均工资水平不高,退休金需求稳定,故投资风格以稳健为主。
从投资的地域来看,养老基金整体倾向于欧洲和北美投资,份额达到70%以上;对于北美地区的投资有超过欧洲投资的趋势;新兴国家的投资(债券)以及发达国家高收益债券也是投资的增长点,主要原因可能有:其一是欧洲的利率水平太低,新兴市场债券目前的基础回报率已经基本能够满足荷兰养老金的收益率要求(5%左右);其二是新兴市场发展迅速,流动性增强,比如说中国债券市场和股市都已经成为全球投资机构不能忽视的大市场;其三是新兴股市和债市的投资,与荷兰养老金主要投资组合的相关度很低,配置多元化可以起到比较好的组合投资、分散风险的效果。
5.2、PFZW,PMT,BpfBOUW及PME收益情况
除去2018年金融危机的影响,上述四家基金历史收益率在5.0%以上,回报率与债券收益率正相关。截至2017年底,总体养老基金15年间的年化收益率为5.3%,近十年收益率为4.4%,近五年收益率达6.0%。近十年来除2013年与2018年外,各期的投资收益率均高于CPI。
自2011年起至今,BpfBOUW建筑业基金收益均为正且在期间表现最好,近五年年化收益率达到9.6%,其他基金近五年年化收益率分别为:PFZW(卫生保健基金)6.2%,ABP(公务员养老基金7.2%),PME(金属行业养老基金) 6.4%, PMT(金属行业另一养老基金)7.7%。
从各基金分资产收益来看,固定收益收益率于2014年和2016年达到高位。2016年为全球利率低点,2017-2018年由于全球经济和通胀压力,利率水平回升,一些基金公司因投资高收益债券和房地产取得了积极的成果。可以看出房地产表现比较稳定,所示的基金在近五年期间均取得正向回报,而房地产比重也稳定在10%-15%左右。基金总体上总收益回报率与固定收益投资呈正相关性。从PMT持有的各债券带来的收益来看,欧美及新兴市场债务在2018年有着良好表现,在现今利率下行周期中,未来此类债券将持续受到关注。
从2017年起,PFZW,PMT和PME均表示将不再接受新客户,专注于服务现有客户,以保证了未来养老金的充沛。如今大多数行业养老金都存在风险,2018年的低回报不足以应付它们慷慨的支出承诺。对生活质量要求的提高,退休年龄的提高,以及预期寿命的增加都给公共养老金和行业养老金带来压力。
6、养老金基金覆盖率不足,积极推进第三支柱
近十年荷兰养老金参与人数(在职人数)与领取养老金人数比较稳定。截至2017年底,养老基金参与人数约在565万左右,领取养老金人数约330万人。就总体融资率(养老基金融资比率=养老金投资额/养老金负债)而言,自从2015年制定政策融资率(政策融资比率是养老基金必须以其政策决策为基础的融资比率),仅在2017年整体融资比率超过这一规定。虽然这一比率有上升趋势,但仍然呈现不充足的状态。2017年养老基金的财务状况有所改善,主要原因是养老金负债价值的利率期限结构(IRTS)上升时导致养老金负债价值下降。投资资产价值与资产(尤其是股票波动)市场表现及外汇市场趋势紧密相关,当主要外币相对于欧元贬值,导致以这些货币计价的投资价值以欧元计算下降。
据荷兰央行(DeNederlandsche Bank)数据显示,就整个荷兰养老金领域而言,2019年第一季度末实际融资比率达到了104.8%,比上一季度上升了1.5个百分点,主要是因为2019年第一季度全球股票价格上行导致资产增加1050亿欧元,同时利率下降导致负债端增加了800亿欧元;政策融资比率下降1.1个百分点至107.3%,可见恢复到政策规定融资比率有一定压力。如基金养老金比率低于105%,政府则要求该基金在5年内恢复到105%以上并提供详细计划,以保证养老金储备充足,同时禁止养老金基金提升员工福利。该情况多发于金融危机时导致的养老金储备资产下降,政府对此比率有严格的监管。融资率在2007年达到144%的高点,但2008年次贷危机导致融资率严重下滑至100%以下,并再未恢复到原有的高水准。政府希望行业能高于政策融资率,且长期能达到135%的高融资率,以期能有足够的养老保障金覆盖现今老龄化的社会。现在低融资率将引起各基金重视,未来预计将逐步改变低风险配置风格,投入更多的资金在更高风险且更高回报的资产,比如新兴市场股票。
据APG资产首席执行官Van Gelderen表示,“以历史经验来看,考虑养老金资产负债表的平衡管理,以及通胀水平,资产收益率要达到7%才能使收支平衡。在目前低通胀和低利率环境下,养老金资产负债平衡需要年化收益率达到5%。加上受2018年金融危机的影响,2018年各大基金收益率均表现不佳,恐难达到收支平衡,除各大基金将在2019年调整投资配置外,第三支柱个人养老金的投资将在未来发挥更重要的作用,以补充公共养老金与行业养老金的不足”。个人补充养老金正飞速发展,未来预计将占到更大的比重。
老龄化社会的加速,持续的低利率和金融危机推动了养老金体系的改革,早在2018年荷兰政府就启动了养老体系改革的工作。据韦莱韬悦报道,2019年6月15日荷兰联邦贸易组织(Federatie NederlandseVakbeweging – FNV)通过了早先由内阁与工会代表达成的关于养老体系改革的协议,此次改革的重点在于养老金分配的均衡化与退休年龄提升的放缓措施。
具体措施如下:冻结提高退休年龄的步伐,由现在的2021提升至67岁延缓到2024年提升至67岁(如今退休年龄为66岁零4个月);提供提前3年退休的选项,但仍在法定退休年龄后才可领取养老金,该期间由企业提供不多于1.9万欧元每年的补贴;对所有DC plan和DB plan调整累计率,即提升年轻人口的养老金积累并降低老年人口的积累,使得养老金账户增长更加平缓,对现有养老金协议的差异将由企业弥补,全国范围预计支出600亿至1000亿欧元的补偿;对于养老金基金引入新型养老金计划,该计划类似于英国的积累制的缴费确定型(CDCplan),即企业或个人按固定的贡献率缴交,而养老金主要取决于个人账户的投资回报和工作年限,投资收益和损失将直接反应到养老金上。这次改革将预计将于2022年正式执行。同时,荷兰国家银行也宣布将于2021年降低养老金负债的折现率,届时将导致更高的负债和更低的覆盖率。
7、总结
通过梳理荷兰养老金今年的投资与收益情况,我们发现:
(1)利率下行,债券配置进行优化。在近十年的利率下行周期中,荷兰养老金的权益类资产配置比例并未发生较大改变,但配置种类进行了优化,新兴市场债券和欧美长期国债表现良好并将获得更多配比。
(2)新兴市场(如中国)持续获得关注。荷兰养老金注重分散国别分险,进行海外投资策略,在欧美低利率环境下,新兴市场股市表现强劲,获得更多的投资额。中国市场有逐步崛起取代欧洲市场的势头。
(3)适当发展资产配置多元化,投资另类资产(房地产)分散风险。近年来利率下行且故事大多表现不佳,房地产却依旧能带来稳定且不俗的收益。另类投资有助于分散养老金风险,未来可继续加强投资。
(4)大力发展第三支柱,应对未来养老危机。低利率低通胀情况下,第一第二支柱所提供的养老金保障有所下降,未来将通过个人养老金来补足缺口,以维持稳定的生活水平。
8、风险提示
1)持续低利率影响投资收益;2)可能的政策改革;3)老龄化加剧;4) 全球经济下滑和贸易战
本报告分析师 :
张忆东
SAC执业证书编号:S0190510110012
SFC HK执业证书编号:BIS749
张博
SAC执业证书编号: S0190519060002
SFC HK执业证书编号: BMM189
免责声明:21财经APP金V头条提供的专栏作者署名文章内容,仅代表作者本人观点,不代表21财经立场。投资有风险,入市需谨慎,相关内容所涉及的投资建议,仅供用户参考,不作为投资依据。



































