钱立华 兴业研究分析师
方琦 兴业研究分析师
鲁政委 兴业银行首席经济学家 华福证券首席经济学家
引言
我国的绿色金融最早发端于商业银行的表内自营业务,以“能效贷款”、“绿色信贷”、“赤道银行”等名词为国内所熟知。自2016年七部委发布《关于构建绿色金融体系的指导意见》以来,我国绿色金融制度创新加快、体系建设也稳步推进,继绿色信贷之后,绿色债券年度新发行规模和存量规模都迅速跻身全球前列。在即将过去的2019年,我国绿色金融发展最为突出的发展趋势是:更多开始从银行(自营)到(表外)资管。
展望2020年,我们认为绿色金融发展将呈现出五大发展趋势:
(1)国际绿色金融加速“主流化”
为应对日益严峻的气候和环境风险,越来越多的发达经济体及发展中经济体通过推动绿色金融市场建设,构建绿色金融发展体系,为绿色企业及项目拓宽融资渠道,以实现可持续发展的目标。在政策引领下,全球绿色金融市场不断扩大,随着国家绿色信贷标准与原则不断完善,绿色信贷市场扩容;绿色债券发行量再创历史新高,增速回升;监管部门及投资者提高对ESG的重视程度;碳市场覆盖范围不断扩大;绿色金融的多边及双边国际合作进一步深化,加强在标准、市场、研究等领域的交流。
(2)中国绿色金融制度与标准建设向纵深发展
2016年,人民银行等七部委发布《关于构建绿色金融体系的指导意见》,确立了我国绿色金融体系建设的顶层架构,随后我国绿色金融各项制度不断完善,绿色信贷制度日趋完备、绿色直接融资市场制度快速发展、全国碳排放权交易市场制度加快制定、多方推进环境信息披露、激励约束机制逐步丰富建设,同时在2019年绿色金融标准建设也取得重大突破,绿色标准统一化进程开启。我国绿色金融制度与标准建设正向纵深发展。
(3)银行绿色金融发展进入“新阶段”
银行业金融机构作为绿色金融市场主体中最重要的推动力量,进入了绿色金融发展的“新阶段”。银行国际绿色金融规则进一步发展与更新,《赤道原则》最新版发布,《负责任银行原则》诞生,中国绿色信贷规模迈入10万亿大关,主要银行绿色金融发展显著分化,各类银行绿色金融实践中,中小区域性银行发力,成为中国绿色金融发展的新力量,助推地方绿色转型,银行绿色金融产品创新不断,从表内业务不断向表外延展,中国银行业绿色金融发展日益走向多元化。
(4)可持续投资日渐兴起
2006年联合国责任投资原则(Principles for Responsible Investment, PRI)诞生后,全球可持续投资规模快速增长,2018年初,全球可持续投资的五大主要市场的规模达30.7万亿美元,在过去两年间增长了34%;PRI的签署机构也从最初的100多家增加至2600多家,ESG相关规范和监管措施推动可持续投资加速。与其他发达国家相比,我国可持续投资仍处于起步阶段,但近年来可持续投资理念正日益深入,公募绿色基金设立数量正快速增长、绿色指数及相关产品也日趋丰富,随着《绿色投资指引》的出台以及ESG相关信息披露机制的不断完善,我国可持续投资正日渐兴起。
(5)绿色保险发展潜力巨大
随着全球风险格局的变化,环境与气候相关风险的影响越来越大,对于保险业来说,环境与气候变化无论是对保险业的资产端还是负债端都将产生巨大的影响。但与此同时,如果保险业机构能够立即采取行动开始发展绿色保险,也将从资产端和负债端两方面对绿色发展形成强大助力:在资产端,作为最大的长期资产所有者之一的保险业,能够通过保险资金的绿色投资,为绿色产业带来长期限的资金支持;在负债端,作为专业的风险管理机构,保险业可以不断创新绿色保险产品与服务,提升整个社会的环境风险管理能力。但是目前来看,我国绿色保险仍处于起步阶段,未来绿色保险发展潜力巨大。
趋势展望一:国际绿色金融加速“主流化”
1、多个经济体推动绿色金融主流化发展
(1)发达经济体深化推动绿色金融发展
欧盟继续深化推动可持续发展融资计划。为支持和落实2030可持续发展议程,欧盟委员会基于可持续金融高级专家组(HLEG)对可持续发展融资的建议,于2018年3月发布了《可持续发展融资行动计划》,详细说明了欧盟委员会将采取的十项行动计划以及实施时间表。在此基础上,2019年6月,欧盟委员会技术专家组连续发布《欧盟可持续金融分类方案》、《欧盟绿色债券标准》以及《自愿性低碳基准》三份报告,明确具有环境可持续性的经济活动类型,为政策制定者、行业和投资者提供实用性工具,使投资者和银行等更容易识别可持续金融市场投资机会,成为其“可持续发展融资行动计划”的重要组成部分。《欧盟可持续金融分类方案》[1]对制造业、农业、交通运输、建筑等领域的67项能有效减缓气候变化的经济活动设立了技术筛查标准,以分类清单的方式用于识别和构建六项环境目标,包括气候变化减缓、气候变化适应、海洋与水资源可持续利用和保护、循环经济、废弃物防治及再回收、污染防治、保护健康的生态系统;而环境目标的实现基于“实质性贡献”和“无重大损害”两大原则,即被纳入分类方案的经济活动必须对至少一个环境目标作出重大贡献,并且对其他五个目标没有重大损害。任何类型的机构都可以使用这个分类方案来明确哪些活动为可持续金融支持的经济活动。同期欧盟委员会发布的《气候基准及环境、社会和治理(ESG)披露》中期报告大约为6000家欧洲上市公司、银行和保险公司提供指导,以确保私人资本在促进气候适应型经济转型和弥补资金缺口方面发挥关键作用。[2]
英国政府发布“绿色金融战略”,积极应对气候变化与环境问题,推动英国实现2050年零排放目标。2019年7月英国政府提出了《英国绿色金融战略》,该战略包含两大长远目标以及三大核心要素。其两大目标分别是:1)在政府部门的支持下,使私人部门/企业的现金流流向更加清洁、可持续增长的方向;2)加强英国金融业的竞争力。该战略的三大核心要素包括:“金融绿色化”,“投资绿色化”,“紧握机遇”。如“金融绿色化”,该战略认为要实现英国2050温室气体零排放的目标,必须从根本上彻底改变金融系统,使之更加绿色化,且有四个关键因素:一是设定共同的认识和愿景:即认同气候和环境因素导致的金融风险和机遇,并且积极采取措施应对此风险;二是明确各部门的职责;三是增加透明度,披露气候相关金融信息并建立长效机制;四是建立清晰和统一的绿色金融体系/标准。金融绿色化的主体不仅仅包括金融机构,也需要政府及企业的积极参与,不仅要推动英国金融体系的绿色化发展,也要助推全球金融体系的绿色化发展。
该战略还描绘了自2001年以来,英国发展绿色金融的路线图。路线图包括2001年英国排污权交易体系(UK ETS)成立;2008年英国气候变化法案颁布;2009年世界银行在伦敦证券交易所发布首只绿色债券;2011年英国设立38.7亿英镑的国际气候基金;2012年英国绿色投资银行设立;2015年气候相关财务金融披露小组(TCFD)成立;2016年二十国集团(G20)中英绿色金融研究小组成立;2017年英国成立绿色金融工作小组并发布清洁增长战略;2018年英国举办首届“绿色英国周”活动并以绿色金融作为主要主题;2019年英国政府设定2050年温室气体零排放的目标,并发布绿色金融战略等重要节点。除此之外,路线图还规划了至2022年的发展路径,届时将正式回顾绿色金融战略的实施进展,并进行优化。
英国最新发布的绿色金融战略在总结英国现有绿色金融政策和工作的基础上,制定了详细的政策建议,助力实现温室气体零排放目标,并且加强英国在世界绿色金融舞台上发挥引领作用。
德国推出“2030气候一揽子计划”,以达成减排目标。2019年10月,德国联邦政府内阁通过了气候保护一揽子计划,包括《2030年气候保护计划》和《联邦气候保护法》,将2030年温室气体相比1990年减排55%纳入法律,设立气候问题专家委员会,通过为各部门制定碳排放预算、为二氧化碳定价、鼓励建筑节能改造等措施实现碳中和。德国气候保护计划的核心内容包括三部分[3]:一是从2021年起将二氧化碳定价从欧盟碳市场框架下的现有能源行业和高耗能行业扩展到运输和建筑供热领域;二是制定推广计划,包括减免实施建筑节能改造的税收,为将燃料加热设备替换为环保设备提供补贴;三是减轻居民负担,降低电价和公共交通的价格。由于经济增长、移民压力等因素,德国2020年温室气体较1990年减排40%的原计划无法达成,此次发布的2030年一揽子计划对于弥合减排差距具有重要导向作用,在新的政策节点下,有助于为应对气候变化带来机遇。
(2)发展中经济体成为绿色金融发展重要力量
越来越多的发展中国家积极参与绿色金融,新兴市场成为推动国际绿色金融发展的重要力量。根据可持续银行网络(SBN)最新发布的《可持续银行网络全球进展报告2019》,SBN在2012年成立时仅有10个成员国,其中只有孟加拉国和中国正式启动了可持续金融政策,发展至今,SBN已拥有38个成员国,代表了新兴市场中38个国家的43万亿美元(86%)银行资产,而新兴市场国家可持续金融正加速扩张,38个成员国中22个国家已经实施可持续金融政策,且成员国可通过向它国学习以实现跨越式发展。报告显示,按照SBN的评估框架,自2018年报告以来,SBN的38个成员国中,16个国家处于绿色金融准备阶段(包括承诺阶段和制定阶段),20个国家处于绿色金融实施阶段(包括发展阶段和完善阶段),2个国家处于绿色金融成熟阶段(包括先行者和主流行为变化阶段)。其中SBN的4个新成员国在承诺阶段取得了进展、14个国家在同一阶段取得了进展、13个国家及地区上升了一个子阶段,其余7个国家及地区上升了两个子阶段,其中中国和印度尼西亚成为首次进入成熟阶段的领先国家。
中国作为最大的发展中国家,绿色金融发展水平已位居国际第一方阵。绿色金融市场规模持续扩大,绿色信贷、绿色债券位居世界前列,绿色基金、绿色保险、绿色信托、绿色PPP等新产品不断创新,拓宽了绿色项目的融资渠道。绿色金融标准、统计制度、信息披露、评估认证等一系列基础性制度安排逐步完善。地方绿色金融改革创新持续推进,在实践探索中形成了可复制、可推广的有益经验。
印度尼西亚金融服务监管局(OJK)制定了全面的可持续金融路线图,明确未来十年绿色金融发展路径。该路线图涵盖银行、资本市场以及非银行金融服务业,通过提供监管支持和激励措施,开展目标贷款和担保计划,建立绿色贷款、绿色债券和绿色指数模型,为企业及项目提供可持续融资。在OJK的指导和监督下,印尼的八家主要银行已经率先实施绿色金融政策。
2、绿色金融市场不断扩大
(1)绿色信贷市场扩容
国际上采用绿色信贷黄金标准——《赤道原则》的金融机构日渐增多。截至2019年11月底,全球共有38个国家的101家金融机构宣布采用赤道原则,包括花旗银行、巴克莱银行、荷兰银行、汇丰银行等国际银行以及兴业银行、江苏银行和湖州银行三家中国商业银行。《赤道原则》第四版经过两年讨论、更新与修订,于2019年11月底完成发布。
130家银行首批签署联合国《负责任银行原则》。2019年9月22日联合国《负责任银行原则》正式发布,包括中国工商银行、兴业银行、华夏银行三家中资银行在内的全球130家银行共同签署了该原则,首批签署行总资产超过47万亿美元,约占全球银行业资产总规模的三分之一[4],将有助于推动银行业在绿色金融领域加强实践。《负责任银行原则》是联合国环境署金融倡议组织(UNEP FI)针对资产管理者、保险承保人制定《负责任投资原则》、《可持续保险原则》后,为银行构建可持续发展体系提供的一致性框架,签署银行承诺其业务战略与联合国2030可持续发展目标及《巴黎协定》保持一致。
(2)绿色债券市场持续扩张
国际组织推动绿色债券标准不断深化。2019年6月,国际资本市场协会(ICMA)最新发布了《绿色债券影响报告(Green Bond Impact Reporting)》、《绿色项目对标(Green Project Mapping)》以及《社会债券影响报告统一框架(Working Towards a Harmonized Framework for Impact Reporting for Social Bonds)》[5],对绿色债券、社会债券的标准进行细化。其中,《绿色债券影响报告》包括《统一框架手册》、六大类绿色项目的披露方法与指标以及《绿色债券影响报告编写指南》。报告主要介绍了相关披露要求与建议,鼓励发行人披露募集资金的使用情况且至少每年披露一次环境影响;汇总了六大类绿色项目(可再生能源、能效提升、可持续水资源与废水管理、废物管理和资源效率提升、清洁交通以及绿色建筑)的披露方法与指标,并对各指标进行了详细的解释;给出不同类别项目信息披露的报告模板,以供发行人进行准确规范的信息披露。《绿色项目对标》旨在提供一个评估绿色项目对环境目标的贡献(即气候变化减缓、气候变化适应、自然资源保护、生物多样性保护以及污染预防和控制)的框架;它还将绿色债券原则(GBP)的绿色项目类别与目前市场上使用的其他绿色分类法(如中国金融学会绿色金融专业委员会的绿色债券支持项目目录、CBI的气候债券标准、欧盟的可持续金融分类法等)进行了比较。《社会债券影响报告统一框架》概述了发行人在制定报告时应遵守的核心原则和建议,并要求发行人应至少每年报告社会债券募集资金的使用情况和预期的社会影响;提供一份发行人根据其自身情况披露相关指标与解释的报告模板,旨在促进发行人和投资者之间更广泛的信息交流。除ICMA之外,气候债券倡议组织(CBI)2019年10月发布最新的《气候债券分类方案》[6],对气候债券的分类进行定期修订和更新。
全球绿色金融重视程度提高,各国针对绿色债券积极出台管理办法。欧盟发布《欧盟绿色债券标准》,日本、马来西亚、印度尼西亚、肯尼亚等国家的证券监管机构发布绿色债券发行准则或绿色债券指南,法国、波兰、比利时、立陶宛、印尼中央政府构建起绿色主权债券框架,新加坡金融管理局提出“绿色债券资助计划”,印度成立印度绿色债券委员会;伦敦交易所、卢森堡证券交易所等证券交易所明确绿色债券上市要求;中国在原有《绿色债券支持项目目录》和《绿色债券发行指引》的基础上,正在加快制定统一的绿色债券标准,2019年发布的《绿色产业指导目录(2019年版)》是绿色金融标准建设工作的又一重大突破。
绿色债券作为国际绿色金融主要组成部分,2019年发行规模再创新高,发行增速大幅回升。根据气候债券倡议组织(CBI)发布的数据,截至2019年12月18日,全球合计发行2312亿美元的绿色债券,已超过2018年全年发行规模1709亿美元,预计2019年全年发行量将有望突破2500亿美元。在此情况下,2019年的绿色债券发行量将再创年度发行规模最高纪录,比2018年的1709亿美元增长约46%,虽不及2017年78%的增速,相较于2018年约9.9%的增速也有较大幅度增长。2019年第三季度的绿色债券发行量同比增长87%,达628亿美元,其中金融企业以24%的发行量领跑,兴业银行以29亿美元发行量居于首位,占该市场份额的19%。
绿债发行市场从欧洲向全球推广,新兴市场发行规模持续扩张。全球第一支绿色债券在欧洲发行后,逐步向北美、亚洲、拉丁美洲等地发展,新兴市场2019年前三季度发行规模为517亿美元,相比2018年同期规模325亿美元,增长59%,占全球总规模比例达到27.5%,来自巴西、智利、秘鲁和巴拿马的拉美发行者尤其活跃。从发行国情况来看,美国仍是全球第一大发行国,2019年1-9月累计发行约360亿美元,法国超过中国成为绿债第二大发行国,但两国发行规模相差不足20亿美元,从中国第四季度发行量最多的历史规律来看,到2019年年底有望继续保持全球第二大绿色债券发行国地位。
中国2019年前三季度累计发行绿色债券363亿美元(约合2482亿人民币),相比2018年同期(215.2亿美元/1433亿人民币)增长73.2%。值得一提的是,2019年我国绿色债券发行规模增速的回升主要来自于非金融绿色债券的贡献,在2018年之前,我国绿色债券市场均以绿色金融债为主,其年度发行规模占比均超过了50%,而2019年以来截至12月17日,绿色金融债券发行规模只占到了28%,非金融绿色债券发行占比首次超过了绿色金融债券。从前三个季度的发行情况来看,绿色资产支持证券、绿色公司债、绿色企业债和绿色债务融资工具发行规模分别同比增加了323.7%、312.0%、154.8%和88.8%,均高于绿色金融债的59.0%。
(3)可持续投资市场兴起
责任投资原则签署机构逐年增加。责任投资原则(Principles for Responsible Investment, PRI)是一个致力于了解环境、社会和治理(ESG)因素的投资影响,并支持其投资签署方将这些因素纳入其投资和决策的国际网络。该原则于2006年4月在纽约证券交易所公布。从那时起,签署机构的数量已从100个增加到2600多个,这些机构管理的总资产达到89万亿美元,在这89万亿美元中,有超过20万亿美元实际用于相关ESG投资。
根据PRI官网披露,截至2019年9月底,共有2632家金融机构成为了PRI签署机构,其中来自美国的最多,达到500家,占比19%,其次是英国,共有432家,占比16%。在亚洲范围内,来自日本的金融机构最多,达到79家,占比3%,中国有31家签署了PRI,占比约1%。
投资者对ESG投资的态度正在发生变化,对这一领域的需求不断上升。法国巴黎银行发布的2019年全球ESG调查显示,受访的347名资产所有人和管理人中,75%的受访资产所有人和62%的资产管理人(2017年两者比例均为50%左右)将超过四分之一的资金配置到ESG基金,超过90%的资产管理人计划在未来两年达到类似的配置水平,使投资框架与“联合国可持续发展目标”更加一致[7]。而大数据时代的到来,让ESG投资成为受益者,投资者对企业自愿信息披露的依赖程度降低,能够从多渠道获得信息数据,降低投资风险。
(4)碳市场覆盖范围不断扩大
国际碳行动伙伴组织(ICAP)2019年3月发布《全球碳市场进展:2019年度报告》[8],回顾了过去一年全球碳排放权交易的主要进展。报告指出,目前全球27个不同级别的行政区域正在运行20个碳排放交易体系(ETS),包括一个超国家市场(EU-ETS)、4个国家市场(韩国、新西兰、瑞士、哈萨克斯坦)以及22个省、州、城市碳市场;这些区域约占全球人口的1/8,占全球GDP的37%,正在运行的碳市场所覆盖的排放量占全球碳排放总量的8%;未来几年,有6个行政区域(包括中国和墨西哥)计划启动碳交易体系,此外还有12个不同级别的政府(包括智利、泰国和越南)开始考虑建立碳市场,作为其气候政策的重要组成部分。
随着全球各个国家和地区着手应对气候变化,碳市场不断兴起和发展,越来越多的国家和地区开始建设或完善碳市场:欧盟2019年初启动市场稳定储备机制以减少碳市场过剩配额,并提升欧盟碳市场抵御未来冲击的能力,2019年2月欧盟碳市场第四阶段改革方案获得批准,方案包括加速减排进程等一系列措施;美国马萨诸塞州2018年开始运行与区域温室气体倡议互相补充的新碳市场,以确保该州实现2020年及2050年的强制性减排目标;哈萨克斯坦于2018年重新启动其全国碳市场;加拿大新斯科舍省根据《泛加拿大清洁增长和气候变化框架》的要求于2019年初启动其碳市场。不少碳市场已在启动或考虑建立链接,以扩大市场影响范围,增加流动性以及减少履约成本和价格不稳定对市场带来的冲击:瑞士2018年末采取措施推进其碳市场与欧盟碳市场的链接,最早可于2020年正式启动链接;加拿大安大略省自2018年1月起分别建立起与美国加州和魁北克省的碳市场链接,6个月后链接终止;日本东京和埼玉两个碳市场在2011年启动链接,开创了城市级碳市场链接的先河,目前仍在继续推进大型建筑和工厂的减排;韩国碳市场在第三阶段(2021-2025年)开始考虑与其他碳市场链接的可能。
3、绿色金融国际合作深入开展
G20框架下积极开展绿色金融合作。2016年的杭州峰会上,中国人民银行与英格兰央行共同发起成立了绿色金融研究小组(GFSG),通过识别绿色金融发展面临的机制和市场障碍,根据各国经验,研究如何提高金融体系动员私人资本进行绿色投资的能力。2018年12月,以绿色金融为核心的可持续金融议题第三次写入G20领导人峰会成果文件,同时发布了《2018年G20可持续金融综合报告》,提出为资本市场创造可持续资产,发展可持续PE/VC及探索数字科技在可持续金融当中的运用。
NGFS利用绿色金融工具缓解全球气候风险。为推动实现《巴黎协定》的长期目标,2017年12月,中国人民银行联合英、法等8国金融监管机构发起成立央行与监管机构绿色金融网络(NGFS),下设气候风险监管、宏观分析以及绿色金融发展三大工作组。2019年6月,阿布扎比国际金融中心也加入该网络。其成员国监管着全球三分之二的系统重要性银行和保险公司,成员所管辖地区的温室气体排放量占全球排放总量的50%。2019年4月,NGFS在法国巴黎召开第二次全体会议,发布的首份综合报告提出了六条政策建议:一是将气候相关风险纳入金融稳定监测和微观监管;二是将可持续因素纳入自身投资组合管理;三是填补数据缺口;四是提升风险认知水平,开展能力建设,鼓励技术援助和知识共享;五是按照统一的国际标准开展有效的气候和环境信息披露;六是制定绿色金融/经济活动分类标准。会议同时提出在未来将编制《央行和监管机构环境风险分析手册》、《金融机构环境风险分析手册》、《关于央行储备管理开展ESG投资的最佳实践的手册》等内容,分析气候环境变化对实体经济和金融体系的影响,同时帮助央行储备管理开展负责任投资。
可持续银行网络(SBN)加强新兴市场国家间的绿色金融交流合作。自2012年中国银监会联合世界银行集团国际金融公司(IFC)召开首届新兴市场国家绿色信贷论坛,并成立可持续银行网络以来,截至2018年末,SBN已召开7次年会,工作组成员扩展至全球38个国家的银行业监管机构及行业协会,成员国银行业资产占据全球新兴市场国家的86%。SBN为成员国监管部门和金融机构提供了绿色信贷方面的交流平台,相互借鉴绿色金融政策、标准、实践,共同推动可持续发展,并定期发布可持续金融年度进展报告,跟踪分析发展中国家经济体绿色金融的最新进程。
中欧、中英、中法政府间广泛开展双边绿色金融合作。中欧合作方面,2018年7月,《中欧领导人气候变化和清洁能源联合声明》在北京发布,双方共同表明需要可持续投资和绿色金融驱动温室气体低排放,同年12月,在波兰联合国气候变化大会期间,中国绿金委和欧洲投资银行联合发布《探寻绿色金融的共同语言》第二版白皮书,以期未来在绿色债券标准之间建立起清晰的可比性和转换机制。中英合作方面,自2016年第八次中英经济财金对话提出两国共同推动全球绿色金融市场发展后,中英绿色金融合作继续保持良好势头,深入开展了环境信息披露试点工作,2018年和2019年中英双方先后发布了《中英机构环境信息披露试点工作组行动方案》、《气候与环境信息披露试点2018年度进展报告》等相关内容,总结试点工作的进展与成效,完善信息披露目标框架。中法合作方面,2018年10月,绿金委与法国巴黎欧洲金融市场协会在上海举办了中法绿色金融第一次联席会议,双方在环境风险分析、银行绿色资产违约率、“一带一路”基础设施投资绿色化、绿色金融市场合作、政府发行绿色债券五大方面展开合作。2018年12月7日,中法高级别经济财金第六次对话会议在巴黎举行,两国就宏观经济政策协调和全球经济治理、环境领域合作等话题深入探讨,达成发展可持续金融合作共识。2019年11月,在中国和法国央行的支持下,中国金融学会绿色金融专业委员会(绿金委)和巴黎欧洲金融市场协会Finance for Tomorrow(F4T)在法国巴黎成功举办了第二届中法绿色金融联席会议,会议讨论了绿色资产风险权重、环境信息披露、“一带一路”绿色投资原则(GIP)和绿色投资,以及绿色金融科技等议题。
趋势展望二:中国绿色金融制度与标准建设向纵深发展
1、绿色金融制度顶层架构确立
“十八大”以来,生态文明建设已上升为国家战略,我国绿色发展不断深入,绿色金融成为了我国绿色发展过程中的一个重要部分。近年来,我国制定和出台了一系列促进绿色金融发展的政策制度,逐步探索构建起我国绿色金融体系,绿色金融顶层设计逐步建立。
2015年9月,国务院印发《生态文明体制改革总体方案》,明确提出建立绿色金融体系,具体包括绿色信贷、绿色股票指数、绿色债券、绿色发展基金、上市公司披露信息、担保、环境强制责任保险、环境影响评估、国际合作等方面。“建立绿色金融体系,发展绿色信贷、绿色债券,设立绿色发展基金”写入中国“十三五”规划。
2016年中国人民银行、财政部等七部委联合发布《关于构建绿色金融体系的指导意见》,提出从大力发展绿色信贷、推动证券市场支持绿色投资、设立绿色发展基金、发展绿色保险、完善环境权益交易市场、支持地方发展绿色金融、推动开展绿色金融国际合作等方面建立多层次的绿色金融体系,中国成为世界上首个建立绿色金融政策框架体系的经济体。2017年,《落实<关于构建绿色金融体系的指导意见>的分工方案》推出,中国的绿色金融体系建设正在有条不紊地推进中。
2、绿色金融各项制度不断完善
(1)绿色信贷制度日趋完备
我国的绿色信贷在绿色融资规模中占绝对主导地位,同时也是最早形成一套较为完备的制度体系的绿色金融领域。目前,我国已经建立了以《绿色信贷指引》为核心、绿色信贷统计制度和绿色信贷评价制度为基石的较为完整的绿色信贷政策框架体系。在多年绿色信贷自评价的基础上,2017年底,中国银行业协会公布了《中国银行业绿色银行评价实施方案(试行)》,实施方案明确了评价指标设计、评价工作的组织流程及评价结果的合理运用,并会对主要银行先行开展绿色信贷业绩评价,在取得经验的基础上,逐渐将绿色银行评价范围扩大至中小商业银行,并在2018年已经开展了首次年度绿色银行评价工作后,2019年开展了第二次的年度绿色银行评价工作。
2018年人民银行出台的《关于开展银行业存款类金融机构绿色信贷业绩评价的通知》以及《银行业存款类金融机构绿色信贷业绩评价方案(试行)》,将绿色信贷业绩评价范围从原来的20几家全国性主要银行扩展至全部银行业存款类金融机构,并将评价结果纳入MPA考核。2018年的评价结果表明,绿色信贷业绩评价提升了金融机构对绿色信贷业务的重视程度和积极性,同时金融机构绿色信贷业绩仍有较大提升空间。
(2)绿色直接融资市场制度快速发展
绿色债券制度体系不断完善,作为我国绿色金融市场最闪亮的新星,我国建立了包括绿色金融债、绿色企业债、绿色公司债、非金融企业债务融资工具以及绿色认证、信息披露、存续期管理等相对完善的绿色债券政策体系。2018年底,绿色债券标准委员会成立,标志着中国绿色债券自律管理协调机制落地运行,对绿色债券市场的发展具有非常重要的意义。2019年,人民银行推出试验区绿色债券创新制度,不断推动绿色债券制度深化发展。
试验区绿色债务融资工具制度创新突破。2019年5月13日,人民银行发布《关于支持绿色金融改革创新试验区发行绿色债务融资工具的通知》,此次《通知》对于试验区绿色债务融资工具发展最重要的突破即为募集资金用途的扩大,此前包括绿色债务融资工具在内的各类绿色金融产品,如绿色信贷、绿色企业债、绿色公司债的募集资金用途均需严格对应绿色项目。此次《通知》对试验区绿色债务融资工具募集资金用途进行了扩展,一方面是企业发行绿色债务融资工具获得的资金可投资于试验区绿色发展基金,支持地方绿色产业发展;另一方面是试验区内绿色企业注册发行绿色债务融资工具融得的资金,主要用于企业绿色产业领域的业务发展,可不对应到具体绿色项目。《通知》的发布将大大推动绿色金融改革创新试验区绿色债务融资工具的发展,并进一步丰富我国绿色金融市场。
《绿色投资指引》推动中国责任投资起步。2018年11月,在历经三个月的征求意见之后,中国证券投资基金业协会正式发布了《绿色投资指引(试行)》(以下简称《指引》),该指引界定了绿色投资的定义,明确了适用范围,同时对基金管理人进行绿色投资的目标原则、基本方法以及监督管理等方面提出了详细的要求,在方法和监管方面依托和借鉴了目前成熟的制度和评价体系,具有较强的可操作性。该指引明确了绿色投资是指以促进企业环境绩效、发展绿色产业和减少环境风险为目标,采用系统性绿色投资策略,对能够产生环境效益、降低环境成本与风险的企业或项目进行投资的行为。该指引并不是强制性的规定,而是引导公开和非公开募集证券投资基金或资产管理计划的管理人及其产品以及各类专业机构投资者开展绿色投资,指出基金管理人可根据自身条件,在可识别、可计算、可比较的原则下,建立适合自己的绿色投资管理规范,在保持投资组合稳定回报的同时,增强在环境可持续方向上的投资能力。绿色投资指引重点关注了E(环境)方面,随着中国绿色投资和ESG投资的发展,相信未来“ESG投资指引框架”也将成为监管部门制定可持续投资监管政策的方向。
(3)气候投融资相关机制出台
气候投融资委员会成立。2019年,生态环境部牵头,会同人民银行、银保监会、发改委、财政部等,成立了气候投融资委员会,为气候投融资领域信息交流、产融对接和国际合作搭建了良好平台。2019年10月,首届气候投融资国际研讨会在北京成功举办。我们预计,未来气候投融资相关的政策和标准也将逐步推出。
全国碳排放权交易市场制度建设加快。制度体系建设进展方面,2017年12月18日,国家发改委印发《全国碳排放权交易市场建设方案(发电行业)》,标志着全国碳市场正式启动。该《方案》提出了全国的碳市场建设的重点任务,包括三个方面的主要制度和四个支撑系统:碳排放监测、报告、核查(MRV)制度,重点排放单位的配额管理制度,以及市场交易的相关制度;碳排放的数据报送系统、碳排放权注册登记系统、碳排放权交易系统,以及结算系统。
2019年4月3日,生态环境部发布关于公开征求《碳排放权交易管理暂行条例(征求意见稿)》意见的通知 ,该《条例》明确了其立法目的、适用范围、基本原则和职责分工等内容,并对包括重点排放单位、配额分配、监测报告核查等在内的碳排放权交易市场建设相关内容进行了全方位的规范。该《条例》是我国碳排放权交易市场运行的法律基础,出台后将加快我国全国碳市场建设的相关工作,各项相关配套制度将在该《条例》的基础上加速出台。
在技术规范体系建设方面,2018年度碳排放数据的报告、核查及排放监测计划制定,相关主管部门完善发电行业配额分配的技术方案,陆续发布24个行业的碳排放核算报告指南和13项碳排放核算的国家标准。
在基础设施建设方面,优化原有全国排放权注册登记系统和交易系统的建设方案,随着方案优化逐渐完成,登记系统和交易系统的建设将稳步推进。
碳市场建设制度建设的方向明确,未来将出台重点排放单位的温室气体排放报告管理办法、核查管理办法、交易市场监督管理办法,发布《全国碳排放权配合总量设定和分配方案》、《发电行业配额分配技术指南》,推动全国碳排放权注册登记系统和交易系统建设。
(4)激励约束政策逐步丰富
绿色信贷纳入MPA考核。2017年三季度起,人民银行已经将24家全国系统重要性金融机构的绿色信贷和绿色债券业绩纳入MPA考核,2018年,人民银行进一步完善考核办法,并将范围逐渐扩展到全国所有存款类金融机构。2018年人民银行发布的《绿色贷款专项统计制度》,将国内政策性银行、大型银行、全国性股份制银行、城商行、农商行、农信社、村镇银行、民营银行、金融租赁公司等全部纳入统计范围,这为将绿色信贷与绿色债券纳入对全国所有存款类金融机构的MPA考核奠定了基础。
绿色信贷与绿色债券纳入货币政策操作的合格担保品范围。2018年6月,央行决定适当扩大中期借贷便利(MLF)担保品范围,主要包括绿色金融债券、AA+、AA级公司信用类债券(优先接受涉及小微企业、绿色经济的债券)、以及优质的绿色贷款。此举预计将有利提升绿色债券的市场吸引力,激励更多银行发行绿色金融债,进而发放更多绿色信贷,为绿色项目和绿色企业提供更多资金支持。
部分地方还出台了绿色信贷、绿色债券贴息、担保和风险补偿的政策。目前除了5省8市在积极建设国家级绿色金融改革试验区外,全国还有近20个地方出台了地方绿色金融发展规划和实施意见。在这些政策中,对绿色债券、绿色信贷等制定了很多激励性的措施,鼓励各类机构发行绿色债券,对绿色债券贴息、担保和补贴等。如四川省针对省地方法人银行业金融机构发行绿色金融债券,最高补贴500万元;江苏省对绿色债券给与30%的贴息;青海提出绿色债券免税;深圳福田对绿色债券贴息2%。
更多实质性激励政策未来可期:
绿色资产风险权重的优化紧迫性提高。目前随着国家对绿色发展、绿色金融的重视,市场参与者和监管者均对降低绿色资产的风险权重达成一定的共识,我们从 2016年12月首先提出并持续呼吁“降低绿色资产风险权重”,影响日益扩大,得到越来越同业和监管机构的高度认可,如绿金委主任和央行货币政策委员会委员马骏在《中国金融》杂志发表署名文章论述了降低绿色资产风险权重的合理性和紧迫性;人民银行2019年11月发布的《中国绿色金融发展报告(2018)》中也提出为更好地实现绿色金融可持续发展,政策将加强激励约束机制,如:适当降低对绿色资产的风险权重,对绿色信贷等业务给予较低的经济资本占用,完善绿色债券监管政策工具箱等。这预示绿色信贷和绿色债券等绿色资产的风险权重降低有望落地。
绿色债权优先受偿可起步研究。让绿色债券能够享受优先受偿也是对降低风险权重的一种呼应,如果规定了绿色债权能优先受偿,相当于提高了其优先级,也是在降低绿色资产的信用风险,使得绿色资产成为更加安全的资产。但是让绿色债权优先受偿是否具有合理性呢?答案是肯定的,因为绿色发展、环境改善所带来的好处是整个社会都能获得的,但并不是所有人都需要为此付出,这就是我们常说的绿色项目的外部性,既然如此,我们让那些非绿的融资为这些绿色的融资承担一定的或有风险也是合理的。
考虑豁免绿色信贷ABS风险自留要求。我国近些年来绿色融资规模在持续增长,但是90%以上均是绿色信贷。这意味着,我国绿色金融的可持续发展将面临着商业银行资产负债期限错配和资本充足率紧张的压力、以及非银机构投资者参与严重不足的困扰。从国际经验来看,如果银行能够将存量绿色信贷资产打包,向投资机构发行资产支持证券,则不仅可以释放银行的资本金,更能够吸引更大范围的机构投资者为绿色发展提供资金。然而,在近两年我国绿色信贷、绿色债券、资产证券化三者均飞速发展的背景下,绿色信贷ABS发展却非常缓慢,其重要原因之一是由于绿色信贷初始回报率不高、再按照ABS分层和自留5%的要求,发行收益难以覆盖成本,商业银行发行动力不足,因此,可以考虑豁免或降低绿色信贷ABS风险自留的要求,激发银行发行绿色信贷ABS的动力。事实上,在欧美等发达国家,均有各自的风险自留豁免条款,借鉴成熟经济体信贷ABS免于自留的操作规范,无论从资产质量还是信息披露质量来看,绿色信贷都具有良好的基础,豁免或降低绿色信贷ABS风险自留比例具有一定合理性。
3、绿色标准体系建设纵深发展
(1)绿色金融标准建设取得重大突破,国内绿色标准统一化进程开启
绿色金融标准制定的组织架构基本建立。2018年1月,根据人民银行等五部委联合发布的《金融业标准化体系建设发展规划(2016-2020年)》,全国金融标准化技术委员会批复同意人民银行牵头成立绿色金融标准工作组。9月14日,全国金融标准化技术委员会绿色金融标准工作组(以下简称工作组)第一次全体会议在京召开[9],绿色金融标准制定的组织架构建立。会议审议通过了《绿色金融标准工作组章程》,表决通过了工作组组长、副组长、绿色金融标准体系的基本框架和六个工作小组,根据人民银行发布的《中国绿色金融发展报告2017》,建立的六个小组研究六大类绿色金融标准,分别是绿色金融通用基础标准、绿色金融产品服务标准、绿色信用评级评估标准、绿色金融信息披露标准、绿色金融统计与共享标准、绿色金融风险管理与保障标准,我国的绿色金融标准框架体系也基本确立,在人民银行的牵头组织下,各工作小组正在各自负责的绿色金融标准领域有条不紊的制定和推进中。2018年,工作组正式出版《绿色金融术语手册(2018年版)》,对绿色金融体系、绿色金融产品和服务标准、绿色金融保障机制及机构等内容进行了规范界定。
绿色金融标准建设取得重大突破。2019年3月由国家发改委等七部委联合出台的《绿色产业指导目录(2019年版)》及解释说明文件(以下简称《目录》),这是我国建设绿色金融标准工作中的又一重大突破,也是我国目前关于界定绿色产业和项目最全面最详细的指引,以进一步厘清产业边界,将有限的政策和资金引导到对推动绿色发展最重要、最关键、最紧迫的产业上,有效服务于重大战略、重大工程、重大政策,为打赢污染防治攻坚战、建设美丽中国奠定坚实的产业基础。《目录》属于绿色金融标准体系中“绿色金融通用标准” 范畴,有了绿色产业目录这一通用标准,绿色信贷标准、绿色债券标准、绿色企业标准以及地方绿色金融标准等其他标准就有了一个统一的基础和参考,有助于金融产品服务标准的全面制定、更新和修订。随着绿色金融各项标准的不断出台与落地,将有效促进和规范我国绿色金融健康、快速发展,我国绿色金融将迎来标准的逐步统一[10]。
绿色信贷与绿色债券标准展开更新,国内绿色金融标准或将迎来统一化。目前正在实行的绿色信贷标准是2013年银保监会发布的《绿色信贷统计制度》,将绿色信贷分为了节能环保及服务贷款(12大类)和战略性新产业制造端的贷款(主要包括节能环保、新能源、新能源汽车3类)。而绿色债券标准主要有两个,分别为人民银行《绿色债券支持项目目录》(包括6大类31小类)和发改委《绿色债券指引》(12大类)。不管是绿色信贷标准还是绿色债券标准,均从项目的维度定义了绿色标准。而2019年发布的《绿色产业指导目录》将绿色产业划分为了六大类别,包括节能环保产业、清洁生产产业、清洁能源产业、生态环境产业、基础设施绿色升级以及绿色服务,在这六大一级分类下又细分为30项二级分类以及211项三级分类,从产业的维度定义了绿色标准,辐射范围更广,并且附有解释说明文件对各项标准和要求进行具体刻画,涵盖内容较为全面和细致,属于绿色通用标准范畴。目前绿色信贷标准以及绿色债券标准,依据这一通用标准,同时参考国际绿色标准,正在展开更新和修订, 从而建立更加科学、统一的绿色信贷与绿色债券标准。随着全国绿色标准的逐步统一,地方出台的地方的绿色金融标准建议参照全国标准进行修订,或是直接采纳全国标准。
建设多层次的国内绿色金融标准成为未来方向。中国人民银行研究局绿色金融标准课题组2019年在《中国金融》撰文指出,绿色金融标准是多层次的,应由不同部门和机构根据自身定位、职能及目标制定精细度和执行力不同的标准。正如人民银行要求的,要充分发挥绿色金融标准工作组的作用,加快构建国内统一、国际接轨、清晰可执行的绿色金融标准体系,着重从制度建设、产品服务、操作流程、风险防控等角度全面系统规范绿色金融发展[11]。
(2)分阶段逐步探索国内绿色金融标准与国际接轨
化石能源纳入与否是国内外标准接轨的关键。国内的绿色债券标准与国际的绿色债券原则基本一致,差异的地方主要体现在两个方面,一是募集资金用途方面,国内绿色项目标准包含化石燃料项目(如燃煤发电、清洁煤炭和燃料生产等),而国际标准将化石燃料项目除外;二是在募集资金的使用方面,国内绿色企业债允许发行人最多将50%的募集资金用于偿还银行贷款或投入一般营运资金,而国际绿色债券指引认为发行人应将募集资金确保用于与绿色项目相关的贷款和投资。对于第二方面的差异,只要发行人做充分的募集资金使用信息披露,或请第三方认证,市场就可以判断绿色债券募集资金确保用于了绿色项目相关的投资。因此中外绿色金融标准的最大差异在于认定化石能源高效清洁利用项目是否是绿色项目。中国人民银行研究局绿色金融标准课题组2019年在《中国金融》撰文指出,从化石能源行业的融资需求看,我国将化石能源项目从绿色金融支持范围中剔除具备可行性。
可考虑首先构建多圈层绿色金融标准体系,再逐步推进国内外标准的统一。由于我国与国际发达国家的资源禀赋以及所处的发展阶段都不同,导致国内和国际对于绿色标准关注点存在差异,要想在短期内就实现国内绿色标准与国际完全统一仍然存在一定的困难。因此,建议可以考虑优先构建多圈层绿色金融标准体系,不同圈层分别对应国内、国际及几个最有影响力的口径的交集,由市场主体根据自身情况自主选择使用,避免国际国内两次认证,降低中介成本。
中欧绿色债券标准一致性研究持续推进。2018年12月波兰卡托维兹联合国气候大会期间,中国绿金委与欧洲投资银行联合发布《探寻绿色金融的共同语言》第二版白皮书。白皮书提出,未来应在中欧绿色债券标准之间建立较为清晰的标准比对和转换机制,降低沟通和认证成本;并提出探索推动欧洲投资银行在中国资本市场发行绿色熊猫债,通过实践检验白皮书在绿色债券标准一致化研究上的成果,推动中欧绿色债券标准相互适应[12]。
我国正积极参与可持续金融国际统一标准建设。2018年9月,国际标准化组织(ISO)通过英国标准化协会(BSI)发起的提案,正式设立可持续金融技术委员会(ISO/TC322),旨在促进各类机构将可持续性与ESG表现纳入投资决策和财务管理过程,最终推动全球金融体系与可持续发展目标相一致。根据人民银行发布的《中国绿色金融发展报告(2018)》,TC322将制定可持续金融管理的框架指南,明确有关概念、术语、原则和实践指南,并从三个方面着手定制标准:一是在金融决策和更广泛的金融服务与产品中应用可持续性考虑和ESG原则,在负责任投资、资产管理和社会影响力投资等领域制定有关术语、产品分类与标记、原则、评估等标准;二是在绿色金融领域制定全球通用的分类、术语、指导原则和评估标准;三是在产业层面的可持续投资/可持续金融应用领域,制定特定项目类型、产业和(或)主要投资类别的准则、过程和评估要求。TC322由英国担任主席国和秘书处,现有包括中国在内的18个参与成员,以及14个观察成员。2019年3月,TC322首次会议在伦敦举行,会议推举中国金融学会绿色金融专业委员会主任马骏担任TC322副主席,并全票通过可持续金融术语标准项目立项,该项目成为TC322项下的首个国际标准项目。
趋势展望三:银行绿色金融发展进入“新阶段”
1、银行绿色金融国际规则发展与更新
银行国际绿色金融规则的更新与发展,主要体现在老原则的更新以及新原则的诞生。2019年,可持续金融领域的黄金标准《赤道原则》经过两年讨论、更新与修订,于2019年11月底完成最新版第四版发布;针对银行机构的新原则《负责任银行原则》正式发布,两项原则助推国际银行业绿色金融发展进入“新阶段”。
(1)《赤道原则》最新版发布
赤道原则第四版发布。2019年11月,在新加坡举办的赤道原则年会发布了赤道原则第四版(EP4),该版将于2020年7月1日正式生效。从2003年赤道原则问世以来,2006年进行了第一次修订,2011年到2012年进行了第二次修订,2018年到2019年进行了第三次修订。2018年到2019年两年时间里,赤道原则协会开展了赤道原则新的修订工作,重点关注五个关键主题:社会影响和人权,气候变化,赤道原则指定国家和应用标准,赤道原则的适用范围,以及生物多样性保护,EP4主要在这5个方面进行了修订。如在适用范围方面,总体来看,适用范围仍在与项目相关的业务领域内,但门槛进一步降低,适用于赤道原则的产品和业务范围扩大。除仍然适用于项目融资、项目融资咨询顾问、与项目相关的公司贷款以及过桥贷款四个业务品种外,EP4增加了新的业务品种——再融资项目,即增加与项目相关的再融资和与项目相关的收购融资,也修改了与项目相关公司贷款的门槛,从1亿美元降低到5000万美元。赤道原则协会通过不间断地对赤道原则进行审视、回顾和修订、更新,以保持赤道原则的与时俱进和最佳实践标准。
EP4具有三大特点:一是将赤道原则与国际目标和趋势紧密联系。EP4将赤道原则与联合国可持续发展目标(SDGs)和《巴黎协定》相联系,认为赤道原则金融机构(EPFI)将在这两个国际目标和协定中起到重要作用,在序言中强调,“EPFI认识到赤道原则的应用可以为实现联合国可持续发展目标(SDGs)的目标和成果做出贡献”,“我们认识到,EPFI应在2015年《巴黎协定》方面发挥作用,并致力于改善气候相关信息的可获得性,如TCFD建议”。二是高度重视气候变化。国际社会普遍认为,应对气候变化是目前最紧迫和最重要的全球性问题之一。EP4对气候变化修订的条款最多,从序言、到具体原则以及到附件等,多处增加了对气候变化的具体要求和特意的强调,气候变化成为此次修订草稿的最大亮点。三是强调EPFI对环境与社会相关风险的责任。金融机构面临的风险种类众多,如信用风险、流动性风险、操作风险、市场风险,政策风险、法律风险以及声誉风险等。而赤道原则所要解决的并非金融机构面临的所有风险,而是帮助金融机构识别、评估和管理环境和社会相关风险。而各种风险彼此之间是有一定关联的,环境和社会风险管理不当很可能引发信用风险和声誉风险,因此金融机构对这两项风险的管理至关重要。赤道原则强调了金融机构对环境和社会相关风险积极主动的管理,如要求对项目开展环境和社会风险尽职调查和评估,对于项目中可能存在的各类环境和社会影响,予以减轻、降低或进行恰当的补偿,并要求客户建立环境和社会管理体系、环境和社会管理计划以及赤道原则行动计划等。在EP4的序言中强调,EPFI对于赤道原则之外,在加强环境和社会风险管理方面也负有更广泛的责任。[13]
银行对环境社会风险的管理日益重视。随着银行面临的环境和社会风险日益加大,以及国际国内对环境、气候信息披露的要求日益提高,银行将会越来越重视环境与社会风险的管理。截至2019年11月,遍布全球38个国家的101家金融机构采纳了赤道原则,赤道原则迈入“百家金融机构俱乐部”,覆盖了商业银行、金融集团、出口信贷机构、开发性金融机构等多种金融机构组织。2019年,湖州银行在兴业银行和江苏银行后,成为中国大陆第三家承诺采纳“赤道原则”的银行。目前,在境外有很多项目的国内大型银行越来越多地遭遇到复杂的境外环境与社会风险管理的挑战,建议这些大型银行为海外项目融资的时候,参照赤道原则提供的环境社会风险管理的方法和工具来防范并管理环境和社会风险。在中国大力发展绿色金融的背景下,很多中小银行对于采纳赤道原则的态度也非常积极,希望通过采纳赤道原则,对大中型项目融资按照赤道原则提供的方法和工具进行环境和社会风险管理,并运用赤道原则对于环境和社会风险管理的理念、方法和工具等,建立健全银行的环境和风险管理体系,实现绿色金融的健康发展,并提升自身的绿色形象,从而实现银行自身的可持续发展。
(2)《负责任银行原则》正式发布
2019年9月22日,联合国环境署金融倡议组织(UNEP FI)在联合国大会期间正式发布了《负责任银行原则》(Principles for Responsible Banking,PRB),为全球银行业应对和推动经济可持续发展提供了衡量标准和行动指南,为银行开展负责任行动提供了远景目标。全球130家银行正式签署,签署行承诺其业务战略与联合国2030可持续发展目标及《巴黎协定》保持一致。首批签署行的资产总额超过47万亿美元,约占全球银行业资产总规模的三分之一。[14]中国工商银行、兴业银行和华夏银行三家中资银行成为了中国首批签署行。
负责任银行原则主要包括六项原则,覆盖了目标一致性、目标设定、与客户和顾客合作、与利益相关方互动合作、公司治理以及信息披露等六个方面的内容。签署该原则的银行机构须承诺遵循以下六项原则:
原则1:一致性。签署行承诺确保业务战略与联合国可持续发展目标、《巴黎协定》以及国家和地区相关框架所述的个人需求和社会目标保持一致,并为之作出贡献。
原则2:影响与目标设定。签署行承诺不断提升正面影响,同时减少因银行的业务活动、产品和服务对人类和环境造成的负面影响并管理相关风险。为此,银行将针对其影响最大的领域设定并公开目标。
原则3:客户与顾客。签署行承诺本着负责任的原则与客户和顾客合作,鼓励可持续实践,促进经济活动发展,为当代和后代创造共同繁荣。
原则4:利益相关方。签署行承诺将主动且负责任地与利益相关方进行磋商、互动和合作,从而实现社会目标。
原则5:公司治理与银行文化。签署行承诺将通过有效的公司治理和负责任的银行文化来履行银行对这些原则的承诺。
原则6:透明度与责任。签署行承诺将定期评估签署行个体和整体对原则的履行情况,公开披露银行的正面和负面影响及其对社会目标的贡献,并对相关影响负责。
《负责任银行原则》对国际绿色金融发展意义重大。首先,填补了联合国体系下绿色金融治理的一个空白。UNEP FI在发布该原则之前为鼓励金融机构落实可持续发展目标和《巴黎协定》,在可持续投资领域,针对资产管理者、资产所有者和第三方投资服务机构制定了《负责任投资原则》(Principles for Responsible Investment,PRI),针对保险承保机构等制定了《可持续保险原则》(Principles for Sustainable Insurance,PSI),2019年PRB的发布主要针对全球的银行类金融机构,填补了国际绿色金融领域的一项空白。从此,联合国体系下形成PRI(2006年发布)、PSI(2012年发布)、PRB(2019年发布)三大原则,分别面向投资、保险和银行,有助于促进包括绿色投资、绿色保险、绿色信贷在内的绿色金融实现均衡发展。
其次,对以银行融资为主的发展中国家影响深远。银行融资在全球金融市场融资总量中的占比超过三分之二,在发展中国家市场上该比例甚至超过90%,针对银行类金融机构发布和实施PRB,对推动全球绿色金融的发展具有里程碑式的影响,特别对于以银行融资为主的发展中国家,更是影响深远。
最后,PRB丰富了银行绿色金融的内涵与外延。如要求银行的发展目标和责任与联合国可持续发展目标、《巴黎协定》相联系,要求负责任银行将业务和战略与这两个目标保持一致,注重与客户和利益相关方的沟通合作,注重绿色金融信息披露等,为全球银行业绿色金融的发展明确了大方向、大趋势;同时PRB为银行绿色金融发展设定了一个全球基准,提供了一个一致性的框架,并指导银行从目标一致性、目标设定、与客户和顾客合作、与利益相关方互动合作、公司治理以及信息披露等六个方面融入可持续发展。
2、中国银行业绿色信贷规模再创新高
绿色信贷总体规模迈入10万亿大关,增速加快。根据银保监会于2019年10月21日在国务院新闻办公室新闻发布会上公布的数据,截至2019年上半年,我国21家主要银行绿色信贷余额达10.6万亿元,占21家银行各项贷款比重为9.6%[15]。根据2018年11月公开披露数据,2018年上半年绿色信贷余额约为9万亿元[16],因此2019年上半年绿色信贷余额同比增速达17.8%,较前两年有大幅提升。根据中国银保监会披露的数据,21家主要银行绿色信贷余额从2013年6月末的4.85万亿增长至2019年6月末的10.6万亿,我国绿色信贷规模的年均复合增长率达到13.90%。
从绿色信贷资产质量上看,多年保持低不良率,资产质量较好。根据中国银保监会披露的数据,自2013年末至2018年末,21家国内主要银行节能环保项目和服务贷款的不良率分别为0.32%、0.20%、0.42%、0.49%、0.37%和0.42%,持续低于同期各项贷款的总体不良率,多年保持了较好的资产质量。以2018年为例,2018年绿色信贷的不良率比各项贷款不良率低1.41%。
绿色信贷投向领域相对集中。绿色贷款主要投向了绿色交通运输项目和可再生能源及清洁能源项目,根据中国人民银行研究局发布的《中国绿色金融发展报告2018》,全国绿色贷款中绿色交通运输项目和可再生能源及清洁能源项目贷款余额分别为3.83万亿元和2.07万亿元,合计占人民银行统计的绿色贷款余额的71.6%,2018年全年分别增加5858亿元和2337亿元,合计占同期绿色贷款增量的72.2%;分行业来看,交通运输、仓储和邮政业,电力、热力、燃气及水生产和供应业的绿色贷款余额分别为3.66万亿元和2.61万亿元,同比增长19.4%和12.5%。
国有大行仍然占绿色信贷投放的主导位置。从绿色信贷投放的主体结构看,根据2018年21家主要银行社会责任报告中所披露的数据,2018年末国有大行(工商银行、农业银行、中国银行、建设银行、交通银行以及邮储银行)绿色信贷余额占21家主要银行绿色信贷余额的53%,政策性银行含开发性银行(国家开发银行、中国农业发展银行、中国进出口银行)占28%,全国性股份制银行(包括兴业银行、招商银行等在内的12家全国性股份制银行)占19%。
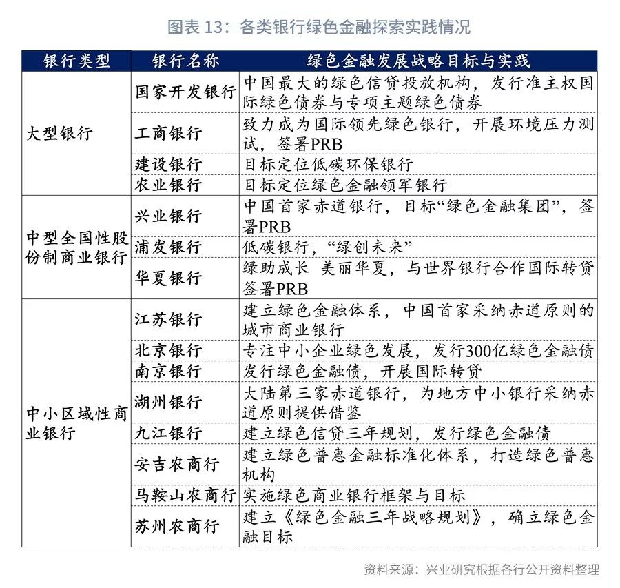
3、银行业金融机构绿色金融走向多元化
我国银行业金融机构作为推动绿色金融快速发展的中坚力量,主要银行绿色金融发展显著分化,各类银行绿色金融实践中,中小区域性银行发力绿色金融,成为中国绿色金融发展的新力量,助推地方绿色转型,银行绿色金融产品创新不断,中国银行业绿色金融的发展日益走向多元化。
(1)主要银行绿色金融发展显著分化
主要银行绿色信贷发展规模和增速差异较大。截至2018年末,国家开发银行、工商银行、农业银行、建设银行和兴业银行的绿色信贷余额排名前5位,其中,绿色信贷规模最大的为国家开发银行,达到1.9万亿元,占21家银行绿色信贷总规模的20%,成为中国绿色信贷市场最大的投放机构。12家全国性股份制银行中,兴业银行绿色融资规模最高,达到8449亿元,8家全国性股份制银行的绿色信贷规模在1000亿元以下。从绿色信贷占贷款总额的比例来看,国家开发银行和兴业银行处于前两位,占比较高。根据21家主要银行的社会责任报告,2018年绿色信贷余额的总额为83482.66亿元(未包含战略性新兴产业制造端贷款数据),同比增速为16.37%,保持较快的发展水平。其中绿色信贷余额同比增速最快的是浙商银行,根据2018年浙商银行的社会责任报告,浙商银行绿色信贷余额增加至225.58亿元,比2017年末大幅增长522.12%。2018年绿色信贷余额实现翻倍的还有中国进出口银行。渤海银行、民生银行和平安银行三家银行的绿色信贷同比增速为负。
(2)各类银行绿色金融发展实践深化,地方中小银行发力
我国大中小各类银行金融机构绿色金融实践日益多元化,各类银行中都不乏在绿色金融方面积极探索的成功实践。大型银行(包括开发性银行和政策性银行)由于其所处的特殊战略地位,注重包括绿色发展、精准扶贫、污染防治、三农、小微等在内的平衡发展,这些银行均按照监管要求,建立了绿色信贷管理办法和绿色信贷的管理委员会,将绿色信贷作为重要的工作之一。中型股份制商业银行主要依托与国际机构和国际组织(如世界银行、国际金融公司、法开署等)、政府部门的合作发展绿色金融,建立绿色金融品牌。小型区域性城商行和农商行则主要与外部机构和当地政府紧密合作,寻求绿色金融与普惠金融的协同发展。各类银行中都不乏在绿色金融方面的积极探索与实践。
中小区域性银行有望成为推动地方绿色转型的重要力量。如江苏银行,建立绿色金融体系,启动赤道原则项目管理建设,实现项目融资业务环境与社会风险的识别、评估、分类和监测全流程线上化管理,广泛开展外部合作,入选中英绿色金融工作小组和人民银行绿色金融标准工作组,截至2018年末,全行绿色信贷余额795.76亿元,占全行对公贷款12.86%。
北京银行多年来在绿色金融领域专注服务于中小企业,提出了“在绿色金融领域投放不少于1000亿元,撬动社会资金投入不少于5000亿元”的目标,发行了两期共计300亿元的绿色金融债,目前是区域商业银行中发行绿色金融债规模最大的银行机构,截至2017年末,北京银行绿色贷款余额超过500亿元,较2013年该行绿色贷款余额增加了3.55倍,累计为3000余户绿色节能企业发放贷款近1500亿元。
南京银行,以《南京银行绿色金融政策》为准则和导向,推动绿色金融业务发展,2018年累计为549家环保类企业和项目提供178.87亿元融资支持,完成50亿元绿色金融债投放,期末绿色金融贷款余额284.46亿元。
湖州银行,在2018年成为联合国可持续银行倡议机构成员,进行可持续银行IT系统试点项目建设,加入赤道原则,成为中国大陆第三家赤道银行,截至2018年末,按照湖州市标准,绿色贷款余额84.56亿元,占比达30.1%,并在2019年提出了“金融+绿色+科技+风控”的发展战略。
九江银行,出台绿色金融项目库,制定绿色信贷三年发展规划,设立绿色信贷专项通道并完善审批机制,2018年发行绿色债券40亿元、绿色私募可转债3.5亿元,牵头成立赣江新区绿色金融服务中心,发起成立赣江绿色金融研究院,成为香港绿色金融协会首家城商行会员,与江西省环保厅签订战略合作协议,截至2019年9月末,绿色信贷余额72.22亿元。
安吉农商行,着力打造绿色普惠机构,在全国地方性小法人机构中成立首家绿色金融事业部,建设小法人银行绿色普惠金融标准化体系,绿色信贷投放成效明显。截至2018年,按照湖州市口径,投放绿色信贷42.6亿元,占比所有贷款25%。
马鞍山农商银行,与国际金融公司(IFC)展开合作,开始实施绿色商业银行框架,希望最终成为总绿色信贷占比达60%、绿色金融产品占比达70%、员工专业绿色认证占比达80%、全行100%实现“碳中和”及银行自有建筑100%获得绿色认证的绿色商业银行。截至2019年3月末,该行绿色信贷余额33.35亿,占全部信贷的比例高达28.1%。
苏州农商行,将绿色金融融入新一轮五年发展战略规划,出台《绿色金融三年战略规划》,并形成40余项目标清晰、责任明确的任务细则,制定《绿色信贷业务管理办法》,推广绿色环保、可持续发展的企业文化,倡导绿色运营,加快绿色上市银行建设步伐,2018年累计服务绿色企业及机构超过150家,绿色贷款余额24.6亿元。
(3)银行绿色金融产品不断丰富,从表内业务向表外延展
随着中国绿色金融的不断发展,银行绿色金融产品也不断丰富。一方面,银行用传统的信贷方式对绿色产业和绿色项目提供支持,如传统的项目融资、银团贷款等,同时在绿色金融的细分领域展开创新,如推出能效贷款、国际转贷款、合同能源管理专项融资、光伏贷等;另一方面,银行也通过很多非信贷的方式,为绿色产业和绿色项目提供融资服务,如绿色债券、绿色信托、绿色基金等方式。同时随着绿色金融的发展,市场上也逐渐出现了面对个人的绿色零售产品,如低碳信用卡、绿色柜台债、绿色理财等等。
银行的绿色信贷产品创新主要通过商业模式、交易结构、抵押担保方式等方面的创新来实现。如国内银行通过与国际机构开展国际转贷的方式推动绿色金融发展。合作模式主要是,国际机构提供低成本资金,国内合作商业银行配置一定比例的资金,共同对符合要求的客户和项目发放绿色信贷。华夏银行、浦发银行、进出口银行、招商银行、民生银行等多家商业银行与法国开发署、世界银行、亚洲开发银行、德国复兴开发银行、欧洲投资银行等多个机构和组织合作,开展国际转贷款业务,主要投向节能技改、新能源与可再生能源利用等领域。2019年,华夏银行与世界银行合作京津冀大气污染防治项目转贷后,又和世界银行签署了“中国可再生能源和电池储能促进项目”,项目规模7.5亿美元,其中世界银行提供3亿美元,华夏银行配套等值4.5亿美元的人民币贷款资金,贷款期限18年。同在2019年,南京银行和法国开发署(AFD)签署国内首笔绿色金融非主权贷款合作协议。根据合作协议,双方将在绿色金融领域展开深度合作,法国开发署在为绿色项目提供资金支持的同时,还将向南京银行提供绿色金融能力建设和专业技术支持,助力南京银行发展绿色金融业务。该合作是AFD在中国开展的首个非主权贷款项目,南京银行也成为国内第一家与AFD合作开展非主权贷款项目的银行。
除了和国际机构合作转贷,银行也同地方政府合作,进行绿色金融产品创新。如江苏省财政厅联合省环保厅、商业银行推出了绿色金融产品“环保贷”,省级财政首期投入4亿元,将撬动银行资金80亿元。该合作模式下,财政风险补偿资金池为增信手段,当发生偿贷风险时,由资金池和银行按差别化风险分担比例共同承担,同时设置了贷款利率上浮比例条款,以解决节能环保企业贷款难、贷款利率较高等问题。
(4)银行绿色金融产品与服务创新从表内业务不断向表外延展
如委托贷款和提供融资保函成为绿色融资新形式。在气候投融资领域,中国清洁发展机制基金与商业银行合作“绿创贷”,形成了银行作为委贷行承担基金的委托贷款业务、银行提供保函保障基金安全、银行与基金一起为企业提供贷款等多种合作模式,且在商业银行与清洁基金合作的过程中,很多地方的财政为这些气候投融资项目提供了贴息,进一步降低了企业开展气候项目的资金成本。
银行绿色理财产品不断推出。如兴业银行2016年面向个人投资者发行的 “万利宝-绿色金融”开放式理财产品,短短六天募集理财资金一百多亿元,受到投资者的热捧,募集资金主要投向绿色环保项目和绿色债券。中国银行2019年首推绿色证券主题理财产品,该产品面向个人和机构投资者发售,业绩比较基准3.55%-4.10%,募集规模上限50亿元人民币。绿色证券(包括但不限于绿色债券、绿色资产支持票据、证券等)是依法发行的、募集资金用于支持绿色产业并按约定还本付息的有价证券。其绿色证券主题理财产品具有定期开放、续期方便和起点1万元、费率优惠等产品优势。农银理财2019年推出特色系列产品绿色金融(ESG)产品,其基于国际资管行业的绿色投资理念,重点投资绿色债券、绿色资产支持证券等债权类资产。邮储银行2019年推出该行首款“绿色主题”公募净值型理财产品——邮银财富•瑞享一年定开2号(绿色金融),该理财产品是主要投资绿色资产,支持环保新能源产业发展项目的理财产品。华夏银行2019年推出了首支以“ESG”为主题的理财产品,该系列理财产品,将重点投资于绿色债券、绿色资产支持证券以及ESG表现良好企业的债权类资产,行业策略涵盖节能环保、清洁能源、生态保护等环保题材,兼顾民生、乡村振兴、高质量发展等领域机会,自2019年4月起开始发行,到2019年11月累计发行11期,募集资金超过100亿。
银行不但是绿色债券的主要发行方,也成为绿色债券的主要承销方和投资方。2019年以来,截至11月末,国内发行的贴标绿色金融债券和绿色债务融资工具中,银行承销额分别达到394.1亿元和295.9亿元,份额均超过一半,分别为52.5%和97.7%。近年来,在国内绿色金融债券承销方面,银行所占份额持续提升,2017~2019年分别为36.8%、46.5%、52.5%,而在绿色债务融资工具承销方面,银行则一直占据主导地位,除了2017年占比稍有下降至76.2%外,其他年份占比均超过95%。
此外,根据上清所公布的的绿色债务融资工具投资人结构数据,银行也是我国绿色债务融资工具的主要投资人,截至2019年11月末,政策性银行、国家开发银行和商业银行的绿色债务融资工具投资占比共29%,除非法人机构外,占比最大,而非法人机构则主要为各类理财产品,其中商业银行理财产品也占据了较大比例,因此,综合来看银行也是我国绿色债务融资工具最大的投资方之一。
趋势展望四:可持续投资日渐兴起
1、国际可持续投资快速增长
根据国际可持续投资联盟(Global Sustainable Investment Alliance,简称GSIA)的定义,可持续投资是一种在投资组合选择和管理中考虑环境、社会和治理(ESG)因素的投资方法。可持续投资起源于上世纪七八十年代,2006年联合国责任投资原则(Principles for Responsible Investment, PRI)诞生后,国际可持续投资主流化进程加速。
(1)全球可持续投资规模快速增长
全球可持续投资五大主要市场的规模持续增长。据国际可持续投资联盟(Global Sustainable Investment Alliance,GSIA)发布的《2018年全球可持续投资回顾》,2018年初,全球可持续投资的五大主要市场的规模达30.7万亿美元。可持续投资资产规模在全球范围内持续增长,2014-2018年日本的增长幅度最大,年复合增长超过300%。在美国,2016年至2018年的增长略快于前两年(38%对33%)。在其他地方,可持续投资资产继续增长,欧洲2016—2018的增长率为11%,加拿大增长率达到42%,大洋洲增长率达到46%。
欧洲仍是全球最大的可持续投资市场,但其他主要市场可持续投资占比在逐年提升。2018年,欧洲可持续投资规模在几乎占到了全球一半(46%),但是相较2016年53%有所下降。与此同时,日本可持续投资规模占全球比例自2016年以来翻了两番,2018年占比达到7%。
ESG类基金迅速崛起。根据蒙特利尔银行资本市场(BMO Capital Market)2019年环境、社会和公司治理报告,全球范围内ESG类投资基金的数量正呈现上升趋势,2018已达281只,比2010年增长了67%。据全球最大的资产管理机构Black Rock预测,到2028年,投资于可持续/ESG类ETF的资产总量将从现在的250亿美元增长至4000亿美元。
(2)全球可持续投资仍以负面筛选策略为主
根据国际可持续投资联盟的报告,可持续投资主要采用七大投资策略:一是负面筛选策略(Negative screening)、二是正面筛选策略(Positive screening)、三是标准筛选策略(Norms-based screening)、四是ESG整合策略(ESG integration)、五是可持续性主题投资策略(Sustainability themed investing)、六是社区投资(Community investing)、七是股东主张策略(Corporate engagement and shareholder action)。目前全球最大的可持续投资战略仍然是负面性筛选,使用该方法管理的资产总额为19.8万亿美元。接下来是ESG整合法,使用该管理方法的资产总额在过去两年中增长了69%,达到17.5万亿美元。负面筛选是欧洲使用最多战略,而ESG整合法则占据了美国、加拿大、澳大利亚和新西兰的大部分资产。同时,股东主张策略构成了日本的主导战略。
虽然采用可持续性主题投资策略、正面筛选策略和社区投资策略这三种策略的资产占比较少,但是在过去两年中增长特别快。2018年初,采用正面筛选策略、可持续性主题投资策略和社区投资策略的资产规模分别为1.8万亿美元、1.0万亿美元和0.4万亿美元,分别比2016年增长了60.1%、92.0%和33.7%。而标准筛选策略是2016年以来资产规模唯一出现下滑的策略,2018年采用标准筛选策略的资产规模为4.7万亿美元,比2016年减少了24%。
(3)ESG相关规范和监管措施推动可持续投资加速
2015年以来,全球针对ESG的相关规范和监管措施不断完善,根据相关统计,大多数与ESG相关的法规都针对发行人,在2018年前在全球范围内针对发行人的法规的数量基本都超过针对投资者的数量,比例约为2.5:1,而2018年后,情况发生变化,针对投资者的ESG法规数量开始超过针对发行人的,根据MSCI ESG研究的估计,截至2018年,大约有32.6万亿美元的被管理资产会受到ESG相关法规的约束。越来越多的投资者将会面临监管方面不断出台的ESG规范的引导和要求。
2、国内可持续投资日渐兴起
2016年,人民银行等七部委联合发布的《关于构建绿色金融体系的指导意见》(下称《意见》)中,明确提出要推动证券市场支持绿色投资,包括:完善绿色债券的相关规章制度;积极支持符合条件的绿色企业上市融资和再融资;支持开发绿色债券指数、绿色股票指数以及相关产品;鼓励相关金融机构以绿色指数为基础开发公募、私募基金等绿色金融产品,满足投资者需要;引导各类机构投资者投资绿色金融产品等。在国内,我们更多地采用绿色投资而非可持续投资的说法,但从实践经验来看,国内绿色投资的概念仍然是包括了环境、社会及公司治理(ESG)等各个方面,因此可以等同于可持续投资的概念。
《意见》发布后,绿色投资理念在我国开始逐步被越来越多的投资者所接受。虽然和国际上其他的发达国家相比,我国可持续投资仍处于起步阶段,中国签署责任投资原则的机构仅有31家,数量不及美国的十分之一,但是,近年来我国各类绿色投资产品如绿色基金、绿色指数及相关产品等正快速涌现,我国的可持续投资也有望迎来高速增长。
(1)公募绿色基金数量正快速增长
绿色基金是促进绿色投资、加快绿色资产周转的重要工具。目前我国并没有明确的绿色基金定义,我们根据基金的投资目标、投资范围和投资理念筛选出了近些年来我国设立的环境、社会责任类证券投资基金作为绿色基金。截至2019年11月末,全国公募发行的绿色基金共133只,公募绿色基金总规模约为687.1亿元。其中,2019年以来我国公募绿色基金发行数量及规模都有较快的增长,2019年截至11月公募绿色基金的发行数量已经是2018年全年发行数量的1.8倍,同时公募绿色基金总规模也比2018年末增长了65.8%。
(2)绿色指数及相关产品日趋丰富
包括绿色股票指数、绿色债券指数等在内的绿色指数的编制和开发,将助推金融机构以绿色指数为基础开发指数投资基金和ETF指数基金等绿色金融产品,满足投资者需要,在提高绿色金融市场流动性、扩大投资者群体等方面将发挥重要的作用。近年来,随着我国绿色金融市场的快速发展,我国绿色指数及相关产品逐渐开始丰富。目前,我国的绿色股票指数包括上证碳效率180指数、中证ECPI-ESG可持续发展40指数、中证绿色投资股票指数等综合性绿色股票指数,以及节能环保、新能源、新能源汽车、污染治理等环保产业指数等。此外,随着我国绿色债券的迅速发展,绿色债券指数也越来越多,包括中债绿色债券系列指数、中证交易所绿色债券系列指数等。
1)绿色股票指数
据不完全统计,截至2019年11月,我国目前发布的各类绿色股票指数共54只,根据指数编制主题分类,主要包括可持续发展/ESG主题指数、环保产业主题指数、新能源主题指数等。根据指数的样本范围不同,还可以将绿色股票指数分为两大类:一类为以全行业股票(或剔除少数行业)为样本基础的综合绩效类绿色股票指数,另一类为以部分行业股票为样本基础的绿色主题类股票指数。
综合类绿色股票指数通常是在众多行业和类型的股票中,筛选出绿色绩效较高的股票,通过加权方式编制,大部分的ESG股票指数、可持续发展指数均为这一类。如中证财通中国可持续发展100(ECPI ESG)指数是根据ECPI ESG评级方法,从沪深300指数样本股中挑选ESG(环境、社会、公司治理)评级较高的100只公司股票组成样本股。
绿色主题类股票指数通常以绿色相关产业公司股票作为样本空间,再通过市值排名、交易活跃度或综合绩效指标进行筛选组成指数样本股。如我国的环保产业类指数、环境治理类指数、新能源相关指数等都是筛选出不同绿色相关主题股票组成指数成分,其中部分指数选择符合该主题的所有股票作为样本股,以反映该主题类股票的总体表现,例如中证新能源汽车产业指数,选取业务涉及新能源汽车产业的沪深A股上市公司作为样本,以反映新能源汽车产业的整体表现。而另一部分指数则是在该主题下,再通过市值、交易活跃度或综合绩效指标进行筛选或加权来反映该主题下综合绩效更高的股票的表现,例如中证水杉环保专利50指数,选取涉及资源节约、污染管理、清洁技术、生态修复、环境治理等领域的上市公司,以及致力于通过技术革新来改善自身污染排放水平和资源利用效率的上市公司为待选样本,根据环保专利综合得分选取前50名作为样本股,反映专利价值高的环保主题上市公司的整体走势。
截至2019年第三季度,国内以绿色股票指数跟踪标的的指数投资基金规模约为155.5亿元,而我国市场上指数基金总规模已经超过1万亿,绿色股票指数基金规模占比只有1.5 %。从这些绿色股票指数收益情况来看,2015年至今,中证财通ESG100指数、上证社会责任指数、国证新能源汽车指数和中证新能源汽车指数年化收益率分别达到2.64%、2.51%、2.29%和2.17%,均超过了沪深300指数年化收益率,其余绿色股票指数除了中证环保产业指数和中证环境治理指数外,年化收益率也均超过了上证综指。
综合绩效类绿色指数财务绩效优势已显现,或成未来主流。在各类绿色指数中,综合绩效类绿色指数并未筛选特定行业,而是在全行业(或剔除少数整体绿色绩效较低的行业)中,基于企业绿色绩效得分,筛选出绿色表现较好的企业纳入指数编制,这为指数投资者降低了长期的环境及社会责任风险,因此长期来看,这类指数将会有优于普通指数的表现,而从众多已有的综合绩效类绿色指数表现来看,实际的结果印证了这一点。从我国各类绿色股票指数年化收益率情况来看,属于综合绩效类指数的中证财通ESG100指数、上证社会责任指数表现要优于其他指数。与此相反的是,集中于某一个或某几个行业的主题类绿色指数由于风险较为集中,往往波动更大,风险更高,如集中于环保产业类的中证环保产业指数和中证环境治理指数的年化收益率表现相对较差,同时波动率也较高,而集中于新能源汽车行业的国证新能源汽车指数和中证新能源汽车指数虽然年化收益率表现较好,但是波动率也是要大幅超过中证财通ESG100指数、上证社会责任指数的[17]。因此,我们认为综合绩效类绿色指数将成为未来绿色股票指数的主流。
2)绿色债券指数
与绿色股票指数不同,由于国际和国内都有明确的绿色债券标准,绿色债券指数通常基于这些绿色债券标准来筛选样本券,而绿色债券标准均是以债券募集资金投向为基础,要求募集资金投向相应的绿色项目,而与该债券发行主体的绿色表现无关。因此,绿色股票指数的筛选是基于企业的绿色表现,但绿色债券指数的筛选则是基于债券本身的资金用途,与企业无关。当然,这样的区别都是由于目前绿色债券标准仍是项目维度,就在今年5月,人民银行发布了《关于支持绿色金融改革创新试验区发行绿色债务融资工具的通知》,该《通知》扩大了试验区绿色债务融资工具的募集资金用途范围,企业发行绿色债务融资工具获得的资金不仅可以投资于试验区绿色发展基金,而且还可以用于企业绿色产业领域的业务发展而不对应到具体绿色项目。如果未来全国范围内的绿色债券标准逐步按照该通知放宽,绿色债券指数的筛选标准也可以变得更为宽泛,不仅仅从单个债券资金使用的维度,还可以扩展至发行主体的维度。
目前国内绿色债券指数主要包括中债绿色债券系列指数、中证绿色债券系列指数、上证绿色债券系列指数和中财-国证绿色债券系列指数。虽然近些年来我国绿色债券指数的发布越来越多,但是目前以绿色债券指数为跟踪标的基金仍然较少,2019年2月27日,首支含绿债中债指数ETF基金“新光中国10年期国债及政策金融附加绿债债券ETF”在台湾证券交易所挂牌上市。
目前我国发布的绿色债券指数年化收益率普遍高于同期中债信用债指数,其中2015年至2019年11月末,中财-国证高等级非贴标绿债和绿债指数年化收益率分别达到了5.42%和5.41%,远高于同期中债信用债指数的-0.58%。2017年至2019年11月末,中证交易所绿债指数、上证绿债指数、中财-国证高等级贴标绿债指数和上证绿色公司债指数年化收益率也均超过了4%,而同期中债信用债指数年化收益率则为负。
3、国内可持续投资展望
(1)可持续投资意识逐步深入,未来发展潜力巨大
2019年12月,中国责任投资论坛发布了《中国责任投资年度报告2019》,该报告结合中国责任投资论坛和新浪财经的2019责任投资公众态度调查以及中国证券投资基金业协会的ESG责任投资情况调查结果,就2637位个人投资者和82家机构投资者的反馈进行了责任投资行为与态度分析。
调查分析结果发现,个人投资者虽然对责任投资了解有限(有89%的调查对象不了解责任投资,其中44%未听说过“绿色金融”、“责任投资”或“ESG”),但超过八成个人投资者表示会在投资中考虑ESG相关因素,其中投资资金在600万以上的人群有近四成选择在投资中总是考虑ESG因素。机构投资者方面,超过九成支持ESG责任投资原则,但大部分仍处在探索阶段。根据中国证券基金业协会问卷调查,90%的调查对象基本支持或强烈支持将ESG原则作为投资组合策略的基本原则之一,但只有6%的机构已经制定责任投资相关政策、战略或制度(其中只有1%的机构已在公司层面制定ESG战略,并贯彻到具体投资策略中);大部分(64%)的机构在探索阶段,有所实践与研究;30%的机构还不太了解或尚未关注责任投资;而在进行了ESG投资实践和研究的机构中, 87%的机构表示没有建立ESG投资指标体系,ESG投资在大部分机构投资者中尚未形成统一的流程和投资机制。由此来看,我国各类投资者中ESG责任投资理念在逐步深入,但是在具体实践方面还有所欠缺,未来仍然具有较大的发展潜力。
(2)《绿色投资指引》引领我国可持续投资
2018年11月10日,在历经三个月的征求意见之后,中国证券投资基金业协会正式发布了《绿色投资指引(试行)》(下称《指引》),该《指引》对“绿色投资”的含义进行了界定,阐述了绿色投资的目的,提供了绿色投资的开展方法以及对投资标的环境评估提供了指标框架,为基金管理人开展绿色投资提供了良好的指导,同时也对遵循绿色投资理念的基金管理人开展绿色投资活动进行了全面的规范。
该《指引》并不是对所有基金管理人的强制性规定,而是作为绿色投资活动规范的基本参照,各类遵循绿色投资理念的基金管理人可在满足可识别、可计算和可比较的原则下,根据自身情况做出适当的调整。虽然该《指引》并非强制性规定,但是在监督和管理方面,该《指引》要求基金管理人应每年开展一次绿色投资情况自评估,报告内容包括但不限于公司绿色投资理念、绿色投资体系建设、绿色投资目标达成等。基金管理人应于每年3月底前将上一年度自评估报告连同《基金管理人绿色投资自评表》以书面形式报送中国证券投资基金业协会。中国证券投资基金业协会不定期对基金管理人绿色投资的开展情况进行抽查,基金管理人应对发现的问题提供解释说明并及时整改。2019年3月18日,基金业协会已经下发了首次关于提交《绿色投资指引(试行)》自评估报告的通知,要求各会员资产管理机构于4月15日前提交自评结果。
《绿色投资指引(试行)》的发布将引导越来越多的资产管理者在投资中考虑绿色因素,鼓励各类专业机构投资者开展绿色投资,同时该《指引》通过自评价的监管形式,逐步提升各类专业机构投资者对于绿色投资理念的重视程度,未来我国绿色投资、可持续投资规模或将迎来大幅的增长。
(3)信息披露制度不断完善将推动我国可持续投资发展
ESG相关信息披露机制的完善是投资人开展绿色投资、可持续投资的基础,目前我国仍处于以自愿披露为主的阶段,披露信息不完整、数据真实性及可信度也有待提高且缺乏第三方机构的验证,这为国内可持续投资形成了阻碍。
但值得期待的是,近两年来,我国上市公司ESG信息披露制度正在逐步完善,2018年9月30日,中国证监会发布修订后的《上市公司治理准则》,与2002年发布的旧版《准则》相比,此次修订的重点之一就是强化了上市公司在环境保护、社会责任方面的引领作用,并确立了环境、社会责任和公司治理(ESG)信息披露的基本框架。2019年3月,科创板启动前夕,上交所发布《上海证券交易所科创板股票上市规则》等10份配套规则与指引,要求上市公司应当在年度报告中披露履行社会责任的情况,并视情况编制和披露社会责任报告、可持续发展报告、环境责任报告等文件。香港联交所于2012年发布了第一版《环境、社会及管治报告指引》(以下简称《ESG指引》),建议上市公司发布ESG报告;2015年发布第二版《ESG指引》,对部分环境和社会指标提出了强制披露的要求;今年,港交所ESG披露再一次升级,2019年5月,港交所发布了有关检讨《环境、社会及管治报告指引》及相关《上市规则》条文的咨询文件,对原《ESG指引》提出了五个方面的修改建议:加设强制披露要求,新增有关气候变化的层面及修订环境关键绩效指标,提升社会关键绩效指标的披露责任(从建议披露升级为不遵守则解释),修订社会关键绩效指标,鼓励独立验证。
趋势展望五:绿色保险发展潜力巨大
1、环境与气候变化对保险业产生重大影响
目前全球风险格局正在发生转变,环境与气候变化相关风险的影响越来越大。世界经济论坛(World Economic Forum)2019年发布的《全球风险报告2018》回顾了过去十几年间(2008-2018)全球风险的演变,发现在前五大风险中,环境与气候变化相关风险在近些年占据的比例越来越高。2010年之前,从风险发生的可能性和影响程度两方面来看,经济金融类风险在前五大风险中均占据较大比例,而2016年之后,环境、气候变化和社会责任相关风险则占据了80%的比例。其中,2018年排名前三的风险分别是:极端天气事件、减缓气候变化失败、重大自然灾害。人为的环境破坏和灾害(例如油气泄漏、放射性污染等)、生物多样性减少和生态系统崩溃(陆地或海洋)以及水资源危机也赫然在前十大风险之中。
保险业作为专业管理风险的行业,全球格局发生重大转变对其既是机遇也是挑战。根据国际保险监督官协会(IAIS)的报告,环境和气候变化给保险公司带来的影响主要有物理风险和转型风险:
物理风险:指由气候变化(天气变化,海平面上升)和事件(自然灾害,极端天气)等物理现象造成的损失。对于保险公司来说,认识到这些极端事件的动态尤为重要。这样有利于保险公司及时修改合同条款风险。然而,物理气候风险并无规律可言,先前不相关事件巧合有可能导致一连串的高额赔偿。2017年与气候相关的自然灾害造成的保险损失创下新高。目前来看,与气候相关的保险保护差距仍然很大,大约70%的损失没有保险。这导致了很多家庭,企业和政府暴露在巨大的风险中。在宏观经济层面,来自物理风险产生损失而又没有保险可能影响跨部门的资源可用性、经济生产力、企业和个人资产的盈利能力,造成供应链中断,并最终影响保险市场需求。物理风险引起的未保险损失可能会对整个金融系统产生连锁影响,包括投资公司和银行。
转型风险:由于向低碳经济过渡相关的中断和转变引起的,可能影响资产价值或为公司开展业务的成本风险。转型风险可能受到政策变化,市场动态,技术创新或声誉因素的推动。公共当局和中央银行已经认识到的转型风险的关键例子包括影响碳密集型行业的政策变化和监管改革,包括能源、运输和工业转型。政策和监管措施可能会影响保险公司投资的一些金融资产。如果没有实施适当的风险缓解策略,社会运动和民间社会活动可能会给公司带来声誉受损的风险。转型风险也可能影响公司需求的保险产品和服务类,其中包括新技术、产品和服务。这些新的保险产品可能会破坏传统工业组织,商业模式和附属风险承保的需求。例如,在某些市场上,某些类型的可再生能源技术已经比传统发电技术便宜。而IRENA最近的分析表明,到2020年可再生能源的价格将比化石燃料低[18]。虽然这种变化可能会是保险公司的机会,但也可能产生风险,特别是在政策的突然变化从而影响保险资产的风险状况、或限制市场增长的情况时。
因此,对于保险业来说,环境与气候变化无论是对保险业的资产端还是负债端都将产生巨大的影响。但与此同时,如果保险业机构能够立即采取行动开始发展绿色保险,也将从资产端和负债端两方面对绿色发展形成强大助力:在资产端,作为最大的长期资产所有者之一的保险业,能够通过保险资金的绿色投资,为绿色产业带来长期限的资金支持;在负债端,作为专业的风险管理机构,保险业可以不断创新绿色保险产品与服务,在加强环境风险管理、助力绿色产业发展、助力绿色技术创新成果的市场化应用、加强生态环境保护、参与因极端天气导致的自然灾害的风险管理等方面发挥作用[19]。
2、资产端:保险资金绿色投资潜力巨大
(1)绿色金融期限错配问题严重,需要长期限资金的投入
2016年人民银行等七部委联合发布《关于构建绿色金融体系的指导意见》以来,我国绿色金融市场迎来了快速发展,绿色信贷余额突破10万亿,绿色债券发行规模全球领先,我国已经一跃成为了全球绿色金融发展的引领者。但是,纵观我国绿色金融的融资结构,银行仍然是主要参与方,绿色信贷余额占全体绿色融资余额的比例超过90%。以我国近年发展最为迅速的绿色债券市场为例,截至2019年上半年,我国21家主要银行绿色信贷余额达10.6万亿元[20],而同期我国境内绿色债券余额仅为7087.8亿元,考虑到银行发行绿色金融债券融得的资金主要用来发放绿色信贷,我们剔除绿色金融债券后,非金融企业绿色债券余额则仅为2939.6亿元,不及绿色信贷规模的3%,其他绿色融资方式规模更小。
上述情况意味着,如果未来继续呈现这种结构,对于我国绿色金融的可持续发展来说,商业银行的资本充足率将是一个无法回避的约束。不仅如此,大部分绿色项目投资周期较长,需要银行提供长期贷款,而银行的平均负债期限较短,期限错配问题严重。
绿色融资结构的不平衡导致我国绿色金融发展面临着期限错配的问题,但同时也意味着,未来我国绿色金融的发展仍然具有进一步取得新突破、新发展的潜力,这个新突破即来自长期限资金的进入。在提供长期限资金方面,绿色产业基金、绿色保险资金均是较好的长期限资金来源,但是2017年以来,我国对政府债务风险的控制使得政府出资设立绿色产业发展基金受到了比过去更多的约束,同时,《资管新规》的出台虽未直接覆盖到绿色产业发展基金,但却对过去其主要的资金来源之一商业银行理财施加了明确的约束,这些新规都令我国绿色产业发展基金发展速度大大放缓甚至暂时陷入了停滞。在此背景下,引导保险资金进入绿色发展领域对于填补绿色金融长期限资金需求显得弥足珍贵。
保险业提供长期限绿色资金潜力巨大。绿色产业很多都是中长期项目,项目投资回收期可能需要10年、15年甚至更长,而目前中国的银行系统平均负债期限只有六个月,能够提供中长期贷款的能力非常有限[21],截至2018年末,国内发行的绿色债券平均期限也仅为4.12年,而保险资金投资期限要明显更长,2017年,我国险资基础设施债权投资计划平均期限达7.3年[22]。尽管如此,目前我国保险资金投向绿色领域的比例仍然较低,根据银保监会公布的数据,截至2019年9月末,我国保险行业资金运用余额为17.78万亿元,其中以债权投资计划形式进行绿色投资的总体注册规模余额为8390.06亿元,通过保险私募基金投向绿色环保等产业的基金规模为430亿元[23],保险资金直接投向绿色领域的规模占全体保险资金余额的比例仅为4.96%,未来绿色保险的发展潜力巨大。
(2)国内外绿色保险发展已起步
1)国际绿色保险发展进展
2012年联合国可持续发展大会上,联合国环境署金融倡议组织(UNEP FI)制定的可持续保险原则(PSI)于联合国正式发布,该原则是保险业应对环境,社会和治理风险和机遇的全球框架。
PSI包括四项原则:
将 ESG问题纳入保险公司决策和业务流程;
与客户和业务合作伙伴共同努力,提高对ESG问题的认识,管理风险并制定解决方案;
与政府,监管机构和其他主要利益相关方合作,促进在ESG问题上的广泛行动;
展示问责制和透明度,定期公开披露实施原则方面的进展。
全球有120多家机构采用了四项可持续保险原则。采用原则的保险公司占全球保费收入的25%以上,管理资产达14万亿美元。同时,该原则还是道琼斯可持续发展指数和富时社会责任指数系列(FTSE4Good)中保险行业标准的一部分。虽然目前中国只有香港鼎睿再保险有限公司(Peak Re)一家保险机构签署了PSI,但我国已有两家保险机构采纳了联合国责任投资原则(UN PRI),分别是中国平安、以及中国人寿旗下的资产管理公司国寿资产。
国际上已有众多养老金、保险机构将可持续发展纳入自身发展战略。全球最大的养老基金,日本政府养老金投资基金(GPIF)在2017年7月宣布,将把3%的被动式国内股票投资(约88亿美元)转换为ESG指数,并于2018年1月宣布将3%的ESG投资比例增加至10%。安盛(AXA)和安联(Allianz)两家全球最大的保险公司都明确提出了自身的气候变化战略,安盛在2019年11月宣布了其气候战略新阶段,该阶段的目标是根据《巴黎协定》,到2050年将安盛投资的“升温潜力”降低到1.5°C以下,同时到2023年绿色投资目标翻倍,达到240亿欧元,并逐步实现完全退出煤炭行业;安联在2018年宣布了一项在未来几十年内支持向低碳经济转变的承诺,计划在2040年前逐步淘汰对煤炭业务的专有投资和此类风险的保险,同时还承诺将在未来20年内减少其业务运营的碳足迹。
2)中国绿色保险发展进展
近些年来,国家政策正逐步引导保险资金投向绿色领域,2016年人民银行等七部委发布的《关于构建绿色金融体系的指导意见》中明确提出:鼓励养老基金,保险资金等长期资金开展绿色投资,鼓励投资人发布绿色投资责任报告。银保监会于2018年10月发布的《保险资金投资股权管理办法(征求意见稿)》中明确提出:保险资金投资企业股权,应当遵守本办法及相关规定,承担社会责任,恪守道德规范,充分保护环境,做负责任的机构投资者。同时,该征求意见稿还强调保险资金不得投资于高污染、高耗能或产能过剩、技术附加值较低、未达到国家节能和环保标准的企业。
保险行业自发绿色投资倡议热情渐起。2018年6月19日,中国保险资产管理业协会发布《中国保险资产管理业绿色投资倡议书》[25],旨在凝聚行业力量,推动保险资金绿色投资持续健康发展,支持我国经济绿色转型,该倡议主要包括六个方面:一是践行绿色投资发展理念,引导保险机构形成“长期、有价值、可增长”的绿色投资文化,鼓励保险机构发布绿色投资责任报告;二是打造绿色投资特色体系,引导保险机构根据保险资金运用特性,搭建“间接投资+直接投资”的绿色投资体系;三是制定绿色投资行业标准,鼓励保险机构积极参与行业绿色标准制定,探索创建具有我国特色的保险资金绿色投资指引,建立健全保险资金绿色投资内外部评价体系,逐步形成绿色产业投资激励机制,加速行业绿色项目库建设;四是推动绿色投资能力建设,鼓励保险机构创新业务途径,改进技术手段,加强绿色投资工具建设,加速绿色投资专业人才培养;五是防范绿色投资各类风险,推动保险机构不断提升绿色投资风控水平,加强绿色资产风险分析能力,及时开展环境压力测试,完善绿色信用体系建设,加强绿色投资信息披露,严防绿色项目杠杆率过高、资本空转和“洗绿”等问题;六是深化绿色投资国际合作,鼓励国内外机构加强合作交流,配合“一带一路”倡议等国际合作机制,充分利用国内外各类投资平台,稳步探索保险资金绿色产业投资跨境合作,有效提升行业国际影响力。
《绿色投资指引》为保险资管机构绿色投资提供指引。2018年7月12日,中国证券投资基金业协会发布了《绿色投资指引(试行)》,对证券投资基金的绿色投资活动进行了规范,并鼓励各类专业机构投资者开展绿色投资,对我国保险资产管理机构的绿色投资提供了导向性指引。该《指引》强调为境内外养老金、保险资金、社会公益基金及其他专业机构投资者提供受托管理服务的基金管理人应发挥负责任投资者的示范作用,积极建立符合绿色投资或ESG投资规范的长效机制。同时,《指引》也对基金管理人进行绿色投资的目标原则、基本方法以及监督管理等方面进行了详细的规范,将有助于推动保险资产管理机构绿色投资的实践与发展。
3、负债端:加强我国环境气候相关风险管理能力
(1)环责险持续推进
长期以来,我国的绿色保险主要就是指环境污染责任保险,环境污染责任保险是指以企业因污染环境对第三者造成损害依法应承担的赔偿责任为标的的保险,环境污染责任保险不仅可以通过保险机制提高企业环境风险承载能力,更能通过保险费率与环境风险相挂钩,倒逼企业的绿色低碳转型发展。
2007年,原国家环保总局和保监会联合下发《关于环境污染责任保险工作的指导意见》(环发〔2007〕189号),湖南、江苏等省市被确定为环责险试点地区,标志着我国将商业保险引入环境污染风险管理的探索正式启动[26]。2013年,原环保部、原保监会联合发布《关于开展环境污染强制责任保险试点工作的指导意见》(环发〔2013〕10号),要求各地开展环境污染强制责任保险试点。2015年9月,党中央、国务院印发的《生态文明体制改革总体方案》明确提出:“在环境高风险领域建立环境污染强制责任保险制度。”2016年8月,人民银行等七部委联合发布的《关于构建绿色金融体系的指导意见》(银发〔2016〕228号)中提出要在环境高风险领域建立环境污染强制责任保险制度。2018年5月,在北京召开的生态环境部部务会议上审议并原则通过了《环境污染强制责任保险管理办法(草案)》,我国环境污染强制责任保险制度持续推进。
截至2019年7月,我国环境污染责任保险试点省(自治区、直辖市)共计31个,试点涉及重金属、石化、危险化学品、危险废物处置、电力、医药、印染等20余个高环境风险行业。2018年,我国环境污染责任保险实现保单保费收入3.09亿元,提供风险保障326.58万亿元。[27]
(2)绿色保险产品和服务创新不断
广义的绿色保险,包括与环境风险管理有关的各种保险,近年来除了环境污染责任保险以外,其他各类绿色保险产品和服务创新涌现,丰富了我国绿色保险体系,也为我国的生态文明建设发挥了积极的作用。例如,在绿色农业保险方面,2017年财政部、农业部、保监会在13个粮食主产省选择200个产粮大县启动大灾保险试点;巨灾保险方面,2016年广东省首创的巨灾指数保险正式落地,围绕台风、强降雨等重点灾害,以触发巨灾的参数如连续降雨量、台风等级等作为支付赔偿的依据,2018年巨灾指数保险试点进一步扩大到广东14个地市;气候保险方面,我国绿色金改试验区之一的赣江新区于2019年首创柑橘“气象+价格”综合收益保险,以期保障果农对于气象(干旱、冻灾)及农产品市场价格波动风险所带来的一系列风险,为农户综合收益提供切实有效的风险保障,进一步提升抗风险能力。
(3)在各类保险产品设计的精算模型中纳入环境风险因素的考量
除了开发各类直接针对环境、气候风险的保险产品外,从长期来看,保险机构还需将环境风险因素纳入各类保险产品设计的风险评估模型中。正如前文所述,环境与气候变化除了会产生直接的物理风险外,还可能间接地改变各类其他事件的风险分布情况,例如环境与气候风险加剧在长期可能对不同地区的人类平均寿命产生影响,这对于寿险产品设计十分重要。因此,保险机构应加快开展环境风险与其他各类风险之间的相关性研究,提升环境风险识别能力,同时尽早将环境风险因素纳入各类保险产品设计的风险评估模型中。
注:
[1]http://www.tanpaifang.com/tanjinrong/2019/0725/64845_3.html
[2]欧盟出台可持续金融分类方案,带动绿色金融主流化 http://www.tanpaifang.com/tanjinrong/2019/0725/64845.html
[3]https://www.bundesregierung.de/breg-en/issues/climate-action/klimaschutzprogramm-2030-1674080
[4]联合国《负责任银行原则》正式发布 中国三家银行成为首批签署行 http://baijiahao.baidu.com/s?id=1645473874278830078&wfr=spider&for=pc
[5]http://www.sohu.com/a/327764023_676545
[6]https://www.climatebonds.net/standard/taxonomy
[7]法国巴黎银行发布2019年全球ESG调查,亚太地区对ESG整合的看法更为乐观 https://baijiahao.baidu.com/s?id=1635489384236497189&wfr=spider&for=pc
[8]https://icapcarbonaction.com/en (第13页之前、第25页下标也做了相应修改;第43页引用③、第45页引用②做了相应格式修改)
[9]http://www.pbc.gov.cn/goutongjiaoliu/113456/113469/3635930/index.html
[10]兴业研究绿色金融报告《绿色金融标准建设取得重大突破—评<绿色产业指导目录(2019年版)>》
[11]https://baijiahao.baidu.com/s?id=1634017094500993433&wfr=spider&for=pc
[12]中国人民银行,中国绿色金融发展报告(2018),2019年11月。
[13]兴业研究绿色金融报告《赤道原则第四版的更新与发展》
[14]中国人民银行,《绿色金融动态2019年第12期》,2019年第12期。
[15]http://greenfinance.xinhua08.com/a/20191023/1894434.shtml
[16]http://www.chinanews.com/fortune/2018/11-26/8685711.shtml
[17]详细数据对比与分析请参见2019年12月13日发布的《兴业研究绿色金融报告:我国绿色指数发展概览》。
[18]https://www.irena.org/-/media/Files/IRENA/Agency/Publication/2018/Jan/IRENA_2017_Power_Costs_2018.pdf
[19]蔡宇,对绿色保险功能作用的探索、实践和思考,当代金融家,2018年第9期。
[20]http://greenfinance.xinhua08.com/a/20191023/1894434.shtml
[21]http://www.sohu.com/a/275986472_808781
[22]http://www.chinairn.com/news/20180815/113628541.shtml
[23]http://finance.sina.com.cn/money/insurance/bxdt/2019-10-25/doc-iicezuev4822250.shtml
[24]俞春江、方怡向和武慧斌,保险资金参与绿色投资的分析研究,中国保险资产管理,2017年第六期。
[25]http://www.sohu.com/a/237040061_756396
[26]李琼. 中国绿色保险发展历程与展望. // 马骏.《中国绿色金融发展与案例研究》. 北京:中国金融出版社,2016:195-208.
[27]中国人民银行研究局,中国绿色金融发展报告(2018),2019。



























