作者:陈昊, 张梦, 鲁政委
事件:
2020年2月14日,人民银行、银保监会、证监会等部门联合发布《关于进一步加快推进上海国际金融中心建设和金融支持长三角一体化发展的意见》(银发〔2020〕46号,以下简称“《意见》”)[1]。
一、外汇市场改革及金融业开放
外汇市场改革及金融业开放领域,《意见》强调落实了已公布的金融改革政策,例如试点外资机构与大型银行合资设立理财公司;推进人身险外资股比限制从52%提高至100%;允许上海自贸区注册的融资租赁母公司和子公司共享外债额度、便利化境外投资者进入境内债券市场等。
此外,以下三点内容值得重点关注:
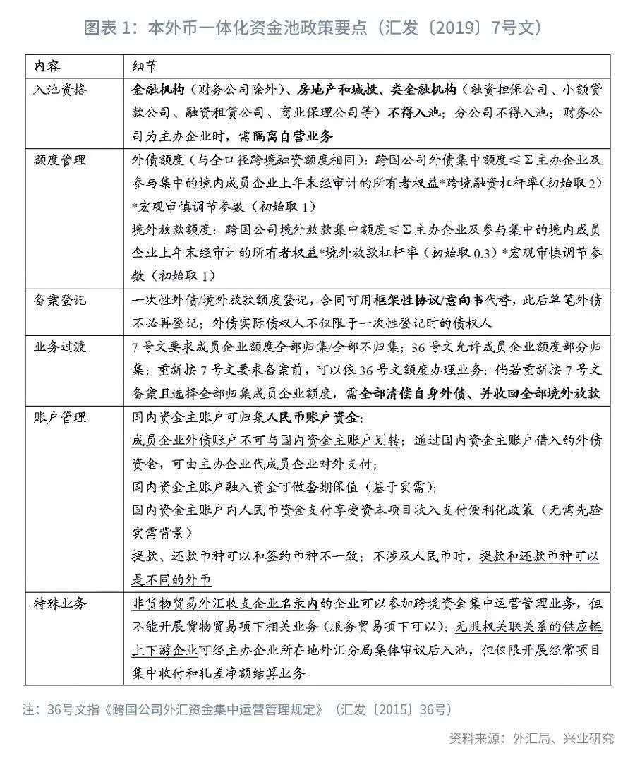
首先,《意见》指出“在临港新片区内探索取消外商直接投资人民币资本金专用账户,探索开展本外币合一跨境资金池试点。支持符合条件的跨国企业集团在境内外成员之间集中开展本外币资金余缺调剂和归集业务,资金按实需兑换,对跨境资金流动实行双向宏观审慎管理”。根据《跨国公司跨境资金集中运营管理规定》(汇发〔2019〕7号,以下简称7号文)及相关政策问答,本外币一体化资金池具有如下特征:(1)允许国内资金主账户同时归集外币和人民币资金,改变了此前人民币跨境资金池和外币跨境资金池分别由央行和外管局双头管理的格局;(2)额度管理方面,跨境资金池内外债额度管理同全口径宏观审慎管理[2]相一致,而境外放款方面,全口径宏观审慎管理要求规定提前还款需占用境外放款额度,而本外币一体化资金池对此并无要求,实质上额度管理更放松了;(3)备案登记方面,跨境资金池内企业集团仅需在额度内一次性进行备案登记,且备案合同可以框架性协议或意向书替代,此后单笔外债或境外放款无需单独备案,实际债权人也可加以更改;(4)提款和还款币种可以与签约币种相异,提款和还款也可使用两种不同的外币;非货物贸易外汇收支名录内的企业,以及无股权关联的供应链上下游企业也可经审批后入池,开展有限的经常项目资金归集业务。
《意见》还指出“探索外汇管理转型升级”,这或许意味着未来可能择机调整外债额度中的跨境融资杠杆率和宏观审慎调节参数,择机渐进放松融资资金结汇和对外支付购汇的实需审核要求等。
其次,《意见》指出“发展人民币利率、外汇衍生产品市场,研究推出人民币利率期权,进一步丰富外汇期权等产品类型”。一方面,2020年1月2日,全国银行间同业拆借中心发布《关于试点利率期权业务有关准备事项的通知》,表示将于2月24日起试运行挂钩LPR 1Y、LPR 5Y的利率互换期权、利率上/下限期权,期权类型为欧式期权,交易方式为对话报价和点击成交。另一方面,目前国内外汇期权主要为欧式期权,未来可在此基础上推出美式期权,也可在推出人民币期货的基础上,发行人民币期货期权。
最后,《意见》还指出“跨国公司在上海设立的资金管理中心,经批准可进入银行间外汇市场交易”。2020年1月外管局发布《关于完善银行间债券市场境外机构投资者外汇风险管理有关问题的通知》(汇发〔2020〕2号),鼓励境外银行和非银投资者申请成为外汇交易中心会员,直接或通过主经纪业务参与银行间外汇市场交易;且2号文淡化实需交易原则,要求保持“外汇衍生品敞口与外汇风险敞口具有合理的相关度”。换言之境外投资者进入境内外汇市场的通道已完全打通。截止2月13日,部分境外银行总行及分行业已成为人民币外汇即期、远期、掉期和期权会员,但境外非银金融机构以及非金融企业的财务公司尚未进入银行间外汇市场。《意见》则为此类机构大开方便之门。
二、试行“多级托管”,结算行转型托管行
为了便利境外交易者进一步进入我国债券市场,目前适用于“债券通”的“多级托管”制度有望进一步拓展。《意见》指出:“继续扩大债券市场对外开放,进一步便利境外投资者备案入市,丰富境外投资者类型和数量。逐步推动境内结算代理行向托管行转型,为境外投资者进入银行间债券市场提供多元化服务。”不同于国际上广泛使用的“多级托管”制度,我国债券市场更经常采用“一级托管”制度。所谓“一级托管”即为证券直接持有模式,在此模式之下证券直接登记在各类客户的名下,证券交收由登记托管机构直接进行,而资金的交收由金融机构代理结算。在此模式下,虽然有利于“穿透式监管”了解各个客户的实际持仓情况,便利监管机构判断风险,但是与国际上广泛使用的“多级托管”模式有所差异。“多级托管”即为证券间接持有模式,在此模式下证券并未直接登记在客户名下,而是混同托管在金融机构的名下,交易过程中金融机构以其自身名义为客户交易,证券公司一面向交易对手方金融机构直接承担清算交收责任,另一面对客户承担清算交收职责。美国、德国等绝大多数境外市场均采用了多级托管的间接持有模式。与“一级托管”相比,“多级托管”的优势在于证券交易效率有所提升、登记结算的效率也有所提升,能够有效缓解中央一级托管机构的证券交易与结算压力。但是在这一模式下,托管商存在擅自处置证券的风险,而在托管商破产时,也容易产生各类纠纷。此前,为了满足境外投资人的交易结算习惯,我国已经在“债券通”项目中试点了“多级托管”制度,并获得了一定的成功和市场认可。为了保证多级托管制度下“穿透性监管”的要求,香港金管局的债务工具中央结算系统也需要上报具体的客户持仓情况。2019年1月[3],人民银行副行长潘功胜在中国债券市场国际论坛上发表讲话,指出:“下一步我们将在学习借鉴国际经验和债券通实践的基础上推动形成完善的中国境内多托管的制度安排,培养具有国际竞争力的托管银行,进一步提升债券市场的流动性,完善了做市商制度…”相信在未来,为了进一步吸引、畅通境外投资者投资中国债券市场,“多级托管制度”将会有更多的实践,与此同时,我国也将出现部分具有国际竞争力的托管银行。
三、金融法律国际化水平有望进一步提升
在对外开放的大背景下,按照《意见》要求,我国金融法律制度、运用和审判等方面将进一步与国际接轨。从衍生品协议合同的角度而言,《意见》指出:“研究提升上海国际金融中心与国际金融市场法律制度对接效率,允许境外机构自主选择签署中国银行间市场交易商协会(NAFMII)、中国证券期货市场(SAC)或国际掉期与衍生工具协会(ISDA)衍生品主协议。”此前,ISDA的主协议广泛为国际交易者所接受,而我国境内的银行间市场则主要使用NAFMII主协议,交易所市场则主要使用SAC主协议。虽然在绝大多数方面这三个主协议内容基本一致。但是在终止净额清算、结算最终性等相关安排上有部分人士认为这些主协议之间存在些许差异。若未来能放开境外机构在我国境内签署ISDA主协议,或将更有效的吸引外资金融机构参与我国的衍生品交易,丰富我国衍生品交易的参与者、增强衍生品的流动性。从金融审判的角度而言,《意见》指出:“研究推动上海金融法院和上海破产法庭顺应金融市场发展趋势,参照国际高标准实践,加强能力建设,提高案件专业化审理水平,增强案件审判的国际公信力和影响力。”这或许意味着,未来上海金融法院等机构有可能在法律运用的灵活性和管辖权范围上有进一步拓展的空间。从上海金融法院的管辖权范围上来看,根据《最高人民法院关于上海金融法院案件管辖的规定》(法释〔2018〕14号),上海金融法院的管辖范围仅包括:“上海市辖区内应由中级人民法院受理的下列第一审金融民商事案件:(一)证券、期货交易、信托、保险、票据、信用证、金融借款合同、银行卡、融资租赁合同、委托理财合同、典当等纠纷;(二)独立保函、保理、私募基金、非银行支付机构网络支付、网络借贷、互联网股权众筹等新型金融民商事纠纷;(三)以金融机构为债务人的破产纠纷; (四)金融民商事纠纷的仲裁司法审查案件;(五)申请承认和执行外国法院金融民商事纠纷的判决、裁定案件。……以住所地在上海市的金融市场基础设施为被告或者第三人与其履行职责相关的第一审金融民商事案件和涉金融行政案件,由上海金融法院管辖。”从国际经验来看,发达经济体实践中形成了管辖范围较广的金融专门法院,例如美国的纽约南区联邦地区法院、英国的英格兰及威尔士商事与财产法院等。未来,在上海金融法院运行稳定之后,或可进一步拓展其管辖范围,解决目前涉金融市场案件的管辖权分散、判决结果差异较大等问题。从上海金融法院未来对于法律运用的灵活性上来看,此前的国际金融中心多采用普通法,而为了争夺国际金融中心地位,阿联酋甚至在2014年修改宪法,授权在迪拜国际金融中心(Dubai International Financial Centre)设立专门的商事法院,聘期英美法系的法官,以普通法制度来裁判金融纠纷案件。虽然在我国法律体系下上述情况难以出现,然而为了进一步对接国际高标准实践,不排除进一步增强上海金融法院法律运用灵活性的可能。
四、贸易融资资产跨境交易或可期待
依托票交所等机构建立的平台,未来贸易融资资产跨境转让将进一步推进,这也有利于人民币国际化进一步实现。《意见》指出:“在临港新片区内试点开展境内贸易融资资产跨境转让业务。研究推动依托上海票据交易所及相关数字科技研发支持机构建立平台,办理贸易融资资产跨境转让业务,促进人民币跨境贸易融资业务发展。”票据的出现即是来源于贸易融资的需求,在当前我国的监管规定下,监管部门也一再强调票据的开立需要真实贸易背景,由此票据也成为了贸易融资所产生的重要资产。随着票交所的成立以及我国票据市场的完善,票据的电子化已经得到了大范围的普及。与此同时,2月14日,人民银行发布了《标准化票据管理办法(征求意见稿)》[4],由存托机构创设的标准化票据将符合“标准化债权类资产”的标准,有望成为类似债券等证券的“标准化资产”。未来,若票据交易所及相关数字科技研发支持机构能建立相关交易转让平台,标准化票据乃至票据都将有机会推出相应的跨境转让业务。此前,票据的交易主要局限于国内市场,随着人民币国际化的不断拓展,海外市场人民币运用与投资不断增多,人民币计价的票据也有望更多的运用于跨境贸易业务之中,随着票据等贸易融资资产跨境转让业务的推进,这些跨境贸易产生的人民币计价票据的流动性也将进一步增强。
五、保险资金运用范围将扩大至大宗商品
未来,我国保险公司资金的运用范围将有望扩大到黄金、石油等大宗商品。《意见》指出:“探索保险资金依托上海相关交易所试点投资黄金、石油等大宗商品。”根据2018年1月原保监会发布的《保险资金运用管理办法》(保监会令〔2018〕1号)规定,保险资金的运用限于下列形式:一是银行存款;二是买卖债券、股票、证券投资基金份额等有价证券;三是投资不动产;四是投资股权;五是国务院的其他资金运用形式。除此之外,保险公司还可以购买保险资产管理机构发行的保险资产管理产品以及其他金融机构放的金融产品。然而遗憾的是,上述投资范围并未包括黄金、石油等大宗商品。虽然我国的债券等资产收益率仍保持了较高的水平,然而随着国际上越来越多的国家出现负利率的情况,保险公司也希望进一步多样化投资选择。此前,就有不少保险公司投资相关人士呼吁[5],期待放开保险资金投资贵金属如黄金等大宗商品。参照欧美等发达经济体经验,其并未完全限制保险公司投资大宗商品,甚至对于风险更大、与保险公司关联更小的衍生品产品,往往也仅通过限制其风险敞口头寸等方式进行限制。随着保险公司投资范围扩大至各类大宗商品,进入我国上海黄金交易所、上期所等上海相关交易所进行交易,我国大宗商品市场的投资者多样性和流动性也将进一步增强。
六、鼓励各类创新创业类债券发行
《意见》在配套措施中要求推动相关机构在债券市场发行支持创新创业的债券,将有利于满足长三角创新创业企业的融资。《意见》指出:“推动G60科创走廊相关机构在银行间债券市场、交易所债券市场发行创业投资基金类债券、双创债务融资工具、双创金融债券和创新创业公司债。”此前,发改委曾在2018年提及过创业投资基金类债券,2018年11月15日的发改委宏观经济运行情况发布会上[6],发改委新闻发言人表示:“发改委支持符合条件的企业发行创业投资基金类债券”。根据发改委发言人解释,这类债券募集资金用于出资设立或增资创业投资基金,推动大众创业、万众创新。债券募集资金设立或增资的创业投资基金以股权形式最终投向未上市成长性创业企业。这意味着这一类型的债券可以将债权类资金通过投资设立创业投资基金的方式转化为股权投向成长性创业企业。然而截至目前,尚未有该类债券明确得到发行。根据《关于开展创新创业公司债券试点的指导意见》(证监会公告〔2017〕10号),创新创业公司债为特别用于符合条件的创新创业公司、创业投资公司所发行的公司债券。创业投资公司获得募集资金后,要求将募集资金专项投资于种子期、初创期、成长期的创新创业公司股权。双创债务融资工具主要由交易商协会管理,在银行间债券市场发行的支持创新创业的债务工具,募集资金通过投债联动的模式直接用于支持双创企业发展的债务融资工具,以满足双创企业的融资需求,降低企业的创业风险和创新成本,支持双创企业发展。以2017年发行的首单双创债务融资工具为例[7],其募集资金10亿元中有9亿元用于偿还银行贷款,1亿元用于创新性企业的股权投资。而双创金融债券,则主要是由银行等金融机构发行的债券,其募集资金用于发放创新创业企业的贷款。由此可见,创业投资基金类债券,创新创业公司债以及双创债务融资工具都不同程度的具有将债权性质募集的资金转化为股权性质的创新创业企业投的能力,这无疑将有力地缓解创新创业企业融资困难,同时避免了双创企业的杠杆率提升。
注:
[1]http://www.pbc.gov.cn/goutongjiaoliu/113456/113469/3971154/index.html
[2]指《关于全口径跨境融资宏观审慎管理有关事宜的通知(银发〔2017〕9号)》。
[3]资料来源:新浪网(2019年1月17日),https://finance.sina.com.cn/money/bond/market/2019-01-17/doc-ihqfskcn7862625.shtml
[4]资料来源:人民银行官网(2020年2月14日)http://www.pbc.gov.cn/rmyh/105208/3970894/index.html
[5]资料来源:和讯网(2019年7月31日),https://insurance.hexun.com/2019-07-31/198036826.html
[6]资料来运:中国证券报(2018年11月16日),https://baijiahao.baidu.com/s?id=1617233878825846527&wfr=spider&for=pc
[7]资料来源:交易商协会(2017年5月8日),http://www.nafmii.org.cn/xhdt/201705/t20170508_61097.html

