步入3月下旬,随着疫情的逐步平稳,即将研究生毕业的张凯(化名)感受到就业的“春风”开始吹拂。
“和一个多月前的疫情高峰相比,现在招聘的机会确实多了很多。”张凯表示。
21世纪经济报道记者发现,由于疫情冲击,此前国内诸多城市的招聘转入网上进行,而很多需要实际见面的面试也处于暂停状态。如今,一些毕业生表示,尽管没有确定最终时间,但他们已经接到这类面试的通知。
与此同时,多地都开展就业“拯救术”,稳定受到疫情冲击的诸多企业的就业岗位。
“就业是全社会关注的事”
谈到就业机会,张凯的心情明显要比1个多月前愉快很多,因为他在春节之后,终于开始收到了一部分笔面试/面试邀请。
“想想秋招那会儿,一个周最多的时候同时接了4个面试邀请。再看今年的状况,真的是有种恍如隔世的感觉。”张凯说,他去年其实拿到了两个offer(录取通知),但都推掉了,“现在想想,当时真该签一个的。”
和一般人一样,张凯一开始并无法预见2020年初,一场疫情的冲击对他就业产生的影响。但无论如何,目前各地“稳就业”的工作已经开始。
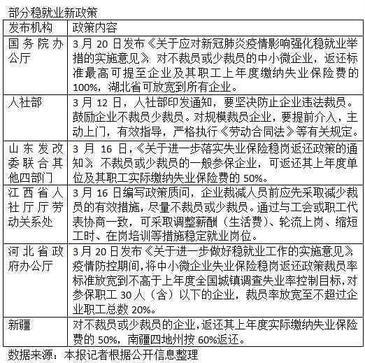
3月20日,国务院办公厅发布的关于应对新冠肺炎疫情影响强化稳就业举措的实施意见》(以下简称《意见》),要求招聘岗位部分向高校毕业生倾斜。
比如,对中小微企业招用毕业年度高校毕业生并签订1年以上劳动合同的,给予一次性吸纳就业补贴。国有企业今明两年连续扩大高校毕业生招聘规模,不得随意毁约,不得将本单位实习期限作为招聘入职的前提条件。各级事业单位空缺岗位今明两年提高专项招聘高校毕业生的比例。开发城乡社区等基层公共管理和社会服务岗位。
然而,担忧就业的,并不是仅仅只有找工作的毕业生们。事实上,21世纪经济报道记者梳理了近期发布的政策,既有防止裁员的新政,也有给毕业生们就业补贴、房租补贴的各类政策。
其中,《意见》提出,加大失业保险稳岗返还,对不裁员或少裁员的中小微企业,返还标准最高可提至企业及其职工上年度缴纳失业保险费的100%,湖北省可放宽到所有企业;对暂时生产经营困难且恢复有望、坚持不裁员或少裁员的参保企业,适当放宽其稳岗返还政策认定标准,重点向受疫情影响企业倾斜。
同时,优化用工指导服务,鼓励困难企业与职工协商采取调整薪酬、轮岗轮休、灵活安排工作时间等方式稳定岗位,依法规范裁员行为。
21世纪经济报道记者梳理发现,包括山东、江西、河北、新疆、安徽、广东、甘肃等多个省份,也都发布了就业稳定政策。
其中,广东发布的《广东省进一步稳定和促进就业若干政策措施》,提出支持企业与职工集体协商,采取协商薪酬、调整工时、轮岗轮休、在岗培训等措施,保留劳动关系。对生产、配送疫情防控急需物资,在疫情防控期间新招用员工的企业,按每人不超过1000元标准给予一次性吸纳就业补助。
“现在,就业确实是全社会都关注的事情。”张凯说,“今年这个形势下,每一个自己争取来的机会都要搏一下。”
面试安排一再延迟
和张凯相比,蔡丽(化名)感觉更为焦虑一些。她今年本科毕业,投了挺多简历的,但大多数是石沉大海。
她向记者介绍了面试流程,因为目前基本还是网上面试。“我目前只面试了两个单位,都是网上面试的。严谨的是投简历——网上测评——一面——二面——签约。有小单位就是一面。”
蔡丽表示,此前曾面试一家国企,“二面感觉过了的,但是最后没收到录取的通知。和我在一起的那个面试群,有一个还是社科院的研究生,但全军覆没,群里所有人二面都没过。”
因此,她对目前就业的感受是,一面通过率很高,但二面通过率很低。“虽然有报道说国企扩大校招,但自己却没有切身感受到。我觉得各地就业新政感觉对我影响不大。事在人为,还是要靠自己的(实力),不能总想着依靠政策。”
而除了面试机会不多之外,张凯还有另外一层焦虑,输入确诊病例的不断增多,这可能使他不少当面面试的机会仍然需要等待。
卫健委的数据显示,3月23日0-24时,新增报告境外输入确诊病例74例(北京31例,广东14例,上海9例,福建5例,天津4例,江苏3例,浙江2例,四川2例,山西、辽宁、山东和重庆各1例)。截至3月23日24时,累计报告境外输入确诊病例427例。
“我要去无锡市参加去无锡的江苏税务干部学院面试,也有一些别的面试机会,但邮件或是电话的答复都是疫情结束后再次通知时间地点,或视疫情防控情况而定。现在输入病例越来越多,国考面试大部分集中在北京、各省省会或指定城市面试,涉及人员跨区域流动,感觉遥遥无期。”张凯说。
他目前的心态是“尽人事听天命”,慢慢等待秩序恢复。“很多地方要等疫情稳定,可以人员流动起来之后,再进行面试。一点点等着吧,我想秩序总会彻底恢复的。”
(编辑:周上祺)

