广东江门:非本地户籍大专学历可购一套房
南方都市报
2020-03-27 18:04
今日(3月27日),江门市住建局发布《关于我市限购区域内新建商品住房购房资格的通告》(以下简称《通告》)。《通告》称,为支持各类外地人才在当地安居乐业,江门对限购区域内新建商品住房的购房资格作出了部分优化。
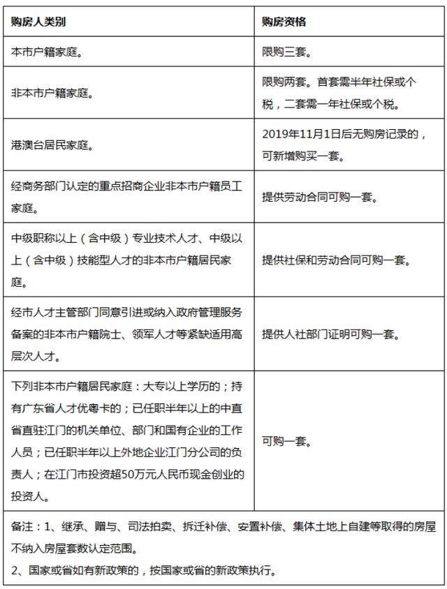
根据《通告》,江门最新的现行购房资格如下:
由上表可见,江门本市户籍家庭可购买三套房,非本市户籍家庭可购买两套房,但首套房需提供半年社保或个税,二套房需提供一年社保或个税。如果非本地户籍家庭中有大专以上学历的,则可以不受限制直接购买一套房。
来源:南方都市报
(编辑:谢珍)
评论
