随着新冠肺炎疫情在全球蔓延,新冠病毒检测试剂盒的需求量明显增多。检测成为控制疫情的关键。在海外多国疫情大流行、试剂盒短缺情况下,有分析认为,中国试剂盒企业的春天到来了。
生产检测试剂盒的博奥赛斯生物科技有限公司创始人刘萍3月23日在接受21世纪经济报道记者采访时表示,中国为世界抗疫提供宝贵的经验,中国诊断试剂企业有着丰富的临床经验,在成本上也有较大的优势。
据21世纪经济报道记者从国家药监局了解,目前已有23个新冠肺炎检测试剂盒获批,并且也有多家企业获得欧盟等认证,出口多个国家。“疫情大流行给诊断试剂行业整体带来了压力,受疫情影响,除新冠病毒检测外的其他检测业务受到很大影响。但对有能力研发和生产新冠肺炎检测试剂的公司来说,的确带来了一些新的业务。”刘萍表示。
不过,据21世纪经济报道记者近日从快递公司、航空公司以及相关试剂盒出口等多个途径了解,中国本土试剂盒企业出海面临很多问题,比如在特殊时期出口国要求严格提供各种证件。目前面临的最大问题是运输,因为受防控疫情需要,大部分国际航空线路停运或减运,产品能否进行运输、具体运输时间等都受到影响。
检测成防疫关键
从目前各国的战疫情况来看,在检测方面做得较好的国家可以更好地控制疫情。作为疫情爆发较早的韩国,在不封城、不停工、普通市民正常生活下,取得了较好的抗疫成果,经验之一就是广泛检测。
据报道,韩国检测冠状病毒的人数已经超过30万人,远超其他国家,这使得许多人在感染后不久就可以被隔离并治疗。韩国外交部部长康京和指出,检测至关重要的,因为这可以及早发现病例,最大程度减少进一步的威胁,也可以迅速治疗被病毒感染的人。
韩国首尔的小金(化名)26日向21世纪经济报道记者介绍说,在韩国街头有很多流动检测(核酸检测试剂盒多重荧光RT-PCR法),韩国对病人以及有疑似症状的检测都实行免费。
韩国首尔大学教授、某公益组织负责人张塞向21世纪经济报道记者介绍,韩国各站点的核酸检测率很高,这对控制疫情起到了很大的作用。
因为担心疫情大流行需要诊断试剂等医疗器械紧急使用,早在1月末,韩国疾病管理本部和食品医药品安全处就开始运营新冠肺炎诊断试剂紧急使用批准申请制度,即若没有国内许可产品或供应不足,可以免除产品许可阶段,限时制造(进口)、销售和使用的制度。到目前为止,韩国已经批准了5个检测盒产品。
经多方努力,韩国目前每日新增病例在100多例左右,远低于高峰期的909例。
与之形成鲜明对比的是目前疫情最严重的意大利,在检测方面远远不足。
近日,中国第二批赴意大利抗疫医疗专家组组长、浙江大学医学院附属第一医院常务副院长裘云庆说,意大利检测试剂和人员不够,很多人没有检测,发现不了传染源,导致社区、人群中很多密切接触者甚至病人没有被很好地管控起来,他们不断地传染,这是最大的问题。
很多国家也发现了检测的重要性,并在通过不同的方式填补“空缺”。
当地时间3月16日,美国食品药品监督管理局(FDA)发布新冠病毒检测产品在公共卫生紧急情况下的注册上市指导政策,主要指导企业进行EUA(Emergency Use Authorization,紧急使用授权)申请。EUA是一种临时的上市“通行证”,在FDA宣布疫情结束后,获得EUA资质的产品不可再上市使用,需进行常规注册申请。近日珀金埃尔默新冠病毒核酸检测试剂盒就是在此背景下获批的。
另据中新社报道,英国卫生大臣马特·汉考克3月24日宣布,英国已紧急购买了350万个新冠病毒抗体检测试剂盒,扩大检测数量。英国首相鲍里斯·约翰逊曾表示,希望尽快提高检测能力,每天测试达到25000人。据公布数据显示,实际上英国目前每天测试数量未超过8400例。
英国媒体称,有医学专家分析推测,由于轻症患者得不到检测,新冠病毒感染者的官方统计数字比实际情况低几十倍,全英国目前新冠病毒感染者实际数字可能已在30万人左右。
海外疫情带来的试剂盒机遇
“检测试剂对疫情控制的重要作用、海外疫情日趋严峻、各国试剂盒的严重短缺,这些因素,都需要中国诊断试剂企业对海外的需求进行快速反应。”刘萍分析说。
华西证券研报称,全球每日消耗核酸检测试剂盒50万至70万只,核酸检测试剂盒短缺将成为全球化问题,而中国制造的高效试剂盒需求预计还将保持在高位。
研报数据显示:全球至少有26个国家向华提交了供应订单,试剂盒订购数量超过1500万。
实际上,中国对全球抗疫提供了很多宝贵经验,如公布新冠病毒全基因组序列、分享新冠肺炎疫情的流行病学特征、防控策略、临床诊治、密接追踪等经验作法。
如上述美国获批的珀金埃尔默核酸检测试剂盒,是在中国爆发初期珀金埃尔默的中国本土团队快速反应,第一时间研发出可用于血液和各种呼吸道样本检测的新冠病毒核酸检测试剂盒(PCR-荧光探针法)。
3月25日,珀金埃尔默相关负责人向21世纪经济报道记者介绍,其旗下的苏州新波生物技术有限公司已向珀金埃尔默在美国的实验室出口多个批次的自主研发的新冠病毒核酸检测试剂盒,该试剂盒也在等待中国药监局审批。
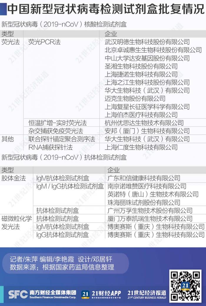
中国疾控中心研究员冯录召指出,当前批准上市的新冠肺炎检测试剂主要包括两类,一类是核酸检测试剂,一类是抗体检测试剂。
其中,第一类的核酸检测过程包括标本处理、核酸提取,进行PCR检测等多个步骤,平均检测时间需要2-3个小时。由于它是直接对采集标本中的病毒核酸进行检测,特异性强,敏感度相对较高,是当前主要的检测手段。
第二种抗体检测,包括胶体金法和磁微粒化学发光法,其中胶体金法平均检测时间15分钟左右;磁微粒化学发光法一般需要30—60分钟。
据21世纪经济报道记者从国家药监局查询,截至3月27日, 国家药监局官网3月27日发布公告显示,共批准新冠病毒核酸检测试剂盒15个,抗体检测试剂盒8个。
其中,十多家企业完成了欧盟CE认证,面向欧盟及其他地区销售。3月17日,科华生物发布公告,旗下新冠病毒核酸试剂、3款抗体检测试剂盒产品收到欧盟市场自由销售证书,并且已完成欧盟主管当局登记注册,具备欧盟市场的准入资格;3月25日,万类生物研发的新型冠状病毒2019-nCoV核酸检测试剂盒(荧光PCR法)获得欧盟CE认证,正式获得进入欧盟市场资质。
另外,华大基因3月19日发布公告称,就新型冠状病毒核酸检测试剂盒产品已启动美国FDA的EUA申报。3月27日,21世纪经济报道记者从华大基因获悉,上述试剂盒成为国内首家获美国FDA紧急使用授权产品。此前,华大基因旗下全资子公司“欧洲医学”生产的核酸检测试剂盒,已经完成了欧盟CE认证。
刘萍介绍,出口不同国家需要的资质不同。如出口欧盟,需要做ISO13485体系认证以及CE产品认证,CE产品认证基本上除美国外大部分国家和地区都认可。
乱象与波澜
虽然海外疫情对中国诊断企业尤其是试剂盒业务是一个机会,但也面临一些问题。
刘萍向21世纪经济报道记者分析,从市场反馈看,欧美等国家在使用试剂盒方面存在一定问题。居民居家使用胶体金法抗体检测试剂盒较多,因为需求量大,中国方面的相关出口量也较大。
“这可能与海外媒体的引导有关,认为每个人都应该自测一遍。但这实际上意义不大。因为个人没有经过培训,使用不专业、不规范,无法确定是否有足够的血量,若取样不合格是无法测出准确结果的,而且全血检测的灵敏度较低,血清检测比全血检测灵敏度高很多。”刘萍指出。
另外,刘萍非常担心测试结束后对检测试纸的处置。他提醒,医用垃圾以及血液处理不当,可能会造成污染,尤其是若检测出阳性,还存在传染性,专业的实验室要对这些垃圾进行灭活处理。因此,“建议有需求还是找专业的医疗机构和医生做检测。”
一位代理商也印证了刘萍的分析。“现在国外有很多找我们要求购买胶体金法抗体检测试剂盒的。海外市场比较混乱,每天打电话来咨询的人很多,真假都有,还有的只是通过我们比价的。”
与此同时,也存在一些“浑水摸鱼” 违规出口的情况。有西班牙媒体报道,从深圳易瑞生物进口了9000个新冠病毒检测试剂盒,官方检测只有30%的有效率。西班牙官方已经通报此事。中国驻西班牙大使发表声明,这家公司没有拿到任何资质,包括中国国家药监局和欧盟CE认证,是违规出口。据21世纪经济报道记者了解,3月27日,深圳市场监管部门已经对其启动了快速核查。
某基因检测公司研发负责人向21世纪经济报道记者指出,目前国内对于检测试剂的准确率未见公布权威数据,所谓的核酸试剂盒检阳率为30%-50%的说法并没有正式证据,如果准确率太低中国药品监督局也不会批的。
对于同时做核酸检测及抗体检测能够提高准确率,上述研发负责人及刘萍都表示认同。刘萍指出,抗体检测作为一个检测方法,已明确写入《国家卫健委办公厅关于印发新型冠状病毒肺炎防控方案(第七版)的通知》。
一位不愿具名的业内人士向21世纪经济报道记者指出,这是中国公共卫生出海的一部分,首要前提是产品、技术都过关,经得起检。“不是简单的出海,更要看护好自己出海的领域。”
物流运输成最大阻碍
对中国试剂盒企业来说,目前进入海外市场的最大问题是运输问题。
随着疫情形势的严峻,国外对抗疫物资进口也更为严格。据顺丰客服介绍,不同的国家有着不同的要求。
比如,美国要求商用抗疫物资进入美国受FDA监管,需要FDA相关资料,厂家与收件方需要具备相关资质,其中厂家要具备设备国外制造商注册号;设备清单编号;同时,也要求收件方有初始进口商注册、医疗器械/设施注册。
阿联酋则要求收方公司必须提供贸易许可证副本,在阿联酋卫生部获得进口卫生许可(MOH)。
韩国对商业销售目的进口,要求缴纳10%关税及10%增值税;进口方需要向韩国进出口协会提交标准通关报告;进口方初次进口该类物品时,需取得相关许可证;申请许可证需要具备以下资质:a.具有进口资质的公司;b.具有进行货物保管的仓库;c.具备自体质检测的设备;d.无任何因为违规而被处罚的记录。
另一位不愿具名的试剂盒生产企业负责人向21世纪经济报道记者表示,在一些海关虽然开通了绿色通道,但是通关检查等效率特别低。“现在很多国家进入紧急状态,一些航线停飞,航班资源紧张,包括大宗出口在内时效会在原来基础上有延长。”
而因防疫需要,大量航班停飞,运力短缺,给相关试剂盒企业出口也带来了不便,也推高了物流成本。
一位企业负责人表示,核酸检测试剂盒大部分需要冷链运输,意大利只有DHL可以运输,但DHL公司规定不能用干冰;顺丰速运3月23日表示,因近期部分国际航班取消,国际航线资源紧张导致成本上涨,顺丰速运国际件临时收取高峰资源调节费。
据了解,为了缓解货运运力短缺的压力,不少国外航司甚至启用客运飞机执飞货运运输。如东航技术公司对两架A330飞机进行了紧急“客改货”的改装工作,48个小时共计拆卸120组316个客舱座椅,于3月24日凌晨载运一批紧急医疗物资往欧洲布拉格。
(编辑:李艳霞)
21世纪经济报道及其客户端所刊载内容的知识产权均属广东二十一世纪环球经济报社所有。未经书面授权,任何人不得以任何方式使用。详情或获取授权信息请点击此处。
