SARS的ADE的实质是:当抗体结合了病毒再进入到巨噬细胞里,使得本来应该起修复作用的免疫修复性巨噬细胞变成了促进炎症的巨噬细胞,导致炎症加重,肺损伤也就进一步加剧了
如果就像当年的SARS病人一样,新冠病人体内产生的ADE抗体水平相对比较低,而中和抗体又很强,病人的临床表现和治疗效果就比较好;但如果病人ADE抗体产生得比较多,可能就会有另一个效果,就像在仓鼠身上看到的这种肺部病理损伤。需要用一些比较好的模型来进行研究,得到一些科学数据,才能作最后的结论
2013年,香港大学李嘉诚医学院研究团队首度发现新型冠状病毒引致肺病及扩散至其他器官的原理,并发现干扰素能抑制病毒在肺部复制,对未来治疗带来重要启示。图为研究团队: (左起)潘烈文博士、陈韵怡博士、陈志伟博士、裴伟士教授及黎国思教授 图 / 香港大学李嘉诚医学院
陈志伟,香港大学微生物学系终身教授、艾滋病研究所所长。1985年起先后在军事医学科学院、中国医学科学院和美国洛克菲勒大学艾伦·戴蒙德艾滋病研究中心从事研究。1996到2002年间,在艾伦·戴蒙德艾滋病研究中心完成博士后研究,并晋升为助理教授。2007年回国创建香港大学李嘉诚医学院艾滋病研究所,担任首任所长。主要从事艾滋病、SARS的疫苗和药物研究,最新成果发表于AIDS、JCI、Nat Mirob、JBC、JV、Mol Thr、Can Res等权威学术期刊。
【名词解释】
ADE :Antibody-dependent Enhancement的缩写,抗体依赖性感染增强作用。
ACE2 :血管紧张素转化酶2。新冠病毒主要通过它表面的刺突蛋白跟人体细胞的血管紧张素转化酶2(称为受体)结合,实现感染。
SARS-CoV-2 :2019年暴发的、造成新冠肺炎COVID-19疫情的新型冠状病毒。
Spike:Spike Glycoprotein,刺突糖蛋白,位于新冠病毒外层,像一个个突起的皇冠。
陈志伟从事病毒学和免疫学的研究已经35年。他本人是艾滋病疫苗专家,2018年的研究成果“抗艾滋病毒BiIA-SG双特异中和抗体”引起业内瞩目。他也关注新发传染病如SARS、MERS。此番新冠疫情已成全球性灾难,他的团队立刻投入了新冠疫苗的研发。
据新华社报道,截至4月8日,全球共三款新冠病毒疫苗进入临床试验;截至3月26日,全球另有至少52款候选新冠疫苗正处于临床前研究。陈志伟将这些候选疫苗概括为两大类——
第一类是此前没有同类疫苗获得过药监部门批准的新型疫苗,主要指核酸疫苗,分为RNA(核糖核酸)疫苗和DNA(脱氧核糖核酸)疫苗,这类疫苗是将编码新冠抗原蛋白的RNA或DNA片段直接导入人体细胞内, 诱导免疫反应。
第二类是此前已经得到广泛应用的传统类型疫苗,包括灭活病毒疫苗、基因工程亚单位疫苗、重组病毒载体疫苗等,多数在研新冠病毒疫苗都属于此类。
中国目前采用5条技术路线,基本覆盖了全球在研新冠病毒疫苗的主要类型:灭活疫苗、基因工程重组亚单位疫苗、腺病毒载体疫苗、减毒流感病毒载体疫苗和核酸疫苗。从新冠病毒发现的那一刻起,香港大学国家新发传染病重点实验室就成立了疫苗研发团队,并于3月18日获得国际组织流行病预防创新联盟(CEPI)基金的支持,这是中国第一支加盟CEPI 的科研团队。陈志伟说:“这是我们新冠疫苗研发团队的一个里程标。”
新冠疫苗研发中潜在的重大障碍ADE(抗体依赖性感染增强作用,即特异性抗体对病毒感染有促进作用)效应已浮出水面,而陈志伟是发现SARS疫苗ADE效应的主要科学家之一。在《南方人物周刊》的连线采访中,陈志伟讲解了ADE的机制以及ADE与疫苗的关系。
人物周刊:你最早发现SARS的ADE效应是怎样一个过程?
陈志伟:2003年我们在研究SARS致死病人时,就有一个奇怪的发现。当时我还在美国,与香港大学合作。港大提供了6个人的血样,其中3个人死于SARS,另外3个人是感染SARS后康复的。当时,从这些病人一开始进到医院,港大就连续(差不多每隔两三天)取一次全血。根据这些血样,我们就有机会评估病人体内的抗体反应到底产生了什么样的变化。我们发现,死亡的这3例,体内产生中和抗体的速度非常快,一般体内正常抗体达到峰值都需要14天,但这三个人都是10天就达峰值,而且产生抗体的水平也挺高。紧接下来,就发生了非常奇怪的现象:在他们病情进一步恶化时,也就是去世之前,他们体内的抗体水平又突然全跌下来了,这说明他们的免疫系统肯定是出了问题,因为生产抗体的能力明显下降了。所以当时从免疫病理学来看,我们就有一个怀疑:人过急的免疫反应与SARS的病情发展,尤其与病程转化得比较快并导致死亡,可能是有一些关系的。
香港大学李嘉诚医学院研究指出,新型冠状病毒能感染肺部负责氧气交换的细胞,并能由肺部扩散至其他器官,其复制速度比SARS还快 图 / 香港大学李嘉诚医学院
人物周刊:就像我们在这次新冠疫情中看到的一些情况——有些年轻人是自己走进急诊室的,但12-24小时内,病情就急剧恶化。(4月1日央视《新闻1+1》,主持人白岩松连线纽约美国长岛北岸医院ICU主任周秋萍,周提到这种情况)
陈志伟:SARS时就有类似的情况。因为2003年时我们病例数比较少,只是三对三,数据量还不足以说服很多同行,大家还不太相信。在2005年,我们做出第一株SARS疫苗(注:由中国医学科学院实验动物研究所和艾伦·戴蒙德艾滋病研究中心合作,2006年1月26 日申请专利),用修饰后减毒的痘病毒载体来表达完整的SARS病毒的刺突蛋白,结合中国医学科学院的攻毒模型,在恒河猴身上做免疫保护性实验。分了两组,一组打疫苗,另一组打载体对照,然后用活的SARS病毒感染。我们发现,在打疫苗的一组,猴子血液里、鼻腔里或者其他部位的病毒,明显要比对照组少很多,这说明疫苗的确诱导了很高的中和抗体,能控制病毒,它是起作用的。
但是肺病理分析后,我们很吃惊地发现,那些打了疫苗的猴子的肺部,病理变化还是蛮严重的;与之相反,没打疫苗的那一组,肺部病理损伤还没有那么严重。这到底发生了什么事情?我们也不是很理解。当时,因为SARS已经过去了,没有研究基金继续支持我们研发疫苗。但我们还是把那组打了疫苗的猴子体内的抗体(IgG,通常说的免疫球蛋白)纯化出来,想看看到底是不是抗体介导了肺部的损伤。我们做了高低两个浓度的抗体被动免疫实验,结果发现不管高浓度还是低浓度,预先打了这些抗体的猴子的肺部损伤,都要比没有打过抗体的更严重。所以抗体实验的结果,跟我们在疫苗实验中发现的结果是一样的。
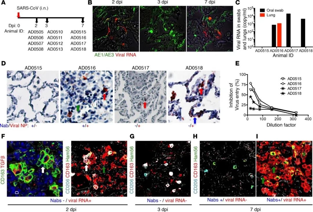
陈志伟团队2019年论文中动物实验结果
人物周刊:2019年,你和另几位专家在生物医学杂志JCI Insight上合作发表的那篇文章里,总结了这两次实验,提到了某一类巨噬细胞的反应在这个过程中起到了关键作用,而且它导致的病理变化(弥漫性肺泡损伤,Diffuse Alveolar Damage,DAD),还有临床表现(急性呼吸衰竭等),跟这次新冠都很像。
陈志伟:2019年发表的这篇文章,主要研究在SARS急性感染过程中到底发生了什么事,也是意料之外的一个发现。注射抗体通常叫被动免疫,我们想通过这种手段看看对预防感染有没有好处,那么结果跟之前给猴子打疫苗是很相像的――对抑制病毒有效,但会引起严重的肺损伤。通过被动免疫实验,我们就进一步知道了,严重的肺损伤并不是由于用痘病毒作载体产生了什么效应,而的确是抗体在起作用。也就是说,疫苗诱导的抗体反应可能会加重急性肺病理损伤。接下来,我们还研究了抗体到底是如何起坏作用的。
陈志伟团队2019年论文。详解SARS ADE机制
过去大家认为,一些免疫细胞,特别是单核巨噬细胞,它没有ACE2受体或者是很低的ACE2表达,那么SARS病毒是不会有效感染它们的。但是科学家们研究发现,单核巨噬细胞表面有抗体的受体FcR,那么当病毒和抗体结合后,会通过抗体结合FcR,从而让病毒能够侵染这些单核巨噬细胞。
这个模型不是我们的发现。当时港大其他的团队、国际上也有几个团队,包括研究登革热ADE的团队都认为是这个机制。当时有报道说,SARS病毒感染B细胞就是这个机制。因为我们已经在猴子实验中发现,纯化的抗体有很严重的介导肺病理损伤的现象,就把其中一个团队的B细胞要来了做验证。但是呢,并没有发现我们的抗体促进了B细胞的感染。这表明,他们在体外做的结果,跟我们在猴子体内做的结果还是不一样的。
然后我们又进一步研究,是不是抗体结合病毒后介导了巨噬细胞的功能改变。在2019年发的这篇文章里,就进行了比较详细的描述。我们发现了什么呢?在完整的刺突蛋白Spike诱导的抗体里面,有一些抗体在SARS病毒感染的过程中,可以使巨噬细胞的功能发生改变。我们知道,在组织损伤,尤其是在肺组织损伤时,有两类功能性的巨噬细胞,一类促进早期炎症,它们释放大量的细胞因子,原本目的是为了杀死病毒,阻止病毒感染健康细胞。但是当这些细胞因子分泌释放太过强烈的时候,就导致了肺部的病理损伤,这个现象就叫细胞因子风暴(Cytokine Storm)。
巨噬细胞还有第二类,功能是清除体内死细胞。被病毒感染的很多细胞死后,就需要巨噬细胞来把这些死细胞全部吃掉,清理掉。这一类细胞要有一定的免疫抑制功能,就是不要产生那么强烈的免疫应答,我们叫作免疫修复性巨噬细胞,它们在修复肺病理损伤的过程中是非常重要的。
新冠病毒Spike 是漂亮的三聚体结构
人物周刊:所以,这才是ADE效应背后的机制,而不是坊间流传的从ADE出发,对二次感染或同时感染两种新冠病毒的误解――“体内产生过抗体,遇到发生变异的同源病毒时,免疫系统派出了之前的抗体,但是由于病毒变异了,所以抗体失败,而且后果比没有抗体的人严重得多。”
陈志伟:就目前我们所认知的,Sars-CoV-2(新冠病毒)的变异的速度可能不如HIV(艾滋病毒)那么快。SARS 的ADE的实质是:当抗体结合了病毒再进入到巨噬细胞里,使得本来应该起修复作用的免疫修复性巨噬细胞变成了促进炎症的巨噬细胞,导致炎症加重,肺损伤也就进一步加剧了。在这个过程中,我们发现的确是疫苗诱导的抗体介导了肺部的病理损伤,所以我们发现的ADE的功能机制和登革热ADE还不完全一样。我们现在认为,ADE的机制在体外和体内,实际上是两个故事。
陈志伟团队2019年论文中SARS患者结果
人物周刊:这两天我们看到英国首相鲍里斯·约翰逊进了ICU,唐宁街消息说,他入院前意识清晰但呼吸困难。4月8日又有好消息传来,他到目前为止还没上呼吸机……这些表象背后,是不是也是一幅ADE效应的图像?
陈志伟:新冠病毒跟SARS病毒都是用同一个受体ACE2来侵染细胞,所以整个感染过程有一些相似的地方。我们也研究了一下,虽然这两种冠状病毒结合细胞蛋白时,受体结合区域的序列不太一样,其他部分的同源性还是比较高的。现在我们有一个问题没搞清楚,就是说在新冠病人体内,产生中和抗体的同时,是不是也产生了ADE抗体?它在什么时间产生?产生的速度和频率是什么?都不太清楚。但是有一点,临床观察还是有相似的发现:一些感染者,抗体产生得非常快的一部分患者,临床表现也是比较严重的。前几天我们就在港大讨论,大家也正在研究,这部分重症病人是不是跟我们正在研究的ADE抗体有关?
你刚才也提到了英国首相,媒体报道的,医生经常说的,有些病人进来时看着很轻,过了一些天突然就变得非常严重。我们怀疑病症加重是否与产生了ADE抗体有关。当然这只是基于临床现象的研究假说,目前还没有结论。
但是在这里,有一个实验结果我可以明确地跟你说,就是最近我们港大团队的新冠动物模型实验。大家都很关注的一种治疗策略,就是把康复病人的血清注射到重症感染者体内,期待其中的抗体能控制病毒。动物模型设计的方法是:先让金黄仓鼠感染这一次的新冠病毒,等这些仓鼠康复后,把它们含有中和抗体的血清取出来,打到健康仓鼠身上,然后进行Sars-CoV-2攻毒,看看有没有预防效果。这个实验实际上与我们2019年发表文章的被动免疫设计一样。结果发现,打了康复血清以后,仓鼠体内的病毒量是明显下降了,说明中和抗体是起作用的,但是,当对仓鼠的肺做病理检查的时候,肺部损伤并没有减弱――这可是真正的新冠病毒在仓鼠身上的结果。
这个结果说明,新冠病毒在感染仓鼠的过程中,可能有潜在的导致肺损伤的ADE抗体存在。所以下一步,我们就想把康复病人的血清拿来,用同样的方法来评估,是不是严重的病人,或一部分严重病人,他们的急性肺部损伤跟ADE抗体起作用有关。因为仓鼠产生的毕竟是仓鼠的抗体,人的抗体跟它又不一样。现在大家有争议,因为已经有报道说,用康复血清治疗重症病人取得了较好的效果。这是好消息,但其中还有一个非常重要的科学问题,就是说在自然感染新冠病毒的时候,是不是每个人都会产生这种ADE抗体?这是我们还不知道的。
如果就像当年的SARS病人一样,新冠病人体内产生的ADE抗体水平相对比较低,而中和抗体又很强,病人的临床表现和治疗效果就比较好;但如果病人ADE抗体产生得比较多,可能就会有另一个效果,就像在仓鼠身上看到的这种肺部病理损伤。说来说去,都需要用一些比较好的模型来进行研究,得到一些科学数据,才能作最后的结论。
新冠病毒(黄色)与死亡的细胞 图 / NIAID-RML
人物周刊:如果证实了ADE抗体是会普遍产生的,那么接下来的疫苗策略要往哪个方向调整?已经看到报告说,敲除某种因子(如IFN-I)可以有效改善SARS-CoV感染小鼠的发病率和死亡率。
陈志伟:疫苗策略要避免诱导ADE抗体,比如疫苗设计不用完整的刺突蛋白Spike。
来源:南方人物周刊
(编辑:梁宇芳)






