区块链时代,深圳是否可以成为粤港澳大湾区乃至全国区块链产业发展的引擎?
3月5日,广东海丝研究院发布《深圳区块链产业发展报告 2020》,基于自身数据库以及官方数据,从产业政策、空间布局、技术和人才储备、投融资、典型应用等角度,全面分析深圳市的区块链发展水平。
政策护航创新之都
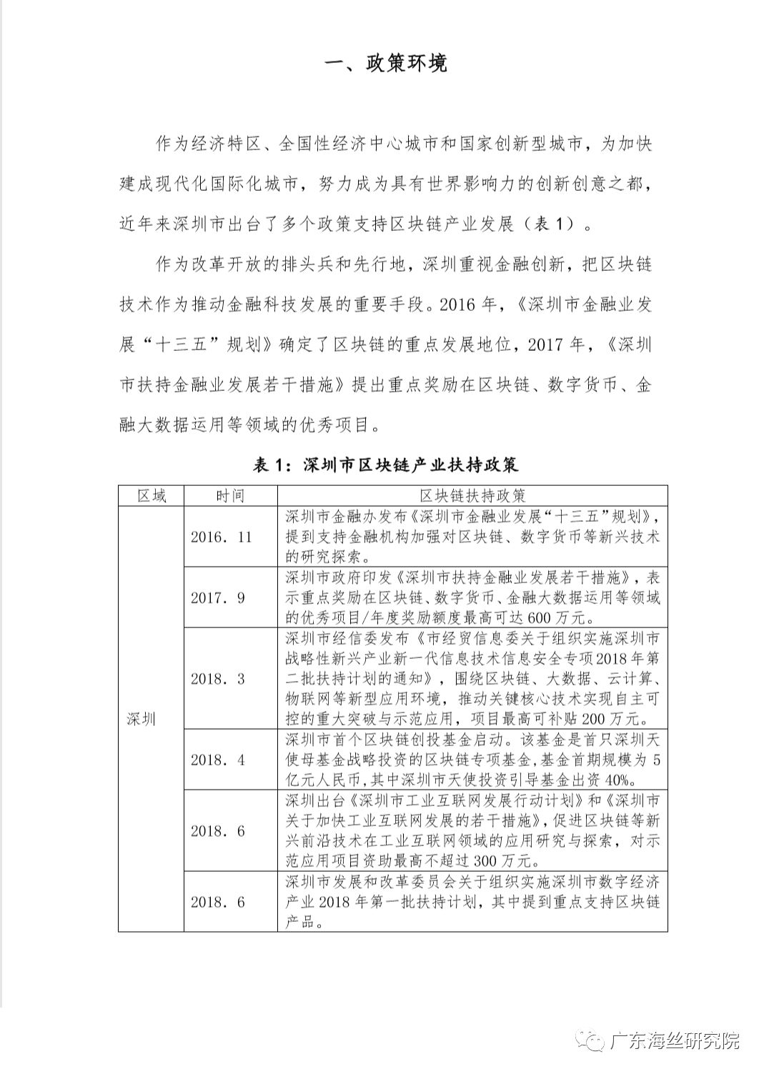
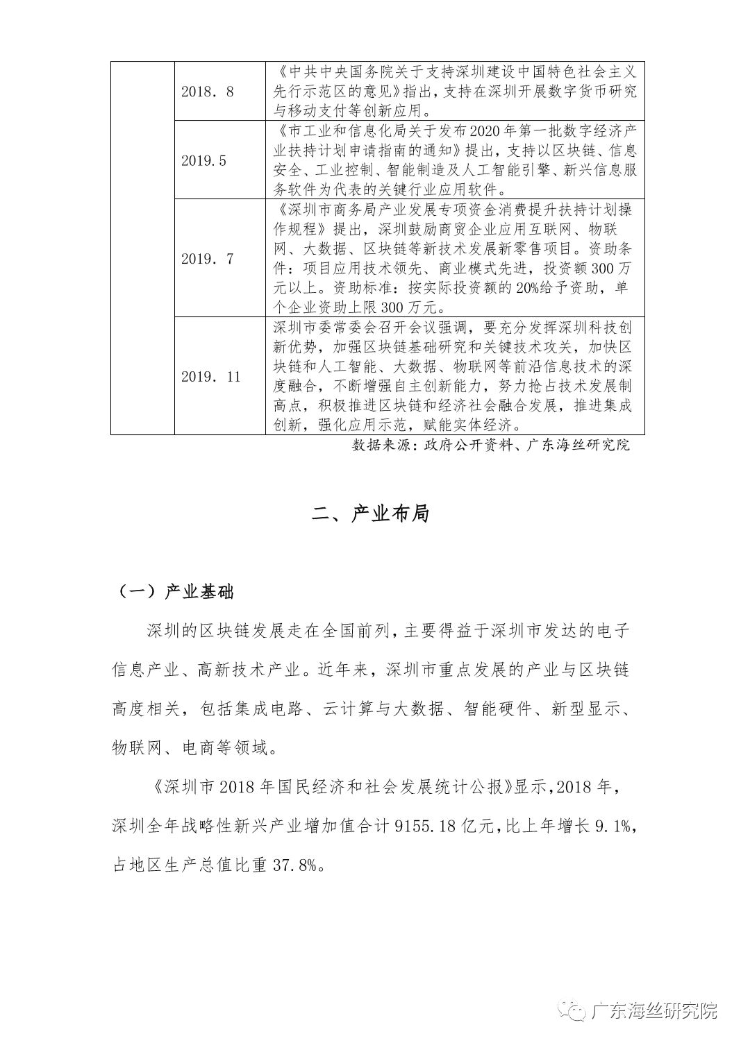
报告指出,区块链是世界科技和产业发展的重要前沿阵地,也是粤港澳大湾区建设全球科创中心的重要抓手。作为改革开放的排头兵和先行地,深圳正在努力成为具有世界影响力的创新创意之都,近年来出台了多个政策,支持区块链产业发展。正是得益于区块链相关政策的支持,近5年来,深圳市涉及区块链业务的公司快速发展,目前有区块链相关企业近4000家。报告认为,政府还从区块链技术落地应用上支持区块链产业发展,应用案例包括:深圳市税务局携手腾讯公司,推出全国范围内首个“区块链+发票”生态体系应用研究成果;深圳市税务局、深圳市公安局、深圳海关、中国人民银行深圳市中心支行联合开发“深圳四部门信息情报交换平台”等。
重点发力区块链+金融
报告指出,深圳重视金融创新,把区块链技术作为推动金融科技发展的重要手段。区块链在金融领域的应用是深圳扶持政策的一个重要发力方向,早在 2016年,深圳市金融业发展“十三五”规划中,已经确定了区块链的重点发展地位。从深圳 79 家区块链备案企业的应用领域来看,金融领域占比高达 44%。相比其他城市,深圳早早成立了金融区块链合作联盟,聚焦于区块链在金融方面应用。该联盟集结了包括微众银行、平安银行、招银网络、恒生电子、京东金融、腾讯、华为、银链科技、深圳市金融信息服务协会等在内的 31 家企业,旨在整合及协调金融区块链技术研究资源,形成金融区块链技术研究和应用研究的合力与协调机制。
强大的技术创新能力
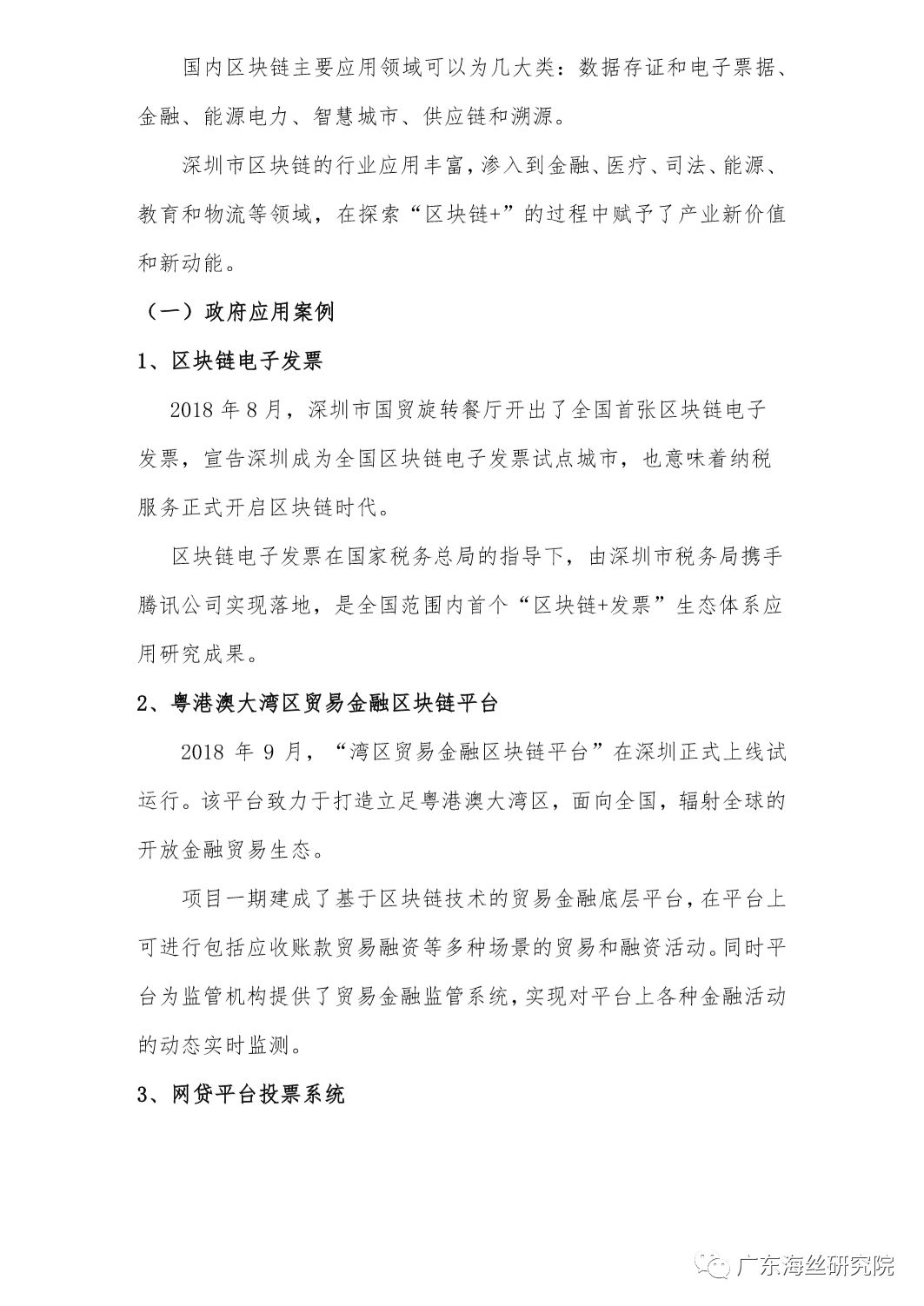
报告指出,深圳市的科研进程一直保持在全国前列,其强大的科研能力可以有力地保证区块链产业的发展。2018 年深圳研发经费投入占珠三角超过 50%;研发人员占珠三角约 40%;有研发活动的企业占珠三角约 27%;有研发机构的企业数占珠三角约 26%。 得益于研发支出与研发人员的高水平投入,深圳科技类专利申请数量近几年保持高速增长,2018 年专利申请总量较上年增长率高达 22.53%,PCT 国际专利申请量连续 14 年位居全国第一,充分展现了深圳科技型企业的创新能力不断增强。
大型企业扎堆区块链
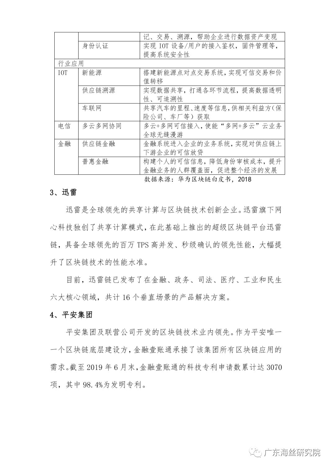
相比其他城市,深圳在区块链技术落地应用方面,大型企业一马当先。 报告指出,腾讯、华为、迅雷、平安集团等企业,都在致力于区块链研究。如腾讯区块链已在“区块链+医疗”、“区块链+司法”和“区块链+物流”等领域应用;华为关注“区块链+存证”、 “区块链+新能源”、 “区块链+溯源”等;迅雷链也已发布了在金融、政务、司法、医疗、工业和民生六大核心领域,共计 16 个垂直场景的产品解决方案。对于深圳区块链产业未来的发力方向,报告建议,深圳应当抓住国家支持其建设中国特色社会主义先行示范区的机遇,抓住国家决心大力发展区块链技术的机遇,打造数字经济创新发展试验区,前瞻性地布局以数字货币为主的金融科技产业,在区块链时代争夺“区块链之都”,着力打造国际一流的金融科技中心。

《深圳区块链产业发展报告2020:深圳凭什么争夺区块链之都?》
出品:广东海丝研究院
统筹:赵海建
执笔:张平扬 邹韵




















(作者:广东海丝研究院 )