国内的互联网金融巨头第一股真的要诞生了。
新流财经此前独家获悉,已经更名为京东数科的京东金融今年一直在筹备独立上市,目前已进入审计阶段,并积极调整收入结构。
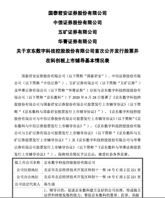
7月1日,证监会网站公布了《关于京东数字科技控股股份有限公司首次公开发行股票并在科创板上市辅导基本情况表》显示,国泰君安证券股份有限公司、中信证券股份有限公司、五矿证券有限公司及华菁证券有限公司分别与京东数字科技控股股份有限公司于2020年6月28日签署了《京东数字科技控 股股份有限公司与国泰君安证券股份有限公司股票发行上市辅导协议》,证实了这一消息。
这解释了刘强东今年年初卸任又重新担任京东数科的董事长,以及京东数科内部架构大调整、频繁收购子公司等一系列操作。
这是一场等待了将近七年的独立上市。
这次,京东数科抢先蚂蚁金服登陆二级市场的可能性很大。
上市前还要“大瘦身”,多名高管出走
今年年初,京东数科内部又一次进行了组织架构的大调整,这一次几乎完全打散了内部所有部门,重新构成了前中后台。
由于调整过大,京东数科不少人在不适应新的组织架构后选择了离开。多位接近京东数科的人士向新流财经透露,从去年开始,原京东金融副总裁、财富管理事业部总经理周宇航、原京东数科生态中心信用管理部总经理乔杨等多位高级管理人员,都先后决定告别老东家。
与此同时,京东数科内部基本完成了这一轮架构调整,知情人士透露,今天刚进入下半年,京东数科内部再次传出新的人员优化计划,全线优化比例或将达到30%左右。
这一举措,也符合很多公司在上市前夕的人员优化策略。
因为据知情人士透露,去年京东数科就曾递交申请书尝试登陆国内科创板。不过很遗憾,没有看到后续。
京东金融2013年10月开始独立运营,取得了相当不错的成绩。
据报道,目前京东金融的两大核心信贷产品尤其是现金贷款产品京东金条,在最近几年实现了惊人的增速,冲上千亿余额。
消费信贷做利润引擎,最终估值靠“金融”or“科技”?
独立的前5年,京东金融还叫京东金融,从2018年改名开始,就开启了强力的「去金融化」并努力贴上「科技」标签的进程。
那时候外界多认为,京东金融的去金融化动作是考虑到其金融牌照短板对贷款业务的合规性影响,但显然,那时候京东金融就看到了更远的资本市场。
虽然京东数科作为科创板的种子选手一直被看好,但这一结果也符合了业内此前的推断:从上交所披露的科创版前几批受理名单中来看,科创版更倾向于“硬科技”基因的企业,“金融科技”还没能成为幸运儿。
作为金融科技出身、以消费信贷业务为核心盈利来源的京东金融,并没有十分顺利地变成二级市场的科技股。
实际上2019年初,京东数科才刚进行过一次中后台部门精简。而这一次大调整后,京东数科就不断对外重复强调其“科技”定位。
科技公司和金融公司在资本市场的区别不言而喻,单从估值结果上说,二者就有天差地别。
虽然京东数科最新估值并未披露,而在此前,京东金融完成了三轮融资:从2016年初的首轮融资到2018年B轮融资完成,投后估值达到1330亿。
京东金融已经布局了财富、信用、生活三个板块,京东金融App活脱脱变成了一个小型“蚂蚁金服”,其中最核心的板块就是信用板块的白条、金条等个人贷款产品。
尽管在京东白条和金条业务最近两年的爆发下,京东在金融业务的布局上已经小有成就,但距离蚂蚁金服还差很多个京东金融。不过,起码在改名找准定位这一点上,京东金融领先了蚂蚁金服两年。
此前,京东数科开启了频繁“买买买”的策略不断填补金融板块的业务,先后收购了聚合支付平台哆啦宝和乐惠、P2P易汇利、IT服务商海益科技等等。
京东数科业务板块包括企业金融、消费金融、财富管理、支付、众创、保险、证券、农村金融、金融科技、海外事业、城市计算等,但实际上,消费信贷业务仍然是京东数科的核心利润引擎。
据媒体公开报道,京东白条余额已在去年12月底达到近700亿左右,而金条余额目前也已经逾1000亿。相比之下,其他农村金融、支付、理财、科技输出等板块的业务则相对没有存在感。
在牌照方面,京东数科并没有少拿,第三方支付牌照、商业保理牌照、小额贷款牌照、保险经纪牌照都有,今年也可能还有一张“招东银行”的硬核金融牌照尚在路上。
但不管京东数科的自我定位是金融还是科技,关于估值,相信资本市场都有自己的答案。
不巧的是,京东数科刚因旗下东家金服销售的一款规模5000万元的私募基金暴雷事件、以及跟知名餐饮品牌雕爷牛腩的众筹项目的兑付问题而陷入舆情危机,不过在密集筹备上市的阶段,实在不利于顺利IPO。
这一次,京东数科选择冲击科创板而非跟随母公司赴港,随着京东数科变更为股份制公司已经基本成为意外之中的结局。
“一般来说审计周期和上市时间最好不超过半年,”一位具有二级市场经验的业内人士透露,如果历史上每年都有做审计的话,这一过程2个月可以完成,如果以前没做过审计大约需要近半年时间。
可以肯定的是,根据目前京东数科积极筹备的节奏,互金巨头第一股很快就会揭晓答案了。
此外,针对上述提到的京东数科上市的相关消息、乔扬的职位变动等信息,新流财经均曾联系京东舒科官方核实,对方均未予置评。
(作者:新流财经 )
声明:本文由21财经APP“南财号”平台入驻机构(自媒体)发布,不代表21财经APP的观点和立场。
