8月12日,工建农中邮储五家国有大行同时发布公告,将于8月25日起对批量转换范围内的个人住房贷款,按照相关规则统一调整为LPR定价方式。贷款定价基准只能转换一次,转换之后不能再次转换。
公告同时明确,批量转换完成后,若对转换结果有异议,可于2020年12月31日(含)前通过相关渠道自助转回或与贷款经办行协商处理。
工商银行:
建设银行:
农业银行:
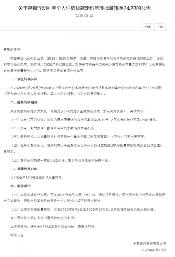
中国银行:
中国邮政储蓄银行:
(编辑:毕凤至)
评论
8月12日,工建农中邮储五家国有大行同时发布公告,将于8月25日起对批量转换范围内的个人住房贷款,按照相关规则统一调整为LPR定价方式。贷款定价基准只能转换一次,转换之后不能再次转换。
公告同时明确,批量转换完成后,若对转换结果有异议,可于2020年12月31日(含)前通过相关渠道自助转回或与贷款经办行协商处理。
工商银行:
建设银行:
农业银行:
中国银行:
中国邮政储蓄银行:
(编辑:毕凤至)