继“强撩”大连圣亚(600593.SH)引发一连串宫斗后,磐京股权投资基金管理(上海)有限公司(以下简称“磐京基金”)又看上了另一家上市旅企,西安旅游(000610.SZ)。
8月19日,西安旅游发布简式权益变动报告书,披露磐京基金自8月7日-8月18日连续6个交易日,通过集中竞价增持西安旅游1185万股,占西安旅游总股本的5%,触及举牌线。根据披露的数据,磐京基金此次增持合计耗资约1.1亿元。

资料显示,磐京基金为专业管理证券类私募基金,主要通过发行设立股票型基金、混合型基金以及量化对冲型基金为主要投资策略及投资领域,成立于2015年1月5日,注册资本23000万元人民币。股权结构方面,磐京基金股东为毛崴与韩淑琴,持股比例各为50%,实控人为毛崴,其生于1979年3月,浙江诸暨人。
磐京基金为何举牌西安旅游?磐京基金在公告中表示,增持的目的系基于看好西安旅游所从事行业的未来发展,认可西安旅游的长期投资价值。在未来十二个月内不排除继续增持西安旅游股份的可能。

然而从磐京基金和大连圣亚的“宫斗”来看,磐京基金并非单纯的财务投资者,其有着强烈的控制欲,甚至有些不择手段。
大连圣亚控制权争夺战
2019年7月,磐京基金一个月内三次举牌大连圣亚,合计持股15%,耗资约7.5亿元,跃升为第二大股东。火速的举牌吸引了监管部门的关注,上交所下发问询函,要求核实说明磐京基金增持公司股份的真正意图,是否有意获取公司控股权。
磐京基金表示,增持大连圣亚是看好上市公司所处旅游行业的未来发展,认可上市公司的长期投资价值,无意干预上市公司日常经营,无意获得上市公司实际控制权。
然而当时大连圣亚的控股股东大连星海湾表示,在磐京基金与大连圣亚在一级市场投资合作业务的过程和现状均不明朗的情况下,磐京基金又在二级市场重仓买入大连圣亚股票,其无法判断磐京基金在资本市场的真实目的和具体手段,且是否涉嫌违反证券市场相关法律法规。

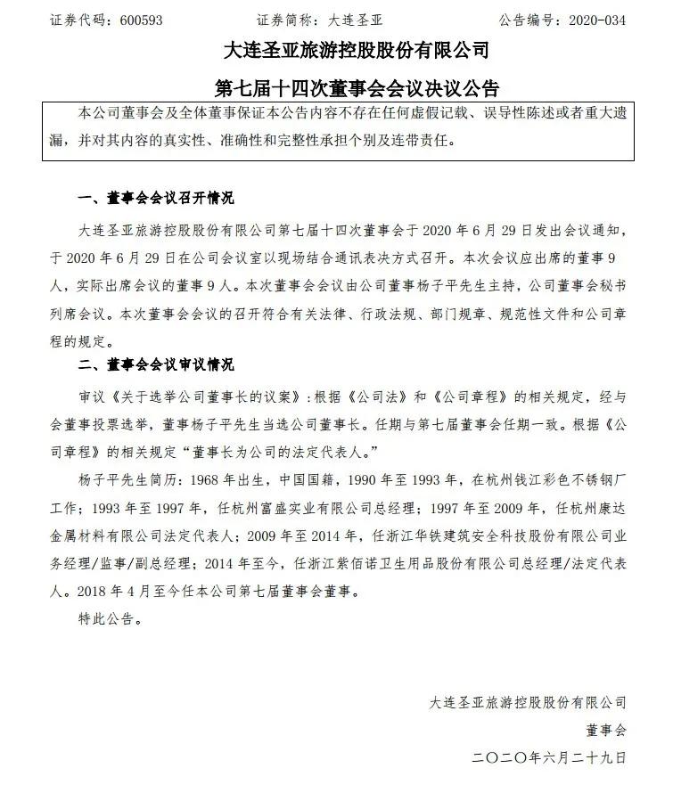
两份不同的表述,预示了大连圣亚后续的控制权纷争。2020年6月29日,在大连圣亚的股东大会上,在大连圣亚任职多年的原董事长王双宏、原副董事长刘德义双双被罢免,同时选举磐京基金的毛崴为副董事长,持股4%的小股东杨子平为董事长,且由杨子平提名的三名董事也当选,而由原国资控股股东星海湾投资提名的两名董事落选,实现了由小股东控制董事会的罕见操作。
新董事会产生的第二天,临时召开紧急会议提议罢免总经理肖锋,肖峰于1996年开始在大连圣亚工作,兼任大连圣亚总裁,一直以来负责大连圣亚的具体经营工作,是公司日常经营的核心人物。同时提议罢免任职近十年的董秘。

董事会和管理层的大换血引发了强烈反弹,7月1日,大连圣亚海洋世界官方微信发布《大连圣亚全体员工严正声明》,200名员工集体上书表示,“惊闻有人恶意提议罢免公司总经理肖峰,作为圣亚员工我们感到无比震惊、惶恐和愤怒,我们对此予以坚决反对,我们严重质疑你们在二级市场中存在违规增持、操作股价,通过分仓逃避监管的行为……上市公司的稳定有赖于健康的公司治理结构,值得信任的管理团队和基于公司长期发展的股东担当,对于部分股东破坏公司长期发展的行为,我们绝不姑息绝不盲从!对相关股东方的违法违规行为,我们将通过正规渠道进行实名举报。”
大连圣亚控股股东和员工怀疑毛崴、杨子平存在一致行动关系,这是他们以较少股权控制董事会的关键。对此,上交所也进行过至少3次问询,但均未得到确切答复。同时,毛崴被扒出涉嫌操作股价曾被立案调查,并且违规增持大连圣亚股份遭到上交所纪律处分,大连证监局要求毛崴、杨子平就控制权争夺前去进行监管谈话,毛崴、杨子平对此置之不理。

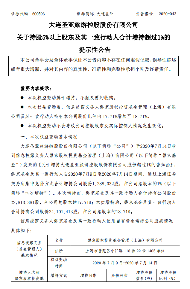
面对监管质询、员工抵制,磐京基金丝毫不为所动,继续增持大连圣亚,7月14日增持至18.71%。根据披露的信息,大连圣亚控股股东星海湾投资持股24.03%,若磐京基金毛崴与杨子平等存在一致行动关系,其合计持股将达25.16%,超过星海湾投资。其一方面否认存在一致行动关系,否认谋求控制权,另一方面通过提名自己的董事,罢免原董事和控股股东的提名董事,实现了帮助小股东控制董事会,且不理会监管部门的质询和调查。磐京基金这样的操作,显然存在言行不一,隐瞒了自己的某种目的。
大连圣亚控股股东星海湾投资曾强硬表示:“坚决反对资本市场中的‘野蛮人’采用恶意收购方式获得上市公司控制权,更加反对既无主业又无资源的社会投机机构以短期获利为目标,造成上市公司估计大幅波动,透支上市公司未来发展空间。”
西安旅游或成下一个大连圣亚
如今,“强撩”大连圣亚的纷争尚未落幕,磐京基金又将手伸向了西安旅游。

某种程度上,西安旅游和大连圣亚有很多类似之处,两者控股股东都是地方国资;两者都是小盘股,西安旅游目前市值约22.8亿元,大连圣亚在磐京基金接连举牌前市值约38亿元;两者都股权分散,西安旅游控股股东为西安旅游集团有限责任公司,持股27.29%,大连圣亚控股股东星海湾投资持股24.03%;两者在经营业绩上都面临疲软和乏力,西安旅游主营旅行社、酒店,连续数年扣非净利润亏损,今年上半年受疫情冲击,西安旅游实现营收1.05亿元,同比减少70.79%,净亏损1884.72万元,亏损幅度同比扩大232.91%。大连圣亚此前谋求扩张,布局了多个重资产项目,财务成本和资金压力骤然紧张,挤压了不少利润,杨子平与磐京基金罢免原董事长和总经理的理由就是,经营不善,未能管理好公司。

大连圣亚和西安旅游两者的相似性都指向同一个目的:易于控制。国资控股股东在保卫控股权上,不如民企敏感和积极;小盘股+股权分散,用几亿元的资金就能持有接近大股东的股份;经营上的乏力,更给了野蛮人某种“正义性”,以变革为由忽悠其他中小股东联合支持野蛮人,在提名和议案的投票中,往往打的控股股东措手不及,通常中小股东的追求很简单,谁让股价涨上去就支持谁,不管是用怎样的方式。

大连圣亚和西安旅游的相似点,正是磐京基金瞅准的薄弱点,以几亿元的资金就能夺取控制权。取得控制权后,相信磐京基金很难以长期经营的心态谋求企业的长远健康发展,而是更倾向于制造炒作题材、操纵股价、变卖资产等短期手段拉抬股价,最终套现走人,留下被榨干的企业。
在大连圣亚控制权的争夺战中,磐京基金暂时得手,但大连圣亚控股股东、管理层和员工团队还在奋力抵抗,结局如何还未落定。如今,磐京基金又火速增持西安旅游,后续会上演和大连圣亚类似的剧情吗?新旅界(LvJieMedia)将持续跟进。
(文:新旅界 王薪宇)
(作者:新旅界 )
声明:本文由21财经客户端“南财号”平台入驻机构(自媒体)发布,不代表21财经客户端的观点和立场。