国家发改委还专门强调,对于这些政策,在形成投资效益和实物工作量的过程中,要针对《政府工作报告》强调的公共卫生防控救治、老旧小区改造等新型城镇化建设重点方向,给予优先倾斜支持。
县城补短板,顶层设计正式出炉。
2020年《政府工作报告》提出,政府投资要重点支持新型城镇化等“两新一重”建设,大力提升县城公共设施和服务能力,以适应农民日益增加的到县城就业安家需求。此后。2020年5月29日,国家发展改革委印发《关于加快开展县城城镇化补短板强弱项工作的通知》。这份文件也正式将公共服务设施、环境卫生设施、市政公用设施、产业培育设施4大领域共17项建设任务作为县城补短板的工作重点。
国家发改委称,下一步,将聚焦抓好政策实施和项目落地,推动各地区切实落实“1+N+X”系列文件、加快制定实施方案、组织各市县加强项目谋划设计和前期工作,推动120个县城新型城镇化建设示范地区制定示范方案、实施示范性项目,提高县城综合承载能力和治理能力,为扩大内需提供重要支撑点,为满足人民美好生活需要提供有力保障。
图表来源:国家发改委
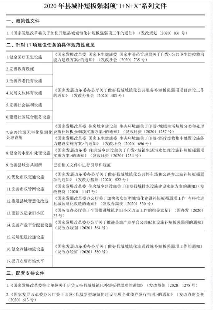
什么是“1+N+X”?
其中,“1”就是指上述通知,不仅明确了县城补短板的工作重点,还明确了总体要求、主要任务、要素保障和组织实施方式,公布了县城城镇化补短板强弱项项目范畴和县城新型城镇化建设示范地区名单。
“N”则是指围绕17项建设任务,逐一细化提出的建设目标、项目范畴和建设标准的具体规范性文件。包括《关于做好县城城镇化公共停车场和公路客运站补短板强弱项工作的通知》、《关于推进县城产业平台公共配套设施补短板强弱项的通知》等文件。
“X”则是指,县城新型城镇化建设专项企业债券、政策性商业性信贷支持政策等配套支持文件。目前主要是《关于信贷支持县城城镇化补短板强弱项的通知》和《县城新型城镇化建设专项企业债券发行指引》两份文件。
为何要给县城补短板
据统计,2019年年末全国大陆总人口140005万人,其中城镇常住人口84843万人,占总人口比重(常住人口城镇化率)为60.60%。其中,县城和县级市城区常住人口分别为1.55亿人和0.9亿人左右,共计2.4亿人左右,占全国城镇常住人口的近30%。
同时,中小城市是解决当地农民进城的主要载体,统计数据显示,过去15年中,新增城镇人口的50%左右并没有进入大城市,而是在县级单元中实现了城镇化和非农化,县级单元是城镇化的“半壁江山”。 因此,推动县城的发展,也成为了推进新型城镇化健康发展的必要选择。同时,县城长期以来在公共资源特别是公共服务设施、市政公用设施等建设滞后,与实际民生需求相比存在很大缺口。
哪些领域补短板?
具体来看,将会在公共服务设施、环境卫生设施、市政公用设施、产业培育设施4大领域。
其中,公共服务设施领域有6个方面。
环境卫生设施领域有3个方面。
市政公用设施领域有5个方面。
产业培育设施则涵盖了三个方面。
图表来源:国金证券研究所
另外,国家发改委还专门强调,对于这些政策,在形成投资效益和实物工作量的过程中,要针对《政府工作报告》强调的公共卫生防控救治、老旧小区改造等新型城镇化建设重点方向,给予优先倾斜支持。
哪些县城将会受益?
发改委称,系列文件将聚焦县城及县级市城区,兼顾镇区常住人口10万以上的非县级政府驻地特大镇、2015年以来“县改区”“市改区”形成的地级及以上城市市辖区。
21世纪经济报道记者注意到,在上述一些文件中还强调道,选择120个县及县级市开展县城新型城镇化建设示范工作,切实加大该些地区中央财政性资金等政策支持力度。具体来看,包括东部的桐庐等58个县、中部的阳新等31个县,西部的金堂等21个县和东北的前郭等10个县。
图表来源:国家发改委
“补短板”钱从哪里来?
“扩投资”,被认为是“补短板”的重要途径。县城发展将,根据发改委相关文件,主要有以下三种资金配套措施。
加大财政资金支持
针对县城公益性固定资产投资项目,设计多元化的财政性资金投入保障机制。县城公益性项目主要通过地方政府财政资金予以投入,符合条件的县城公益性项目可通过中央预算内投资予以适当支持。对其中有一定收益但难以商业化合规融资、确需举债的县城公益性项目,除上述资金支持渠道外,还可通过安排地方政府专项债券、抗疫特别国债予以支持。
吸引社会资本投入
各地区要针对县城准公益性及经营性固定资产投资项目,设计市场化的金融资本与工商资本联动投入机制。对符合条件的大中型准公益性及经营性项目,可通过健全政银企对接机制,利用开发性政策性商业性金融或国家城乡融合发展基金予以融资支持。对符合条件的县城智慧化改造、产业平台配套设施建设等领域项目,可通过新型城镇化建设专项企业债券予以融资支持。规范有序推广PPP模式,带动民间投资参与投入的积极性。
加强建设用地支撑
优化新增建设用地计划指标和城乡建设用地增减挂钩指标分配,保障县城城镇化补短板强弱项项目的合理用地需求。注重盘活存量建设用地和低效土地,优先用于县城城镇化补短板强弱项项目。积极组织农村集体经营性建设用地直接入市,分类推进就地入市或异地调整入市。
(作者:宋兴国,蒋莎莎 编辑:耿雁冰)





