据北京证监局官网3日晚间披露,京东数字科技控股有限公司与中信证券、华菁证券的上市辅导协议已于8月26日终止。京东数科分别与中信证券、华菁证券签署的两份《关于终止辅导的协议书》均指出,6月28日,京东数科与上述两家券商签署上市辅导协议;现经双方协商一致,决定终止原先签署的《辅导协议》,并自8月26日起终止履行。
据《科创板日报》报道,京东数科回复记者称,该变更属于遵照法律法规,基于平等协商作出的正常安排。9月3日,北京证监局披露,京东数科与中信证券、华菁证券的上市辅导协议已于8月26日终止。
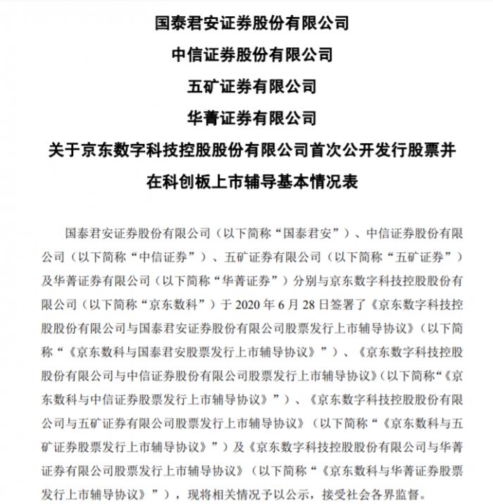
7月初,北京证监局曾公告,京东数科接受国泰君安、中信证券、华菁证券和五矿证券四家券商的上市辅导。
京东数科与中信证券之终止辅导的协议书截图:
京东数科与华菁证券之终止辅导的协议书截图:
公开资料显示,北京证监局官网可查询到2020年7月1日公开的《国泰君安证券股份有限公司、中信证券股份有限公司、五矿证券有限公司、华菁证券有限公司关于京东数字科技控股股份有限公司首次公开发行股票并在科创板上市辅导基本情况表》,辅导基本情况表显示,共4家券商为京东数科进行上市辅导。
(编辑:毕凤至)
评论






