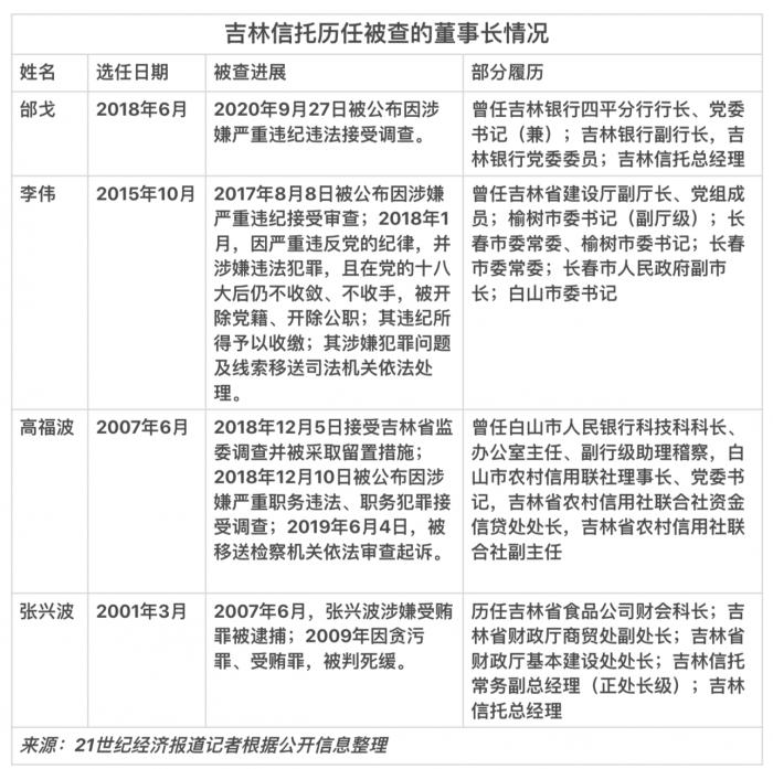
9月27日,中央纪委国家监委网站公告,据吉林省纪委监委消息:吉林省信托有限责任公司党委书记、董事长邰戈涉嫌严重违纪违法,目前正接受纪律审查和监察调查。
邰戈于1971年7月出生,吉林长春人,1993年7月参加工作,1992年12月入党,硕士研究生学历。
具体任职履历为:2005年3月,任中国光大银行长春分行信贷控制部总经理助理;2005年12月,任中国光大银行长春分行业务管理部副总经理;2007年1月,任中国光大银行长春分行业务管理部总经理;2008年3月,任吉林银行行长助理;2008年11月,任吉林银行行长助理、四平分行党委书记、行长;2009年10月,任吉林银行党委委员、副行长;2016年9月,任吉林省信托有限责任公司总经理;2018年2月,任吉林省信托有限责任公司党委副书记、总经理;2018年6月,任吉林省信托有限责任公司党委书记、董事长。
吉林信托近年来的日子并不好过,汇融50号、汇融38号、汇融16号等多个项目逾期,原董事长张兴波、高福波、李伟纷纷落马。此次又增一任董事长被查。
据银行间市场披露的数据显示,吉林信托2020年上半年实现总营收1.26亿元,净利润为1381.31万元,位居行业下游。其2019年披露的年报显示,截至2019年末,自营资产不良率已达11.61%,同比上升3.45个百分点。
2019年,吉林信托还因为公司治理机制长期严重缺失,股东会、董事会、监事会运行不规范被吉林银保监局罚款40万元,2020年8月3日又因未严格审核信托目的的合法合规性,为银行规避监管提供通道被监管罚没40万元。
(作者:朱英子 编辑:周鹏峰)
评论

