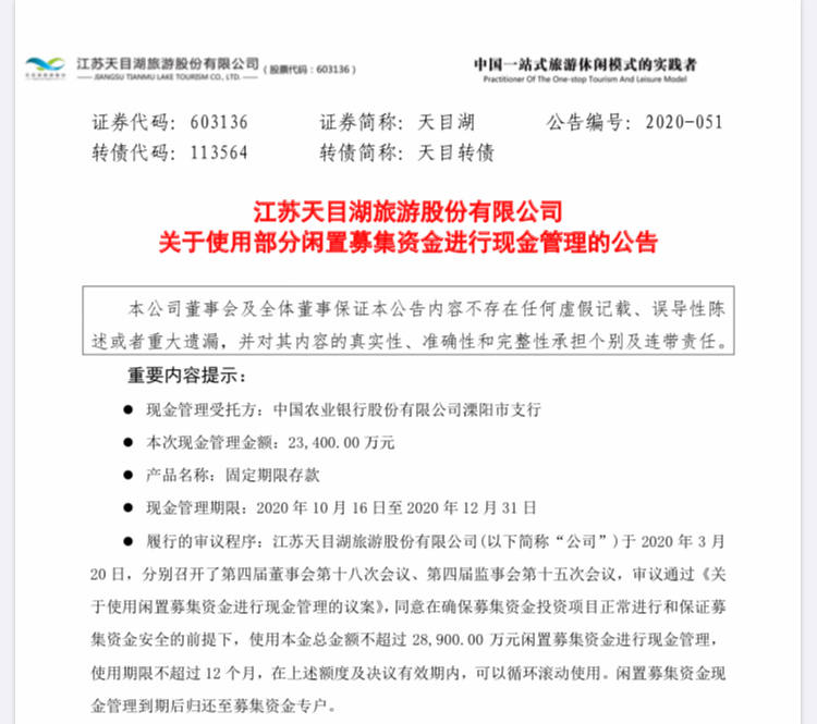
10月16日,天目湖(603136.SH)发布《关于使用部分闲置募集资金进行现金管理的公告》,公告显示天目湖将2.34亿元现金进行理财,存为定期。新冠疫情重压,宏观经济收紧,天目湖能保有如此充裕现金流,可见其在市场上拥有核心竞争力。尤为值得称道的是,经20余年摸索升级,天目湖成功打造了产品复合、市场多元和服务系统的“一站式旅游休闲度假”的商业模式。

硬币的另一面:自9月27日至10月11日之间,包括天目湖董事长孟广才在内的创始高管层合计减持11.88%股份,套现数亿元。这是否说明高管层不看好公司未来成长?公司或将结束高速增长,进入缓慢维持期?天目湖正面临怎样的成长烦扰?
企业家精神彰显,三年资产收益率近15%
财报显示,尽管2020年中、一季度经营活动产生的现金流净额仅为-1587万元、-2587万元(因新冠疫情导致关停),但2019年经营活动产生的现金流净额2.251亿元,最终使得2020年中天目湖现金及现金等价物的净增加额高达2.176亿元。
自2017年登陆资本市场以来,天目湖业绩稳步前进,2017-2019年营收是4.607亿元、4.894亿、5.032亿元。并且收入来源多元,2020中报显示,景区业务、旅行社、酒店、其他业务分别占比59.09%、25.85%、22.91%、-7.85%,而在景区业务中,门票收益仅占20-30%。
如此健康业务组合之形成可追溯至2003年时孟广才就确定的战略定位,将天目湖打造成为华东地区一站式旅游休闲模式,彼时孟广才已在天目湖就职近17年,且自1992年就已任职天目湖旅游公司总经理。孟广才发现,以景区为主的观光旅游主要是前期集聚人气,但仅靠山水园景区难以留住游客,利润低,重游率低,对其他产业的带动能力弱,于是转变思路,推动天目湖旅游从休闲观光向度假旅游转型,通过延长旅游产业链,从一日游向多日游转变。

天目湖山水园
孟广才亲自主抓产品打造,主张“用精品项目打造产品硬实力”。坚持适度超前且紧贴市场需求的项目定位 , 坚持本土文化的融合,使项目产品既接地气又有丰富的文化内涵。时至今日,孟广才仍然被内部高管评价为“遥派领导,潜心钻研产品。”
从其打造的景点归类可看出,有依托传统的仿古建筑、古代工艺、历史文化展览等文化景点,有依托现代科技的水上乐园、动感4D影院、速降滑道等体验景点,有竹海避暑、静湖泛舟、温泉理疗、SPA保养等休闲景点。针对传统自然景区夏冬淡季难题,天目湖突破思维,先后投运御水温泉度假项目丰富冬季市场,天目湖水世界拉动夏季市场,使得四季皆旺,同时以点带面提拉其他旅游产品。
同时,着力打造完善的旅游产业链,通过自有旅行社为纽带,将周边数量庞大的农庄、拓展基地、生态园及酒店进行整合,突破传统的自有产品组合,以大景区为核心、数量众多的采摘、农庄成为点缀,术业专攻,抱团前行。从而延长天目湖游客停留时间,使得二日游、三日游游客占比大大提升。
正是因为天目湖区去门票化的多元业务构成,成功构建产品复合、市场多元和服务系统的“一站式旅游休闲度假”的商业模式,最终在2017年成功登陆A股,成为中国唯一的民营单体景区上市公司。其他民营景区A股上市公司仅有宋城演艺(300144.SZ)、海昌公园(02255.HK)、三特索道(002159.SZ)、大连圣亚(600593.SZ)等。

如果追根溯源,天目湖成功首先得益于江苏省溧阳市委、市政府的大力支持,当初举全市之力推进天目湖旅游开发建设。2003年考虑到政府作为投资主体,资金投入、经营管理受到限制较多,效益差的天目湖改制成为民企,孟广才任执行董事、总经理。改制进一步激发企业投资经营的活力,从2003年到2019年,天目湖资产规模由当初的1-2个亿猛增至现在近15个亿,平均每两年就有一个大项目上马,业态涵盖景区、酒店、旅行社、电商等各方面。
“地方政府不差钱所以能够支持旅游业态,经济落后条件不好的地方多把旅游产业当成解决方案甚至摇钱树其实反而发展不起来。”知名国有旅游企业集团研究机构专业人士徐青山(化名)对新旅界指出,很多地方政府发展旅游的误区在于,过度关注旅游业的社会属性、公益属性和事业属性,赋予旅游业很多社会公共服务职能,甚至追求旅游政绩工程的效果,而忽略了企业的盈利性、商业性和经营性目标。“如果没有盈利可能、没有变现方式,企业怎么会有动力去开发投资旅游项目和旅游产品呢?”
天目湖地处长三角地区,既有良好的政商环境,又有广大的客源基础,在企业家孟广才带领下建立了专业的管理团队和灵活的体制机制。尽管在9月27日至10月11日间,包括天目湖董事长孟广才在内的创始高管层共计减持11.88%股份,但孟广才尚持有51.45%,副总裁方蕉持有5.91%,常务副总裁史耀锋、副总裁陶平、监事会主席陈东海各自持有4.41%股份,位列公司前6大股东。
净资产收益率(ROE)是判断一家企业经营好坏的主要依据,该数值高于15%是非常优秀的公司。目前天目湖净资产收益率近15%,远高出大多数景区类上市公司,2017-2019年天目ROE为19.02%、13.11%、14.46%;而桂林旅游则是3.56%、5.22%、3.48%;丽江股份是9.10%、8.05%、8.16%。
减持股票,成长乏力,亟需异地扩张
“高价位减持套现,利益最大化是上市公司股东的常规操作,并无不妥。”新余巅峰怡广投资管理中心总经理高磊对新旅界表示,“股权质押是股东变现的另一种方式,可能用于其他项目投资,又或只是套现。虽然上市公司账面现金流好,但这一现金不一定能直接分配到大股东。”截至10月22日收盘,天目湖收盘价26.07元,流通市值30.25亿元,市盈率(TTM)高达50.89,处于高位。
一家5A级国有景区酒店事业部负责人沈力分析,减持显然会对投资者信心产生影响,但管理层作出此类决定必是经过深思熟虑与权衡利弊。如果参照“美林时钟”理论,不难发现在“低GDP + 高CPI ”的经济滞胀期货币处于较高的投资优先级别,从中不难理解天目湖进行现金理财,高管通过减持和质押套现持币的做法。另一位业内人士表示,上市公司股东套现原因很多,也可能是为上市公司还钱或借钱 ,减持不一定就是套现走人,要具体问题具体分析。记者就此相关问题联系了天目湖董秘,但截至发稿尚未收到回复。

一位私募证券投资基金风控总监的观点较为尖锐:作为中长期投资者,对于高管减持、高质押,还做现金理财的上市公司非常谨慎,其成长性存在问题。截至10月16日,天目湖质押比例高达21.5%。近三年天目湖营收同比增长率逐年下降,2017-2019年营收同比增长9.22%、6.24%、2.81%,成长乏力。
“天目湖旗下多个5A景区已经做得极致,再做增量很难,通过轻资产或轻重结合把沉淀的管理能力进行溢价输出是景区类上市公司扩张的最好方式。”前5A景区总经理韩吉飞对新旅界表示,“可能将面临扩张过快,人员不足导致降低产品品质问题。”
夏诞创意创始人刘育政亦表示,“作为上市公司有年年增长的外部压力,当原有规模无法满足时,扩张是必然的选项,然而文旅多半是重资产投入扩张不易,所以利用上市品牌优势走轻资产道路是必然的选择。业内有实力者无论是方特还是宋城都早已走上轻资产扩张之路。”但在徐青山看来,多景区连锁经营道路很难走通,因为资源无法复制、经营本地化也难以复制,除非拥有IP能力和技术能力,但国内知识产权保护是短板,而技术对非标景区的休闲度假化赋能有限。
沈力则强调,老牌景区的红利期已经过去,如果没有新元素、新概念加入很难再吸引到存量市场,毕竟市场粘度不强。这与中国大部分消费者对旅游的定义和自身需求定位模糊也有很大关系:大多数跑量的消费者(团队群体)观光、游乐、度假非常模糊,而有质的散客群体往往求新求异。“天目湖目前正面临着中国绝大多数景区目的地普遍面对的问题:产品的二次定位、构筑景区价值体系,因为市场在迭代、生产要素在迭代、需求侧也在迭代。”

中国青旅集团资深专家丁重扬则表示,早就听闻天目湖在筹划异地拓展,但迟迟未见实际动作。丁重阳告诉新旅界,天目湖发展更倾向于景区资源思维,确实带火了天目湖区域的旅游度假产业,但似乎外部性更强,在湖区度假类产品打造上公司体制灵活的优势没有得到足够展现。天目湖的“出身”可谓得天独厚,本地消费能级强大,资源调性又特别适合做度假产品,如果产品模型真的打造好,在全国滨湖类目的地应该有很强的普适拓展复制性。“行业低谷,今年做异地扩张,轻资产接运营权是千载难逢的好机会。”
就在10月16日2020中国文旅上市公司(昆山)峰会上天目湖股份副总裁、董秘方蕉公开表示,将会在全国把天目湖“一站式旅游休闲度假目的地”模式进行复制,在全国至少布点5个,最近三年已做了大量基础工作,接下来会在几年时间中一个个落地,在单点的基础上实现突破。
(文:新旅界 洪丽萍)
(作者:新旅界 )
声明:本文由21财经客户端“南财号”平台入驻机构(自媒体)发布,不代表21财经客户端的观点和立场。