几年的风云变幻之后,不少人都在好奇,那些曾赚得盆满钵满的现金贷玩家们,现在还活着吗?(注:本文所指现金贷,主要为非持牌金融机构的民间系现金贷产品)
确实,自从2017年“141”号文以来,三年多的时间里,现金贷行业可谓是经历了各个链条的全线狙击,不少曾经的头部大佬已经在行业里销声匿迹,成为历史。
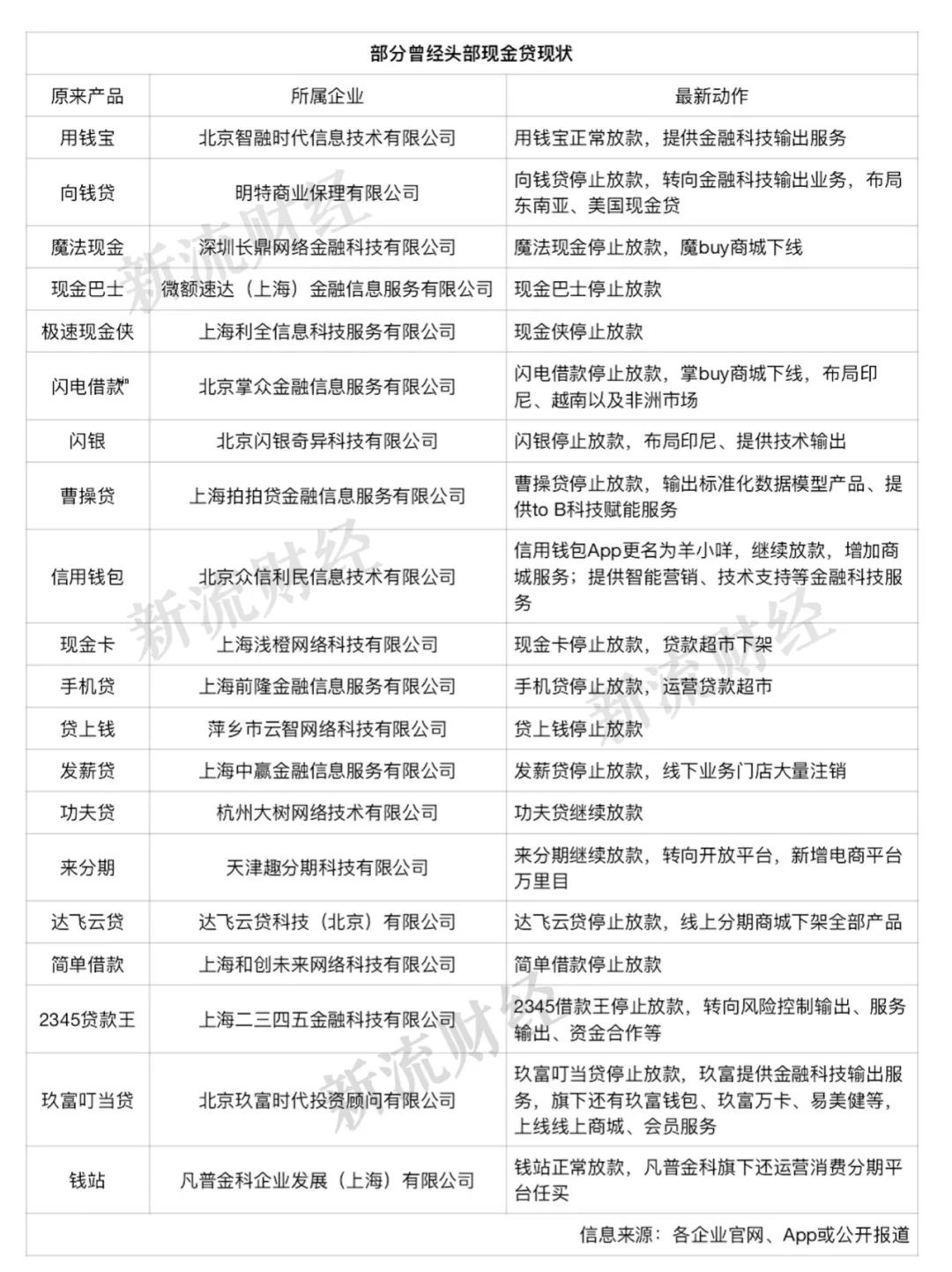
2018年年中,新流财经汇总过“141号”文件过去10个月后用钱宝、向钱贷、魔法现金、现金巴士、闪电借款等20家曾经的头部现金贷平台的状态,其中有几家平台已经停止放款,但是大多数平台仍在放款中,有的则启动了转型,只为继续生存下去。
今天,这20家曾经的头部现金贷平台又是何种情况?转型又是否都顺利呢?
随着强监管时代的钟声越敲越响,众多现金贷平台不约而同地展开了一场“自救”之旅。从图中可以看出,如今正常放款的平台已经屈指可数,上述20家中仅剩5家还在正常放款,近八成的现金贷平台已停止放款。
在告别现金贷、谋求转型的十字路口上,不同平台选择了不同的道路,这也决定了各家之后的命运。
总体而言,可以将转型分为五大类,发展至今各不相同——
一、转型贷款超市
毋庸置疑,能成为头部现金贷,手中定积攒了大量流量,转型为流量方为其他贷款产品引流,是最简单的一种方式。
比如,浅橙科技在终止“现金白卡”放款后,新增贷款超市“去哪借”,但目前去哪借已经无法在应用市场搜索到;另外,前隆科技的手机贷也转向了贷款超市,目前仍可打开APP,今年4月,上架的产品包括蜗牛白条、抖金钱包、分期易等…
但送水生意并不好做。由于现金贷的客群资质相对较差,用户借款通过率也不高,有银行从业者表示其在贷款超市的全流程通过率不到1%。
放款量决定了佣金的多少,当流量实际转化效果差,也就意味着流量方的收益低。况且资金方更愿意争夺的是头部优质的流量客群,现金贷平台的客群的高风险性决定了转型后也多为利率较高的产品引流,在合规的大节奏下,此类流量方退出市场或许只是早晚的事。
二、上线电商商城、发力线下业务
既然监管禁止无消费场景依托的现金贷放贷,那么多家平台便纷纷选择搭建线上商城,用最快的方式拥有了一个真实的消费场景。
不过目前,一些现金贷平台运营的商城业务已经处于停摆状态。
比如,掌众推出“掌buy商城”、魔法现金上线“魔buy”商城均已下线,达飞线上分期商城也已经形同虚设;手机贷此前推出过趣花分期和应花分期场景消费平台,不过目前二者的官网均无法正常打开,应花分期的官网已经变成体育相关的网站…
可见,现金贷平台转向消费分期并不容易。
首先二者在客群上有着本质的差异,消费分期平台是有真实消费需求的用户,而现金贷客群的金融属性则更加强烈;再加上大都是和外部成熟的商城合作,商品发货、物流等等都由合作商城完成,产品质量、退换货等服务难以保证,用户体验感较差。
因此也有结论认为,现金贷平台为转型搭建的电商场景,并不属于真正的场景,而是“伪场景”。
除了线上场景,也有机构瞄准了线下大额借贷业务。
企查查显示,发薪贷运营主体中赢金融曾在全国各地开了近50家分公司,试图从线下突围,但随着中赢金融被立案侦查,转型也无从谈起,目前分公司全部处于注销状态。
三、走上持牌之路
近几年,头部现金贷平台也意识到了一张具有含金量的牌照的重要性,走上了努力争取拿牌之路。
今年,闪银奇异通过旗下公司绿瑀鲸间接持有海尔消费金融16%股权,玖富数科通过旗下全资子公司特易数科持有湖北消费金融24.47%股权。2345也曾欲申请消费金融牌照。去年底,信也科技完成对福建海峡银行的股权投资,持股4.99%。
有从业者认为,一旦有了消费金融、银行牌照的加持,平台所面临的监管压力会小很多,这也是其大力争取牌照的原因之一。
近期网络小贷征求意见稿出炉以及监管降低消费金融公司的拨备覆盖率、拓宽融资渠道等,都表明了消费金融牌照的价值愈来愈高,之后加入持牌队伍的难度升级。
这又印证了,尽早拿下牌照,才是明智之举。
不过,拿到牌照并不意味着就拥有了“免死金牌”,不论成为哪家持牌机构的股东,合规才是根本,不然很有可能随时出局。
在20家头部现金贷平台之中,2345、趣店早早拿下了网络小贷牌照,原本或许可以以逸待劳,但网络小贷新规征求意见稿让其措手不及,未来业务也充满了变数。
企查查显示,2345旗下广州二三四五互联网小额贷款有限公司注册资本20亿元,趣店旗下赣州快乐生活网络小额贷款有限公司注册资本9亿元,
也就意味着,这两家平台要想继续通过网络小贷牌照开展全国性业务,需要补足50亿资本金的要求,这将是不小的资金压力,或者选择开展省内业务,那么这张牌照的作用将大打折扣。
四、发展to B业务,提供金融科技服务
不难看出,向银行等B端机构输出金融科技服务已经成为大多数现金贷平台的选择。
毋庸置疑,头部现金贷平台在线上信贷方面的获客、风险管理、客户运营、贷后管理等各个环节都有着丰富的经验和一定的技术能力。
也就是近几年,中小银行金融科技意识的觉醒,金融科技大年,也是现金贷平台转型的重要时机。
不局限于以上20家平台,众多曾经的P2P大佬,也转向了金融科技,这个赛道变的越发拥挤,再加上监管重压力之下,持牌机构在选择合作平台时,对于风控能力的考察、产品是否合规等都会有更严格的筛选标准。
但转向to B,或许才是无牌机构真正的破茧成蝶之路。
“做金融科技要比做互联网金融要投入更多,也更艰难,比的不再是谁短时间内赚的更多,而是谁活的更久”。一位银行从业者认为,企业要想将此作为掘金之路,最重要的就是加注投入和研发,实力过硬才能吸引合作方。
五、转战海外
随着国内的强监管,曾经头部的现金贷平台将目光转向了政策相对宽松、借款需求旺盛的新国度,比如掌众、闪银等。
据报道,2019年12月,印尼现金贷市场基本被中资玩家垄断,当数头部的就有Kredit Pintar、Rupiah Cepat(360摩比神奇)、Dana Rupiah(掌众)、Tunal Kita(闪银),月放规模在3000-4000万美元左右,注册用户体量在300-500万人左右。此外,掌众在2019年还进入了非洲市场。
监管层的整治使得现金贷行业正在慢慢走向合规化,同时,在旺盛的市场需求之下,现金贷产品总是春风春又生,有的现金贷玩家仍换着不同的形态和马甲在风口浪尖上舔血般存在着,有的则由于风控实力不到位,亟需处理一堆坏账等棘手的问题…
不管选择何种转型道路,现金贷行业的分化、洗牌从未停止过。
(作者:新流财经 )
声明:本文由21财经客户端“南财号”平台入驻机构(自媒体)发布,不代表21财经客户端的观点和立场。
