两个关键点。
撰文 | 新经济沸点 郭娟
前不久,海银资本的创始人王煜全在接受采访时表示,“未来能给投资者带来惊喜的股票,一定是先于行业、提前预判技术发展的未来方向,并在软件和硬件上预埋,等到应用一下热起来,那这些预埋技术的价值就将被激发。”
他表达如上看法时,举了iPhone12的例子,因为它预埋了“激光雷达技术”。
据了解,苹果公司在该机型上增加了一颗LiDAR(激光雷达扫描仪),通过光束原理,可以得到清晰度更高的图像,精度达厘米甚至是毫米级别。
除了手机拍照,激光雷达技术还应用在地理测绘、文物保护、自动驾驶等领域。
可以这么说,没有激光雷达技术,自动驾驶汽车就没了“眼睛”——它利用远程遥感的原理,能让行驶的汽车实时感知周边的一切,探测目标、范围,让汽车具备三维空间辨别能力。
《中国智能网联汽车产业发展报告(2019)》里有一个观点:当前,在人工智能的重要应用场景——智能网联汽车的自动驾驶和辅助驾驶领域中,激光雷达是实现环境感知的核心传感器之一。
2020年12月22日,路透社的一则报道说,苹果又提造汽计划,并预估在2024年以前,会有成熟的“苹果牌”乘用车上路。
几乎同期,《The Verge》的消息显示,关键供应链厂商爆料,苹果计划在明年第三季度推出首款电动汽车Apple Car,“这比苹果原计划至少提前了两年时间,目前数十辆原型车已经在美国加州上路测试。”
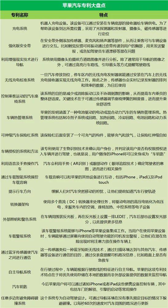
苹果对于自动驾驶汽车的技术铺垫可以说已经不止激光雷达一种,自2016年起,苹果公司就对自动驾驶技术有所积累,GeekCar在2019年统计了18种技术,从充电到自动导航都有。

据公号智东西,在2019年,苹果在汽车领域一共获得了30多项专利,涉及自动驾驶、AR导航、车载VR、车内支付、生物识别、智能硬件、车外交互、虚拟后视镜等多个领域。
事实上,这已不是苹果公司第一次提造车。
在2014年时,该公司内部有一个“泰坦计划”(Titan),直指汽车,最初,苹果的汽车计划过于宏大,一直想从汽车硬件方面去着手,到了2016年,苹果前硬件高级副总裁Bob Mansfield接任Titan汽车项目后,苹果的研发路线才从“硬件开发”转为自动驾驶系统的开发。
2018年,Bob退休,当年8月,泰坦计划由一个叫Doug Field的人执掌,Field是苹果老人,此前跳槽到特斯拉工作了五年,专门负责 Model 3 的车辆工程与制造。
不过到了2019年2月,泰坦计划裁员190人,包括38名工程项目经理、33名硬件工程师、31名产品设计工程师以及22名软件工程师等,邮件显示,裁员完成日期定为当年4月16日。
这一波三折的操作,都说明,造车这事并不容易。一年多前,戴森公司就宣告自己的电动车计划破产,这意味着它三年内持续投入的200亿美元打了水漂,而另一家互联网巨头谷歌,也只敢把自己研发的无人驾驶的小车 Waymo圈定为小范围商用,且选用了只租不卖的“作为有限度使用的出租车模式(robo-taxis)”。
汽车行业是一个上下游资源整合要求极高的行业,即便是颠覆该行业的奇才马斯克杀进来,他也用了整整 17 年才让旗下的特斯拉挣钱。
可能是造车硬件存在难度,在路透社12月22日的报道中,对于自动驾驶的核心硬件“激光雷达感应器”,“苹果已经决定向外部合作商采购该设备。”

马斯克的质疑是因为苹果的新造车计划,有一个和特斯拉特别不同之处,便是电池技术。
路透社报道,苹果计划使用一种独特的“单体电池”设计,通过省略装电池材料的包装和模块,来增大单体电池的体积,并释放电池组内部的空间,使汽车的潜在续航里程更长。
也就是说,现在特斯拉的电池看起来是一体的,但是里面排列组合了数千块小电池,这样做,第一是比较安全,第二,当电池出问题时,不用整体替换,找出问题电池即可更新。
苹果汽车的电池思路看起来颠覆了马斯克的设计,它就是一个整体,没有里面的N块小电池的组合,因为小电池捆绑在一起的空隙没有了,从原理上来看,相同功率下,单体电池的体积会小于组合型。
此外,苹果在测试的“磷酸铁锂电池”,区别于高能量的“三元锂电池”,“在受到外力挤压时,它产生的热量会更低,很难出现燃爆的现象,所以安全性更高。”
但同时,磷酸铁锂电池单位面积的能量密度比三元锂电池要低。
特斯拉使用的是磷酸铁锂电池,为了达到三元锂电池的续航能力,不得不增大电池的体积和容量,2020年3月,我国汽车品牌比亚迪就推出过一个“刀片电池”,通过结构创新,在成组时可以跳过“模组”,提高了体积利用率,最终达成在同样的空间内装入更多电芯的设计目标。

苹果的电池计划,看起来更完美,续航和磷酸铁锂电池安全性的结合。
由此可见,苹果再谈造车,有两个底气,一是激光雷达技术,二是单体磷酸铁锂电池,此外,它还完成了丰富的人力储备。
据职场社交平台LinkedIn的不完全统计,截至2020年苹果公司特殊项目组总计有1200多人,其中170人来自福特汽车公司,300多人来自特斯拉,110多人来自汽车相关的民营研究机构。
国金证券分析师徐茂洋认为,苹果重提造车,既是寻求新的增长点,又是为未来布局。“苹果手机业务或有见顶信号,而智能汽车被誉为是未来行走在马路上的手机”。
在2020年,中国的造车新势力完成了市值的暴增。远在大洋彼岸的特斯拉,2020年1月市值为861亿美元,到了12月31日,市值暴涨到6586亿美元,为全球市值最高的汽车公司。
徐茂洋认为,特斯拉的主要优势在于智能化、无人驾驶、数据和品牌,“苹果在自研芯片、Carplay车机系统,苹果可以打造出应用生态和高端品牌,其在智能手机的路线完全可以无缝移植到智能汽车上来。”
有趣的是,2020年8月,特斯拉市值达2000亿美金时,就有分析认为,资本市场对于特斯拉的估值视角也逐步跳脱传统的汽车制造商视角,更多的开始以软件、科技股的属性对其进行价值分析。
“在软件业务(FSD)的推动下,特斯拉的商业模式越来越像苹果了。”
*本文由新经济沸点原创,未经授权,请勿转载。
(作者:新经济沸点 )
声明:本文由21财经客户端“南财号”平台入驻机构(自媒体)发布,不代表21财经客户端的观点和立场。