核酸检测需求大增!广东多地提醒
近日,广东各大医院核酸检测需求大增,不少医院核酸检测量增加了数倍,预约号一放出便被“秒杀”。
各大医院表示,目前已做好预案,努力增加检测容量,做到“愿检尽检”。同时,不少医院都实行“非急诊全预约制”,在广东各大医院的公众号、APP或小程序上预约核酸检测。一般核酸采样后24小时内可在医院APP、微信公众号等线上方式查询检测结果,也可通过“粤省事”小程序查询。

此外,支付宝“疫情服务直通车”再次上线,用户可在“新冠核酸检测服务”专区查询全国采样点位置或附近核酸检测机构位置,可进行提前预约检测,或预约上门采样。据了解,支付宝核酸检测机构预约服务已覆盖超76个城市超200家机构;上门采样核酸检测服务覆盖了广州、深圳等45个城市。
广州最快2个半小时出结果
国家卫健委明确,持核酸检测阴性证明返乡自1月28日至3月8日春运期间实施,距离春运越来越近,未来几天返乡人员核酸检测需求会持续增加。
目前,广东省人民医院每日检测标本量为1300余份。根据实际需求,医院还新建设储备了一个新的核酸检测中心,该中心日检测能力可达每天1万份标本。
广东省第二人民医院的核酸检测量增加了近三分之一,为避免市民在院等候时间过长,医院的核酸检测门诊提前7天在微信公众号上开放预约,市民在手机上即可自助挂号、开单和缴费。检测后6~8小时出结果,在穗康码上即可查询结果。

中山大学附属第一医院平均每天核酸检测量约1200例,全部当天检测当天出报告,从收到标本到出报告平均仅需约2.5小时。
南方医科大学周边学校和企业较为集中,21日一早核酸检测门诊就已“爆满”。目前,医院已经在原有一组人员的基础上,加派了两组人员。
广东省中医院也遇到核酸检测量暴增的情况,平时一天检测量在1700~1800人次左右,21日一天增加了约1000人次检测量,预计还会持续增加。21日下午,广东省中医院已经调派人手、扩容检测场地,预计至23日,日均检测容量能在原基础上再增加1500个。
核酸检测除了可在医院、体检中心进行,还可以到第三方检测机构检测。截至21日12时,金域医学电商平台的核酸检测单日下单量较往日增加约40倍。21日0时到12时,仅金域医学天猫旗舰店的访问量就超3万次。目前金域医学单日核酸检测产能可达35万例。

而在第三方检测机构,个人可通过预约到指定采样点采样;30人以上的团队,可以享受上门采样服务。
目前在广州进行核酸检测,价格从60余元至100多元不等。
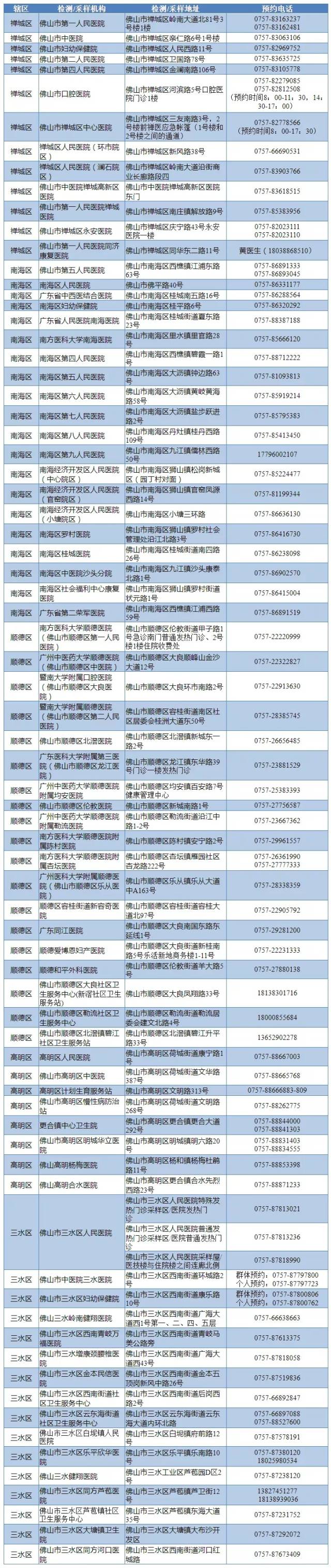
佛山76家核酸检测服务点
1月21日,据佛山市卫健局介绍,目前佛山全市共有76家新冠病毒检测医疗机构服务点,团体或个人进行核酸检测,可提前预约,带上身份证即可前往检测。
点击查看佛山市医疗机构服务点全名单↓
韶关21家核酸检测服务点
20日,韶关市卫生健康局公布对外开展新冠病毒核酸检测服务点名单。
截至2021年1月20日,韶关市共有21家医疗机构对外开展新冠病毒核酸检测服务(其中有3家医疗机构可提供新冠病毒IgMIgG抗体检测服务),对韶关市民(含外地来韶人员)的“愿检尽检”人员,提供新冠病毒核酸采样、检测、出具报告等服务,按照自愿、自费的原则,全面开展核酸检测。
公告表示,核酸检测需提前预约,并按预约时间携带本人有效身份证件前往受理点采集标本。
点击查看韶关市医疗机构服务点全名单↓
东莞6小时报告检测结果
据东莞市卫生健康局20日介绍,春节期间,全市卫生健康系统保障核酸检测服务和效率,确保在6小时内报告结果。
除此之外,东莞市强化了重点地区来莞人员排查管控,对14天有中高风险所在县(区)旅居史的人员,严格落实“四个一”(发放一份健康告知书、开展一次健康问询、查验一次健康码、开展一次核酸检测),切实做到追踪到位、排查到位和应检尽检、管理到位,确保一个不漏、当天清零。
温馨提示
春节返乡、出行要隔离吗?隔离多少天?点击:全国隔离政策一键查询,瞬间查明白!
(编辑:梁宇芳)



