超级巨无霸要来了!
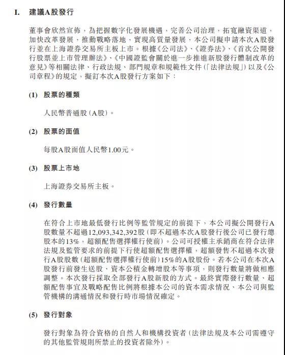
3月9日晚间,中国电信在港交所发布公告称,拟公开发行A股数量不超过120.93亿股,并在上海证券交易所主板上市。所募资金将用于5G产业互联网建设项目、云网融合新型信息基础设施项目及科技创新研发项目。这意味着,在中国联通之后,又一家电信运营商将回归A股。
一年入账3936亿
5G套餐用户达8650万户
在披露回归A股计划的同时,中国电信亦公告了其2020年的盈利情况。
据中国信电公告,公司去年实现经营收入为3936亿元,同比增长4.7%;股东应占利润为209亿元,同比增长1.6%。
其中,5G取得良好开局,5G套餐用户达到8650万户,渗透率24.6%。移动用户达到3.51亿户,净增1545万户,用户市场份额提升至22.0%。
中国电信董事长柯瑞文称,中国电信和中国联通全面推进网络共建共享,成效显著。2020年,中国电信用于5G的资本开支为392亿元,在用的5G基站达到38万站;2021年5G投资基本持平,为397亿元,预计年底在用5G基站达到70万站,网络覆盖扩展至全部县城以及部分发达乡镇。
与此同时,董事会决定向2020年度股东周年大会建议按照相当于每股0.125港元的标准宣派2020年度末期股息。
“缺芯”会否影响5G布局
3月4日,工信部发布《2100MHz频段5G移动通信系统基站射频技术要求 (试行)》,中国电信和联通的5G建网迎来利好。
5G网络建设将按需部署,中国电信将在中高业务区以3.5GHz组网;在县城和部分乡镇区域,以2.1GHz组网,在农村地区、铁路、公路实现全行业共建共享。
中国电信副总经理刘桂清在业绩会上介绍称,中国电信2020年5G建设主要采用3.5GHz的设备,“目前2.1GHz的频率已经重耕为5G的频率。在乡镇和县城,5G的流量相对来说会少一点,所以我们认为,用2.1GHz的设备进行覆盖会占绝大部分。无论是投资还是电费等运营成本都会明显的下降,更好提升5G建设的投入产出。”
共建共享也有助于降低5G成本。2020年,中国电信和联通全年共节约投资超600亿元。除此之外,刘桂清透露,包括电费在内的运营成本也节约了超70亿元。
5G给半导体产业带来重大机会。不过,“缺芯”正影响手机和汽车等产业链,我国5G网络建设是否将会受到影响?
对此,刘桂清表示,中国电信一直和上下游做紧密的沟通,“厂家在整个芯片的储备和相关芯片的产业链安全方面,我们都有紧密的互动,都有很好的一些预案。从目前的情况来看,我们2021年整个5G网络设备相关的芯片以及5G手机所需要的芯片不受影响。各位投资者完全没有必要担心2021年5G的设备,不会受目前所谓的芯片紧缺的影响。我们还是有信心能够按期完成工程建设任务。”
哪些概念股收益?
截至今日3月9日收盘,中国电信港股报2.65港元,总市值达2145亿港元。
据华泰证券3月2日的研报,首次覆盖中国电信,并给予“买入”评级,目标价3.80港币。华泰认为,中国电信是中国三大电信运营商之一,拥有同业中最大规模的产业互联网业务(以2019年收入计)。目标价3.80港币是基于2.6倍2021年预测EVEBITDA(较历史五年EVEBITDA均值低约1个标准差,主要考虑到美国13959号行政命令导致美国投资者参与减少)。当前8.2倍TTMPE的估值具有吸引力,较历史5年均值低1.8个标准差,预计公司2021年股息收益率高达5.9%。在5G渗透率不断提高以及中国产业数字化的推动下,公司收入和利润增长有望复苏,预计公司2020-2022EPS分别为0.26/0.28/0.30元人民币。
此外,号百控股亦有可能在A股爆发。该公司的控股股东是中国电信集团,属于正宗的中国电信概念股。以往每次炒作中国电信与中国联通合并时,总会要炒号百控股。
对于中国联通而言,中国电信在A股上市其实是一件比较尴尬的事。因为此前中国联通的股价表现一直不温不和,而更早之前更是多次传出中国联通与中国电信合并的事。随着中国电信在A股上市,也意味着这种预期短其之内已经消失,他将直面的是竞争压力。当然,也不排除市场炒作一把,因为只有中国联通估值提升了,中国电信上市后的潜力才能更大。
综合来源:中国电信公告、第一财经、券商中国等
(编辑:梁宇芳)




