即日起实施!深圳严打造假买房,违规者或将移送公安机关
深圳市住房和建设局网站
2021-03-15 16:44
3月15日,深圳市住房和建设局在其官网发布《深圳市住房和建设局关于进一步加强我市商品住房购房资格审查和管理的通知》。
文中指出,对于弄虚作假、隐瞒真实情况,或提供虚假证明材料等方式申购商品住房者,深圳有关部门将对此类违法违规失信行为进行联合惩戒,涉嫌违反治安管理法律法规的,依法移送公安机关处理。
据了解,为加强深圳住房购房资格审查和管理,贯彻落实“房子是用来住的,不是用来炒的”定位,加强房地产市场监管,加大对违规行为的打击力度,切实维护房地产市场秩序,深圳发布该政策,即日起实施。
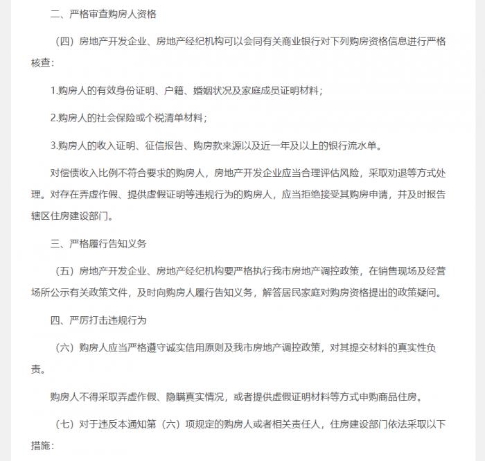
通知指出,深圳将加强购房人资格审查管理,包括要求房地产开发企业、房地产经纪机构对购房人的身份证明、户籍、婚姻状况及家庭成员证明材料,以及购房人社会保险或个税清单材料、收入证明、征信报告、购房款来源、近一年及以上的银行流水单、购房人收入状况等,并对其进行严格核查。对于发现违法违规购房者,相关部门将要求拒绝其购房申请,并报告辖区住建部门。
对于弄虚作假、隐瞒真实情况、提供虚假证明材料等情况者,予以及时查处。对于违反规定的购房人或相关负责人,深圳住房建设部门将依法停止相关人员使用我市“购房意向登记系统”以及合同网签系统三年;停止相关人员在我市购买、承租保障性住房和人才住房资格三年,已在公共住房轮候名单内的,取消其轮候资格;停止相关人员在我市的住房公积金贷款资格三年等。
来源:深圳市住房和建设局网站
(编辑:曾静娇)
评论

