广州天河、黄埔今起开展全员核酸检测工作
今日,广州市天河区新型冠状病毒肺炎疫情防控指挥部发布关于开展全区全员核酸检测工作的通告,宣布对全区全员进行核酸检测。
天河区广大居民朋友:
疫情防控,人人有责!当前正处在与疫情赛跑的关键时刻,根据市疫情防控工作统一安排,我区定于6月4日至6日对全区户籍人口、来穗人员开展全员核酸检测工作。现将有关事项通告如下:
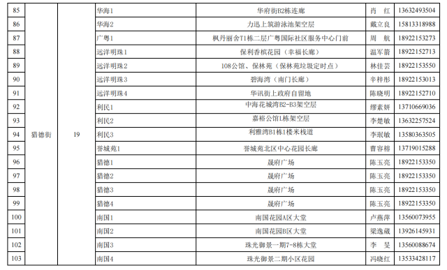
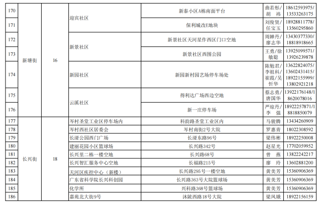
一、请车陂街、天河南街、林和街、兴华街、冼村街、猎德街、元岗街、黄村街、龙洞街、长兴街、凤凰街、前进街、新塘街13条街道辖内持“粤康码”绿码的居民,按照所在街道社区居委会工作人员的通知指引,分时段有序到达各临时核酸检测点进行免费核酸检测;请沙河街、五山街、员村街、石牌街、沙东街、棠下街、天园街、珠吉街8条街道辖内尚未完成核酸检测的居民,持“粤康码”绿码就近前往各临时核酸检测点进行免费核酸检测(具体地址详见附件)。
二、持“粤康码”黄码的居民,请按照《广州市天河区新型冠状病毒肺炎疫情防控指挥部关于进一步做好粤康码黄码人员核酸检测的通告(第2号)》要求,前往指定的社区卫生服务中心进行免费核酸检测。
三、检测时请携带身份证,主动出示“粤康码”,并全程佩戴口罩,与他人保持1米以上间隔,不交谈,不聚集。如在24小时内曾接种新冠疫苗的,须在接种24小时后再进行检测;如已成功预约接种新冠疫苗的,请尽快完成检测后再行接种。在疫情防控期间,请您时刻注意做好个人防控和健康监测,如有发热等不适症状,请主动到就近医疗机构发热门诊就诊。
四、群防群控、从我做起。请您积极响应市的号召,就近就便、尽己所能,积极参与抗疫志愿服务,听从所在社区统一指挥,在测温及维护秩序、防疫物资调运、核酸检测信息登记、后勤保障等方面提供力所能及的帮助和服务。让我们携起手来,更好支持配合本次疫情应对处置工作,为科学精准严谨细致打赢疫情防控阻击战贡献自己的力量。
广州市天河区新型冠状病毒肺炎
疫情防控指挥部(代章)
2021年6月4日
黄埔区新型冠状病毒肺炎疫情防控指挥部
关于开展全员核酸检测工作的通告
(第1号)
为保障人民群众健康安全,根据《广州市新型冠状病毒肺炎疫情防控指挥部关于新冠肺炎疫情分级分类防控工作的通告(第13号)》《广州市新型冠状病毒肺炎疫情防控指挥部关于进一步加强新冠肺炎疫情分级分类防控工作的通告(第16号)》,结合我区防控工作实际,我区决定在全区开展全员核酸检测工作,现就有关安排通告如下:
一、检测范围:辖内户籍人口、来穗人员。
二、时间安排:2021年6月4日开始。
三、检测地点:现已在全区各街镇和生物岛设置临时核酸检测点(检测点具体信息另行公布)。
四、注意事项:(一)请广大群众按照所在街镇社区居委(村委)工作人员的通知指引,分时段有序到达指定地点开展一次核酸检测,做到“应检尽检”,确保不漏一户、不落一人。(二)检测时请携带身份证,主动出示“穗康码”(若“穗康码”此前所填街道、社区与实际居住地不符的,请提前更正,由工作人员核验属本辖区居民后,开展核酸检测),并全程佩戴口罩,与他人保持1米以上间隔,不交谈,不聚集。(三)如在24小时内曾接种新冠疫苗的,须在接种24小时后再进行检测;如已成功预约接种新冠疫苗的,请尽快完成检测后再行接种。
疫情防控,人人有责!为了您和家人健康,请时刻保持个人防护意识,科学佩戴口罩、勤洗手、常通风,保持社交距离,配合做好健康监测。如有发热等不适症状,请主动到就近医疗机构发热门诊就诊。
本通告自发布之日起施行。
黄埔区新型冠状病毒肺炎疫情防控指挥部
2021年6月4日
黄埔区临时检测点一览:
海珠、越秀区开展第二轮全员核酸检测
广州市海珠区新型冠状病毒肺炎疫情防控指挥部
关于开展第二次全区全员核酸检测工作的通告
全区广大居民:
根据疫情防控工作有关要求,为坚决迅速阻断传播渠道,确保广大居民的健康安全,我区定于6月4日至6月6日,开展第二次全区全员核酸检测工作。
请广大居民(特别是6月3日零时后未做过核酸检测的)根据所在社区居委工作人员的通知指引,预约采样的时间,有序到指定的地点开展核酸检测。检测时请携带身份证,主动出示“穗康码”,听从现场工作人员指挥,全程佩戴口罩,与他人保持1米以上间隔,不交谈,不聚集。
当前疫情防控形势依然严峻复杂,容不得有丝毫松懈大意。请广大居民继续主动配合疫情防控工作,严格执行有关规定,全面加强个人防护,认真做好健康监测,保持健康生活方式,齐心协力打赢疫情防控歼灭战。
为及时准确记录核酸检测情况,请各位市民在前往检测点之前,先行打开微信或支付宝扫“广州市核酸检测注册码”(因系统设计升级,显示页面会为“平安白云”,请继续操作),完成实名注册;在到达检测点时,主动向工作人员出示注册二维码;在完成核酸采样后,扫“广州市核酸检测确认码”,再离开检测点耐心等候。
广州越秀:对全区常住人员开展第二轮全员核酸检测
关于落实广州市疫情分级分类防控有关通告精神
进一步加强我区疫情防控工作的通告
根据广州市新型冠状病毒肺炎疫情防控指挥部第13、15、16号通告精神,为进一步加强我区社会面精准防控工作,快速有效阻断疫情扩散,切实保障人民群众生命安全和身体健康,现将有关疫情防控工作通告如下:
一、我区定于6月4日至6日对全区常住人员开展第二轮全员核酸检测工作。请广大居民群众按照所在社区居委通知指引,分时段分楼栋有序到指定地点开展核酸检测。
核酸检测前一日如有接种新冠疫苗的(包括第一针、第二针),应暂缓检测。请注意全程佩戴口罩,与他人保持1米以上间隔,不交谈,不聚集,听从现场工作人员指引。
二、在六榕街、光塔街全域范围内:严格按照广州市新型冠状病毒肺炎疫情防控指挥部第13号通告有关措施执行。
三、在流花街、人民街、矿泉街、北京街全域范围内:所有餐饮服务单位暂停堂食服务,可提供到店自取、网络或电话等外卖订餐服务,禁止一切聚集性用餐活动(含自办宴席);各类密闭公共娱乐场所(如电影院、剧院、歌舞娱乐场所、上网服务场所、麻将馆、棋牌室等)、公共文化场所(图书馆、博物馆、文化馆、美术馆等)的室内场馆、旅游景区的室内游乐项目、学生儿童托管机构等一律停业;其余经营性商业场所(含专业市场、商场等)按最大接待能力的50%实行限流。
四、除上述6个街道的其他区域:所有经营性商业场所(含专业市场、餐饮场所、娱乐场所等)按最大接待能力的75%实行限流。
五、本区辖内所有经营性商业场所要严格落实疫情防控措施要求,认真做好人员健康管理,实行预约、错峰、测温、限流、测温、扫码等措施。
六、全区市民群众要自觉遵守国家和省、市、区出台的疫情防控各项规定,科学做好自我防护,减少人员集聚,戴口罩、勤洗手、测体温、保持社交距离,并积极配合党委政府开展疫情防控工作。
以上措施,将依据疫情风险评估结果动态调整。封闭管理及封控管理期间,全区各级单位要做好物资保障、健康服务、人文关怀等工作,充分发挥“社区三人小组”工作机制作用,确保社会平稳有序。
(编辑:梁宇芳)












