
7月,A股宽幅震荡,三大指数均收跌,沪指累计下跌5.40%;深证成指跌4.54%;创业板指跌幅相对较小,跌1.06%。
8月行情即将开启,有哪些重磅事件将影响市场?各大券商有哪些观点?

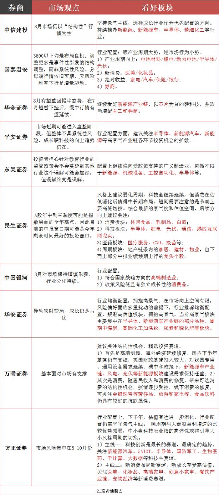
展望后市,券商普遍表示,由于估值分化达到历史高位,市场的波动可能会加剧,8月市场可能进入调整阶段,仍以“结构性”行情为主。但当前经济状态仍然在平稳运行中,对后市不必过度担忧。
但方正证券认为,下半年经济存在快速下行的可能,市场风险较大时期集中在8-10月份,风险在于全球流动性预期发化以及经济超预期下行,市场风格偏向中小成长风格。
板块方面,券商看好“硬科技”成长股,还有新能源、券商、军工等板块获多数券商青睐。

据21投资通(微信号ID:touzit21)不完全统计,截至8月1日,已有15家券商公布了8月金股,共有123只“金股”获得推荐。
“券商龙头”东方财富(300059.SZ)、用友网络(600588.SH)、长城汽车(601633.SH)3只“金股”均获4家券商推荐,包括国泰君安、中银证券、中信建投等。
其中东方财富此前在7月便获得多家券商推荐;长城汽车7月大涨近40%,收盘价创历史新高,报60.71元,新能源汽车概念持续成为高景气主线。
此外,金博股份(688598.SH)、旗滨集团(601636.SH)、桐昆股份(601233.SH)、药明康德(603259.SH)、中芯国际(688981.SH)这5股均获3家券商推荐。

从行业看,8月被推荐个股大多属于电子、化工、电气设备、机械设备、计算机、有色金属行业,均有超10家公司被推荐,其中电子和化工行业被推荐公司数高达21和20家。

附上8月金股>>>

(声明:文章内容仅供参考,不构成投资建议。投资者据此操作,风险自担。)
(作者:研究员毕永豪,实习生蔡玉婷 编辑:丁青云)