21世纪资管研究院研究员 李览青 实习生王德萌 随着上市公司半年报出炉,多家房企召开中期业绩发布会,明确表示要降杠杆。中梁控股澄清了商票兑付或将逾期的传言,集中压降商票规模,绿城中国则表示,争取提前完成2023年三道红线转绿目标。
已出现信用风险的房企方面,泛海控股北京民生金融中心等不动产被查封,恒大商票逾期又牵连一家上市公司永高股份,华夏幸福多只债券继续停牌仍在展期中。此外,中国华融或迎来中信集团等“白衣骑士”,使得国际评级公司对华融金租的评级结果也发生变化,但惠誉和穆迪的观点仍有出入,惠誉认为影响取决于新股东的实力,结果尚待观察,而穆迪则认为中国华融去年巨亏上千亿可能导致政府支持下降。
行业方面,地方政府债继续压降,财政部云南监管局开展地方性债务专项调研,加大存量资金盘活力度,减少非预算支出占款。省联社改革方案也正在推行中,关键在于理顺省联社和辖内行、社之间的关系,完成农信系统风险化解。


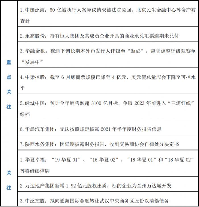
8月25日,中国泛海控股集团有限公司发布关于执行事项的进展公告,公司收到北京市第二中级人民法院执行裁定书((2021)京02执异363号),公司及实控人卢志强被北京市第二中级人民法院列为被执行人,立案时间为2021年7月1日,执行标的4,998,840,825.34元。公司请求北京市第二中级人民法院将上述案件移送至北京市高级人民法院管辖,经法院审理,驳回公司的异议请求。同时,债权人已通过法院查封公司名下位于北京市东城区建国门内大街28号的民生金融中心相关不动产。鉴于本次事项正在进行过程中,目前无法估计其对公司的最终影响。公司正与债权人沟通该债务的化解方案。
8月25日,永高股份公告称,近期,因恒大集团及其成员企业资金周转困难,出现商业承兑汇票逾期未兑付情况。截止公告日,公司已与恒大集团及其成员企业就应收票据中1.67亿元达成购买资产解决方案,公司和恒大集团及其成员企业仍有应收账款余额4.78亿元,其中应收商业承兑汇票金额4.51亿元,已经逾期未兑付承兑汇票金额1.95亿元。
8月25日,穆迪将华融金融租赁股份有限公司的本外币长期/短期发行人评级下调至“Baa3/P-3”,仍置于下调观察名单。此外,穆迪下调了华融金租主要海外平台--华融租赁管理香港有限公司的有支持高级无抵押中期票据计划和有支持短期高级无抵押债务评级。就在8月24日,惠誉将华融金租“BBB-”长期发行人违约评级的评级观察状态由“负面观察”调整为“发展中”,并将华融租赁香港、其10亿美元中期票据计划,以及该计划下发行的无抵押票据“BBB-”评级观察状态调整为“发展中”。
解读:
两家国际评级机构对华融金租的评级结果与此前对中国华融的评级结果相一致。在今天采取的评级行动之前,穆迪在8月23日下调中国华融的长期发行人评级至Baa2,同时决定将相关评级继续列入下调观察名单。穆迪表示,虽然其对中国政府向华融金租提供极高水平支持的评估仍处于观察中,但该机构预计,必要时的政府支持将会通过其母公司中国华融间接提供给华融金租。鉴于因2020年出现巨亏,中国华融的资本和盈利能力恶化,穆迪认为现阶段政府通过母公司向华融金租提供支持更具不确定性,其判断政府支持中国华融的可能性下降。而惠誉方面则认为,其将华融金租IDR列入评级观察状态“发展中”反映了该公司在中国华融内部的未来角色存在不确定性。惠誉认为,华融金租后续评级结果取决于:中国华融向华融金租提供支持的能力和倾向、新引入核心股东的信用实力等两个方面。
8月25日,据媒体报道,针对三道红线要将商票纳入监管的问题,中梁控股执行董事、首席财务官及副总裁游思嘉在线上记者会上表示,公司的商票规模在业内来讲应该算是很少的,去年底公司的商票规模在6亿元左右,到今年6月底其商票规模已经下降到4亿元左右。游思嘉澄清今年5月商票或将逾期的说法为误传,强调商票金额非常少,都是按时支付的。他提到,目前中梁控股的融资渠道主要是三个,一是国内的开发贷,二是国内的非银贷款,三是美元负债,而境内的债券市场的渠道是很少的,只有很少的ABS在发行。他提到,头部房企最近出现的流动性问题也影响了美元高息债市场对于B评级公司的价格,在这种情况下,短期内公司预期境外发债市场应该不会太快重新开放发债的窗口。针对下半年到期的美元债,中梁控股会安排通过自身的现金流来还款,下半年还款后境外美元债的总量应该会下降到可控水平。
据媒体报道,8月25日,绿城中国控股有限公司举行中期业绩会。会上,绿城中国执行董事李骏预计,公司全年销售额将会以较大幅度超过年初制定的3100亿元销售目标。据了解,2021年上半年绿城中国累计实现合同销售额1717亿元,截至7月底为1945亿元。会上,绿城中国执行董事兼执行总裁耿忠强针对净负债率达75%的情况回应称,公司上半年取得了不少优质地块,继而也带动净资产负债率提升,但是依然在三道红线监管的百分之百的标准值之内。另外公司一年内到期的绝对额以及一年内到期的债务金额占总的有息负债比重有所下降,体现了债务结构进一步优化。由于三道红线的监管,该公司有一笔10亿元的永续债没有计入净资产范围之内,所以三道红线的口径下净资产负债率是76%,剔除预收帐款之后的资产负债率是72.6%,较去年年底也有一个小幅度提升,总的来说三个指标还是比较可控的。监管层要求2023年进入绿档,公司争取提前进入。
8月25日,华晨汽车集团控股有限公司公告,公司应于2021年8月31日前披露2021年半年度财务报告,因公司已于2020年11月20日被沈阳市中级人民法院依法裁定进入重整程序,相关重整审计工作正在进行,无法按照规定披露2021年半年度财务报告信息。
8月25日,陕西省水务集团有限公司公告,2021年8月23日,本公司收到中国银行间市场交易商协会《银行间债券市场自律处分决定书》。延期披露2020年年度报告和2021年一季度财务报表,相关行为违反了相关规定。鉴于你公司在短时间内予以纠正,自律处分会议审议决定对你公司从轻处理。
8月25日,华夏幸福公告称,“16华夏02”、“18华夏01”和“18华夏02”正在推进展期工作安排,公司将在与受托管理人、债委会等相关各方共同沟通协调下,尽快推动制定具体偿付方案后予以安排。由于具体偿付方案尚未制定完成,“19华夏01”“16华夏02”、“18华夏01”和“18华夏02”将继续停牌,具体复牌时间以公司公告为准。
8月25日,启信宝数据显示,万达地产集团有限公司新增股权出质,出质人为万达地产集团有限公司,质权人为光大兴陇信托有限责任公司,出质股权标的企业为兰州万达城开发有限公司,出质股权数额为19230.77万元,占所持股份比例为100%,登记日期为2021-08-19。
8月24日,中泛控股有限公司公告披露,关于框架服务协议贷款的债务清偿协议。于2021年8月24日(交易时段后),中泛控股与泛海控股及中国通海国际金融订立债务清偿协议。据此,泛海控股有条件同意(其中包括)向中国通海国际金融转让武汉中央商务区股份有限公司股份,以清偿框架服务协议贷款港币4.8亿元以及以现金清偿框架服务协议贷款截至完成日期应计的任何未偿利息。框架服务协议贷款为无抵押、按年利率12.0%计息以及到期日介乎2021年12月31日至2022年3月31日。完成后,框架服务协议贷款将获悉数清偿。因此,将产生股东贷款。董事会认为,股东贷款的条款(包括利率)乃经中泛控股与泛海控股公平磋商后达成一致,并按正常或更佳商业条款订立。

8月25日,据财政局官网,财政部云南监管局“四举措”抓实地方财政运行监控。云南监管局牢固树立政治机关意识,围绕中心、服务大局,把握财政监管职能定位,通过加强分析评估、调查研究等手段,抓实地方财政运行监控,助力地方财政稳健运行、更可持续,取得较好成效。严守底线,推动债务监管向纵深发展。始终坚持底线思维,切实抓好地方政府性债务风险防范。一是坚持高位推动,督促地方扛起风险防范主体责任。与省财政厅联合开展联席会议,就地方政府风险防范和化解工作督促地方主要领导重视并切实加强地方政府性债务管理工作。二是强化问题导向,开展地方政府性债务专项调研。全面分析地方政府性债务现状,预判风险,及时报地方告,发挥好预警作用。三是压实地方整改责任。督促地方政府落实问题后续整改要求,达到整改一个、规范一片的效果。突出重点,督促地方兜住“三保”底线。督促提高财政资金使用效率。持续推动各级财政部门盘活存量资金,督促各级财政部门清理国库暂付款,加大存量资金盘活力度,减少非预算支出占款,优先保障“三保”支出。
8月25日,据证券时报,今年来,省联社之间的省际交流明显增多。例如,7月26日至30日,山西省联社理事长王亚考察了全国首家由省联社整体改制而成的省级农商行——宁夏黄河农商行,并赞赏该行采取的“银行持股公司模式”。7月29日,海南省联社等单位组织前往深圳农商行考察交流,海南省联社理事长王年生还邀请深圳农商行参与海南农信社改革。统计发现,今年以来,至少已有辽宁、河北、河南、广东、贵州、海南等六地省联社换帅,多省改革方案也已上报监管部门,新一轮改革箭在弦上。“这次的农信社改革没有标准答案。”一位地方监管人士称,新一轮改革的关键在于理顺省联社和辖内行、社之间的关系,完成农信系统的风险防范化解。


顺应广大债券圈内朋友的需求,我们创建了债券圈交流群,欢迎邀请圈内朋友入群,作为群福利,我们会优先分享21的债市特供内容和独家、深度内容给大家。干货满满,快来扫码吧!

数据来源:21世纪经济报道、观点地产网、评级公司公告、上市公司公告、银保监会、证监会、证券时报、Wind、DM等。
栏目统筹:21高级研究员卢先兵
(作者:李览青,实习生王德萌 编辑:马春园)