注意!从这些地方来粤要集中隔离14天
南方+
2021-11-02 22:44
近期,我国多地发现新冠肺炎确诊病例。国务院联防联控机制10月30日召开新闻发布会称,当前疫情仍呈快速发展态势,防控形势严峻复杂。
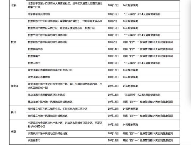
11月2日,广东省疾病预防控制中心官网发布对重点地区来(返)粤人员健康管理措施。截至当天,广东对来自内蒙古、北京、甘肃、黑龙江、贵州、宁夏、江西、山东、河北、陕西、云南、湖南、青海等13个省市重点地区来(返)粤人员执行相应健康管理措施。
其中,对10月2日起从内蒙古阿拉善盟额济纳旗达来呼布镇、10月16日起从北京昌平区北七家镇宏福苑社区、10月13日起从黑龙江黑河市爱辉区鹿源春社区宏志小区的来(返)粤人员实行14天集中隔离。
具体措施情况如下:
【记者】余嘉敏 实习生蒋瑞璇
【通讯员】粤疾控
(来源:南方+)
(编辑:毕永豪)
评论


