本月公寓品牌展开年底冲刺,开业潮依旧火热。开业门店主要分布在华北、华南和华东地区。
政策方面,地方政府积极实施保障性租赁住房政策。包括广东、海南、深圳、宁波等省市发布保障性租赁住房相关实施意见和管理办法。另外,浙江、山东、杭州、西安、无锡、上海和济南等省市陆续发布十四五期间的保障性租赁住房发展规划,从规划的层面大力发展保障性租赁住房的建设。
土地市场方面,深圳、苏州、南京完成二批次集中土地供应,未来将供应租赁用地建筑面积53.59万㎡。
住宅租赁市场方面,市场小幅回暖,主要监测城市平均租金51.82元/月/㎡。其中租金TOP10城市平均租金69.12元/月/㎡,环比上升0.05%。
企业动态方面,第四季度即将结束,企业开业潮依旧火热,主要集中在白领公寓和人才公寓。
一、政策环境
1、中央政策

本月,住建部提出对保障性租赁住房发展情况实施监测评价;另外,财政部提前下达2022年部分中央财政城镇保障性安居工程补助资金预算,专项用于城市棚户区改造、向符合条件的在市场租赁住房的保障家庭发放租赁补贴、城镇老旧小区改造以及第二批中央财政支持住房租赁市场发展试点。
2、地方政策

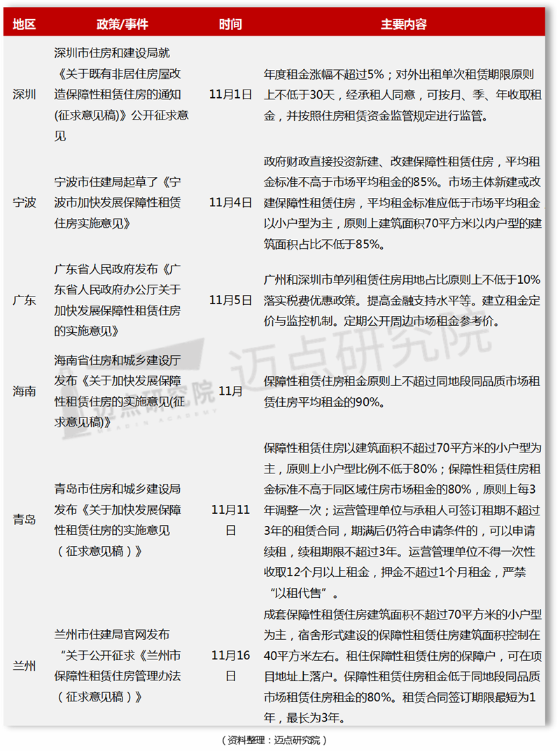
为了响应2021年7月2日国务院发布的《关于加快发展保障性租赁住房的意见》,各地纷纷加快发展保障性租赁住房。本月,广东、海南、深圳、宁波、青岛和兰州发布保障性租赁住房相关实施意见和管理办法,推动保障性租赁住房进入加速发展阶段。政策主要从户型面积、租金涨幅、租金标准、合同期限等方面规定了保障性租赁住房的实施细则,有利于加快构建以公租房、保障性租赁住房和共有产权住房为主体的住房保障体系。
3、地方供应

本月,浙江、山东、杭州、西安、无锡、上海和济南等省市陆续发布十四五期间的保障性租赁住房发展规划,大力发展保障性租赁住房的建设。
4、地方培育

本月,青岛、广州实施了住房租赁市场的奖补政策。佛山和甘肃通过非改租的方式扩大保障性租赁住房市场。
二、土地市场
1、租赁相关用地成交

11月,主要监测城市中,深圳、苏州、南京完成三批次集中土地供应。根据成交结果,未来将供应租赁用地建筑面积53.59万㎡。其中南京以成交30.09万㎡的租赁用地建筑面积位居第一。
三、住宅租赁市场
1、租金走势


11月,长租公寓(普通公寓)主要监测城市平均租金51.82元/月/㎡。其中租金TOP10城市平均租金69.12元/月/㎡,环比上升0.05%。环比来看,苏州涨幅最大,环比上涨21.55%;厦门跌幅较大,环比下跌5.71%。
四、企业动态
1、企业动态

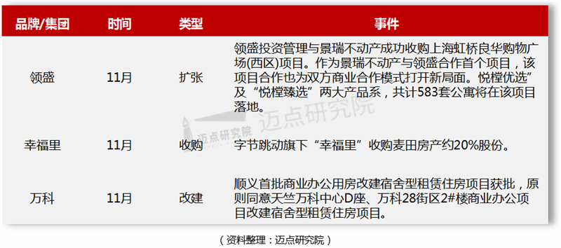
本月,领盛与景瑞不动产展开合作,开展新的商业合作模式,未来将在上海虹桥落地583套公寓项目。另外,字节跳动入局地产,旗下“幸福里”收购麦田房产20%的股份。
2、开业动态

本月,公寓品牌展开年底冲刺,开业潮依旧火热。其中,白领公寓和人才公寓开业数量最多,公寓品牌包括乐乎公寓、云涛公寓、建方长租、承寓、励业公寓、尔家雅寓、菀寓和服务式公寓品牌盛捷服务公寓等;本次开业门店主要分布在华东、华南和华北地区,创业系和国企系品牌表现最佳。
3、资本动态

本月,华发股份、北京市保障房中心、昆明土地开发中心和贝壳等分布更新了融资动态和发布了第三季度业绩,引起广泛关注。
五、总结
政策动态方面,在中央政策的引导下,各地纷纷加快发展保障性租赁住房,推动保障性租赁住房进入加速发展阶段。从未来趋势来看,预计未来保障性租赁住房仍然是地方政策管理与实施的热点,相对应的管理办法也会越来越完善细化。
市场表现方面,主要监测城市平均租金继续小幅回暖,预计年底前租金仍然较为稳定。
企业动态方面,临近年末,公寓品牌开业潮持续。主要面向中高端公寓市场,其中华东和华南地区市场热度最高。另外,新的商业合作模式开始涌现,长租公寓运营商的发展模式仍然有待探索。
(作者:迈点 )
声明:本文由21财经客户端“南财号”平台入驻机构(自媒体)发布,不代表21财经客户端的观点和立场。