《自由贸易试验区外商投资准入特别管理措施(负面清单)(2021年版)》发布
国家发改委
2021-12-27 15:30
《外商投资准入特别管理措施(负面清单)(2021年版)》发布
2021年版外资准入负面清单明年起施行 取消乘用车制造外资股比限制
12月27日发改委消息,《自由贸易试验区外商投资准入特别管理措施(负面清单)(2021年版)》已经2021年9月18日国家发展和改革委员会第18次委务会议审议通过和商务部审签,并经党中央、国务院同意,现予以发布,自2022年1月1日起施行。
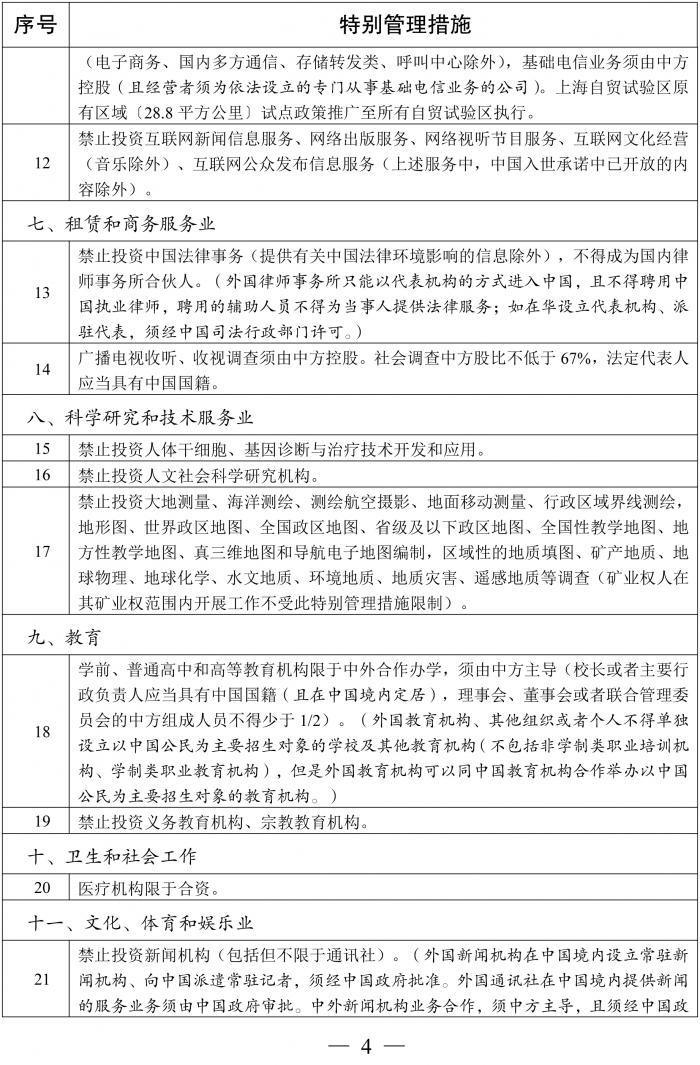
从事《自贸试验区负面清单》禁止投资领域业务的境内企业到境外发行股份并上市交易的,应当经国家有关主管部门审核同意,境外投资者不得参与企业经营管理,其持股比例参照境外投资者境内证券投资管理有关规定执行。禁止投资稀土、放射性矿产、钨勘查、开采及选矿。禁止投资烟叶、卷烟、复烤烟叶及其他烟草制品的批发、零售。增值电信业务的外资股比不超过50%。核电站的建设、经营须由中方控股。
(来源:国家发改委官网)
(编辑:毕凤至)
评论




