第一章 行业概况
合同能源管理机制(Energy Performance Contracting, EPC,或 Energy Management Contracting, EMC)是一种以节省的能源费用来支付节能项目全部成本的节能投资方式;这种节能投资方式允许用户使用未来的节能收益为工厂和设备升级,降低目前的运行成本,提高能源的利用效率。
合同能源管理是上世纪70年代中期以来,在市场经济国家中逐步发展起来的一种基于市场的、全新的节能新机制。至本世纪,发达国家的节能服务公司(ESCO)已形成产业。ESCO采用合同能源管理经营业务的典型方式是:通过能源服务合同为客户提供能源诊断、方案设计、技术选择、项目融资、设备采购、安装调试、运行维护、人员培训、节能量监测、节能量跟踪等一整套的系统化服务;在合同期节能服务公司(Energy Management Company, EMC)与企业分享节能效益,EMC 由此得到应回收的投资和合理的利润;合同结束后,高效的设备和节能效益全部归客户所有。
图1 合同能源管理图解
资料来源:资产信息网 千际投行 前瞻产业研究院
合同能源管理主要分为两种基本的模式——供能合同管理和节能合同管理,这两种模式原则上追求同样的目标,都是为了减少能源消耗及能源成本,但它们各自采用了不同的方法:供能合同管理主要从能源生产角度减少能耗及成本;而节能合同管理则侧重于高效的能源分配和使用。
(1)节能合同管理
是指通过优化能源分配系统及用户用能的方式来降低能耗,用能单位与节能服务公司双方分享节能效益。这种模式经常要考虑到用户用能行为的重要性,因为这其中有相当大的能效提升的空间。通过节能合同管理实现的节能效果根据系统大小的不同可以达到节省20%-60%能源。
节能合同管理的流程分为设计、融资、施工、维护这四个步骤,在维护过程中节能服务公司要对系统进行监管、运行和优化。常见的节能合同管理措施包括更换效率低的水泵和风机、安装节能灯、优化建筑管理系统以及供热设备的液压平衡等等。
在节能合同管理中,乙方(节能服务公司)将保证甲方(用能单位)在整个合同实施期间确实享受到节能效益,即甲方通过节能合同管理实现能源费用的降低。而甲方则以减少的能源费用中的一部分来支付乙方在改造工程中的投入及其服务费。这种合同能源管理模式的合同及服务设计的灵活性较高,可以适应不同客户进行个性化设计。
(2)供能合同管理
是指通过建筑物能源生产系统的安装和改造以及供能系统来实现节能效果。根据所需的服务范围,节能服务公司需要完成设计、融资、建造(项目执行)、运行和维护几个步骤,节能服务公司出资进行能源系统的节能改造和运行管理,然后通过将产生的终端能量(如冷、热、电等)销售给建筑物业主来得到报酬。因此系统运营越高效,节能服务公司的获益也就越多。
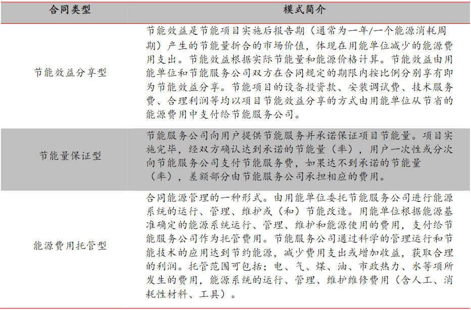
合同能源管理项目根据投入与受益的商业模式不同,可分为三类;节能效益分享型、节能量保证型、能源费用托管型,具体内容见下表。
表1 合同能源管理合同类型模式简介
资料来源:资产信息网 千际投行 首创证券
在过去十几年间,全国运用合同能源管理机制实施节能项目的节能服务公司从最初的3家(北京EMCO、辽宁EMCO和山东EMCO),发展到2005年的76家,2010年进一步发展到782家。截止到2011年底,全国从事节能服务业务的公司数量将近3900家,其中备案节能服务企业1719家,实施过合同能源管理项目的节能服务公司1472家,比2010年的782家增加了88.23%。2012年,全国从事节能服务业务的企业进一步增长至4175家。
2005-2012年间,节能服务行业从业人员从16000人递增到435000人,增长了近27倍。2012年,我国节能服务产业从业人员突破40万人,达到43.5万人。
2016-2020年间,节能服务产业总产值从3587亿元递增到5916亿元,每年增速均保持较高水平,显示我国节能服务行业正处于高速发展期,发展势头迅猛。预计到2025年节能服务产业产值将继续大幅增长,并将突破10000亿元。
图2 节能服务行业产值规模变化情况
资料来源:资产信息网 千际投行 中国节能协会
根据数据显示,2020年,中国能源消费总量为49.8亿吨标准煤,同比增长2.2%,总量规模十分浩大。假若2050年时中国的人口维持在15亿左右,中国的社会、经济发展结构以及人们的生活方式等同于现在61687美元的国家状况,届时中国的能源消费量将达到60亿吨标准油,这一能源需求量约为目前中国能源消费量的1.2倍,它展示了未来中国经济的发展必将面临的需求增长压力。
图3 2010-2019年中国能源消费量
资料来源:资产信息网 千际投行 浙商证券
第二章 商业模式和技术发展
2.1 合同能源管理行业产业链
EMC合同能源管理行业发展的同时也将带动节能技术研发创新、节能产品制造、节能工程设计、节能咨询评估等相关行业和机构的大力发展,形成以节能服务为核心的配套产业链,成为节能环保产业中的朝阳行业。
图4 合同能源管理产业链
资料来源:资产信息网 千际投行 前瞻产业研究院
以余热发电工程为例:
余热发电工程合同能源管理业务的上游主要为工程服务提供商、主机设备提供商。工程服务提供商为合同能源管理模式提供工程设计建设服务;主机设备提供商进行余热锅炉、汽轮机、发电机等三大主机设备制造。下游行业为水泥、玻璃、钢铁、冶金、化工等用能行业。目前水泥行业余热发电市场开发的最为充分,玻璃行业其次,钢铁、冶金、化工等行业市场潜力巨大。
上游行业发展概况
(1)余热发电工程服务业简况
余热发电工程服务业是专业建设余热电站的一种特殊工程行业,进入该行业需要获得相关资质许可,虽然该行业竞争已相对较为激烈,但仍具有一定进入壁垒,从事余热发电工程服务的企业数量还不多。鉴于国家严峻的节能减排形势和对余热发电行业的大力政策支持,余热发电工程服务业规模将不断扩大,市场参与主体将不断增加,行业将进一步发展。
(2)主机设备制造业简况
上游主要为余热锅炉、汽轮机、发电机三大主机设备制造行业。总体而言,国内上述三大主机装备制造业发展较为成熟,行业内生产企业较多,技术水平和产品质量能满足合同能源管理业务行业需求。
下游行业发展概况
合同能源管理业务的下游行业为水泥、玻璃和钢铁等耗能较大的行业。近年来,为了调整产业结构、促进节能减排,国务院及相关部门陆续采取多项措施,要求淘汰落后产能,防止重复建设,对水泥、玻璃和钢铁等高耗能企业的调控政策不断趋严,但调控主要限于落后和低水平重复建设的项目,国家对于工艺设备先进、产能大的优势大集团持支持态度。
国家对上述行业的调控政策对余热发电合同能源管理的不利影响很小,反而一定程度有利于余热发电合同能源管理业务的发展,主要原因为:
(1)国家调控要求淘汰的都是水泥、玻璃等耗能行业的落后产能或者小型产能,同时支持工艺设备先进、产能规模大的项目;余热发电行业属于新兴行业,众多不属于国家调控范围的耗能行业生产线尚未配建余热电站,市场空间广阔,国家对耗能行业的调控对余热发电行业的影响较小。
(2)国家淘汰落后产能目的是防止重复建设、发展循环经济、引导市场有序竞争和行业健康发展,结果是“扶优扶强”、市场集中度不断提高、行业发展更加规范、健康、有序,市场供求趋向平衡。随着落后水泥生产能力的逐步退出,市场留下来的企业都是规模较大的企业,在区域市场中价格话语权较高,经济效益得到提升。出于投资经济性等原因考虑,余热发电合同能源管理服务的合作企业一般都是区域或行业龙头企业,合作企业经济效益提升更有利于余热发电项目的安全、稳定。
(3)国家调控耗能行业,淘汰落后产能,基本实行“等量淘汰”方式,即淘汰的落后产能基本要新建工艺先进、能效比高的产能进行替代,而新建的替代产能都是适合装配余热电站的,有利于余热发电行业的发展。
2.2 商业模式
《合同能源管理技术通则》中,提及的合同类型包括节能效益分享型、节能量保证型、能源费用托管型、融资租赁型及混合型等。根据EMCA统计,2019年节能效益分享型模式占比最高,为25%;工程总承包及节能量保证型位列二、三名,占比分别为23%/20%。
图5 2019年节能服务公司商业模式占比
来源:资产信息网 千际投行 首创证券
节能效益分享型
来源:资产信息网 千际投行 百度百科
在项目期内用户和节能服务公司双方分享节能效益的合同类型。节能改造工程的投入按照节能服务公司与用户的约定共同承担或由节能服务公司单独承担。项目建设施工完成后,经双方共同确认节能量后,双方按合同约定比例分享节能效益。项目合同结束后,节能设备所有权无偿移交给用户,以后所产生的节能收益全归用户。节能效益分享型是我国政府大力支持的模式类型。
注:为降低支付风险,用户可向节能服务公司提供多方面的节能效益支付保证。
能源费用托管型
用户委托节能服务公司出资进行能源系统的节能改造和运行管理,并按照双方约定将该能源系统的能源费用交节能服务公司管理,系统节约的能源费用归节能服务公司的合同类型。项目合同结束后,节能公司改造的节能设备无偿移交给用户使用,以后所产生的节能收益全归用户。
节能量保证型
用户投资,节能服务公司向用户提供节能服务并承诺保证项目节能效益的合同类型。项目实施完毕,经双方确认达到承诺的节能效益,用户一次性或分次向节能服务公司支付服务费,如达不到承诺的节能效益,差额部分由节能服务公司承担。
注:节能量保证型合同适用于实施周期短,能够快速支付节能效益的节能项目,合同中一般会约定固定的节能量价格。
融资租赁型
融资公司投资购买节能服务公司的节能设备和服务,并租赁给用户使用,根据协议定期向用户收取租赁费用。节能服务公司负责对用户的能源系统进行改造,并在合同期内对节能量进行测量验证,担保节能效果。项目合同结束后,节能设备由融资公司无偿移交给用户使用,以后所产生的节能收益全归用户。
混合型
由以上4种基本类型的任意组合形成的合同类型。
2.3 技术发展
企业开展合同能源管理业务,需要具备国家节能服务公司备案资质,通过国家发改委和财政部相关部门的严格审核,方能开展合同能源管理的业务。
以电力设计企业为例,电力设计企业属于技术密集型企业,员工基本均拥有大学本科以上学历,其中部分员工更是拥有国家注册工程师的证书。不论是从人员素质、年龄分布还是职称水平,均处于行业内的领先水平。新工艺、新设备或技术创新想在电力行业普及,需要经过设计企业的大力推广。电力设计企业注重科技创新及研发,拥有诸多专利技术,并可将其转化为经济效益。可以说,电力设计企业是行业技术发展的领跑者。
在长期的工程实践中,电力设计企业积累了工程经验,同时制定了完善的工程项目管理体系。完善的管理体系是保证工程项目质量和工期的基础。正是由于拥有强有力的技术支撑以及丰富的项目管理经验,电力设计企业才能适应能源行业不断变化的市场环境,完全有能力开展合同能源管理业务,并推动合同能源管理产业健康稳定地发展。
电力设计企业拥有专业技术人员和相应资质,且可以将节能技术应用于常规项目中,有一定的能源管理技术水平和业务量。通过企业技术优势,积极进行节能服务资质的备案,具备提供节能服务的资格,不存在资质和技术障碍。
2.4 政策监管
合同能源管理在上世纪末进入中国,随之兴起了一大批节能服务公司。但由于当时国家政策不明确,企业积极性低、资金实力不足等原因,导致这一节能模式未得到大面积推行。
后来随着节能意识与市场需求的改变,企业节能服务需求快速释放,合同能源交易额呈爆发式增长。2000年6月,国家经贸委发布《关于进一步推广“合同能源管理”机制的通告》,开始推动国内节能服务公司示范; 2010年4月,国务院印发了《关于加快推行合同能源管理促进节能服务产业发展的意见》,要求对开展合同能源管理的项目考虑实施财政补贴、税收优惠和政策支持等。同年5月,国家标准化管理委员会发布《合同能源管理技术通则》,有力促进了合同能源管理机制的发展。
在“十二五”规划期间,我国更是将合同能源管理列入十大节能减排重点工程,其市场规模突破6000亿元。相比“十一五”期间的形成年节约标准煤能力,增长了近6倍,从1064.85吨提高到6000万吨。
2020年10月,国家标准《合同能源管理技术通则》(GB/T 24915-2020)开始实施,全面替代旧标准。这一标准的发布也意味着国家将继续支持和帮助节能服务公司在政策指引下更有方向性的探索合同能源管理的创新商业模式,并在新形势下更好的开展合同能源管理项目。
根据《合同能源管理技术通则》的解释,合同能源管理是指节能服务公司与用能单位以契约形式约定节能项目的节能目标,节能服务公司为实现节能目标向用能单位提供必要的服务,用能单位以节能效益、节能服务费或能源托管费支付节能服务公司的投入及其合理利润的节能服务机制。
表2 合同能源管理相关政策
来源:资产信息网 千际投行 首创证券
表3 有关合同能源管理的规范性文件
来源:资产信息网 千际投行 iFinD
第三章 行业估值、定价机制和全球龙头企业
3.1 行业综合财务分析
根据综合财务指标来看,合同能源管理行业的营业收入与利润呈现先稳步上升后大幅下降,近几年又逐渐恢复的趋势。具体来说,从2011到2017年合同能源管理的营业收入和净利润呈现逐年稳步递增,但2017-2019年间大幅下降,并在2019年达到最低点,2019年以后开始逐步上升并恢复到先前水平。
行业ROE与ROA也呈现先大幅下降后逐步恢复的趋势,并在2017-2020年跌至负值,从2012年的5%下降到最低点2019年的-50%左右,近两年有所回升,2020年接近0点。
从行业估值来看,在2017年之前节能服务的估值普遍比A股高,2017年之后呈现下降趋势,并远低于A股估值。从行业历史比较来看,市盈率在2015年和2018年中旬出现两次高值,2021年出现显著低值,其余时点均与全部A股趋势类似。
单季度营收同比和单季度净利、净利率同比与全部A股趋势较为一致,但在2021年出现了显著高值。市销率与A股相比普遍偏高。
图6 综合财务分析
资料来源:资产信息网 千际投行 Wind
图7 行业估值和历史比较
资料来源:资产信息网 千际投行 Wind
图8 单季度营收同比行业历史比较
资料来源:资产信息网 千际投行 Wind
图9 单季度净利同比行业历史比较
资料来源:资产信息网 千际投行 Wind
图10 单季度净利率行业历史比较
资料来源:资产信息网 千际投行 Wind
图11 PE行业历史比较
资料来源:资产信息网 千际投行 Wind
图12 PB行业历史比较
资料来源:资产信息网 千际投行 Wind
图13 PS行业历史比较
资料来源:资产信息网 千际投行 Wind
合同能源管理行业的估值方法可以选择市盈率估值法、PEG估值法、市净率估值法、市现率、P/S市销率估值法、EV/Sales市售率估值法、RNAV重估净资产估值法、EV/EBITDA估值法、DDM估值法、DCF现金流折现估值法、NAV净资产价值估值法等。
3.2 行业发展
合同能源管理是70年代在西方发达国家开始发展起来一种基于市场运作的全新的节能新机制。合同能源管理不是推销产品或技术,而是推销一种减少能源成本的财务管理方法。
1997年,合同能源管理模式登陆中国。相关部门同世界银行、全球环境基金共同开发和实施了“世行/全球环境基金中国节能促进项目”,在北京、辽宁、山东耀通节能成为了示范性能源管理公司。运行几年来,3个示范合同能源管理公司项目的内部收益率都在30%以上。
项目一期示范的节能新机制获得很好的效果,即以盈利为目的的3家示范EMCO运用合同能源管理模式运作节能技改项目很受用能企业的欢迎;所实施的节能技改项目99%以上成功,获得了较大的节能效果、温室气体CO2减排效果和其它环境效益。鉴于此,国家发改委与世界银行共同决定启动项目二期。
2003年11月13日,项目二期正式启动。在中国投资担保有限公司设立世行项目部为中小企业解决贷款担保的难题,并专门成立了一个推动节能服务产业发展,促进节能服务公司成长的行业协会——中国节能协会节能服务产业委员会(EMCA)。
合同能源管理机制被引进国内以后大大促进了国内节能企业的发展,很多节能企业由单纯的制造节能设备,转变为节能投资,这在促进节能减排发展的同时也加快了节能企业本身的快速成长,更有很多企业将企业的重点发展放在了合同能源管理上,使得合同能源管理在引入中国后逐渐的适应了中国的能源环境,在运营上一步步的走向完善和合理。如国家主导下的中节能,市场模式下发展起来的一批专业的节能服务公司在运用合同能源管理上都已趋于成熟。
3.3 行业发展驱动因子
EMC在中国的运营实践表明,基于市场的合同能源管理机制适合中国国情,不仅颇受广大耗能企业的欢迎,其他如节能服务机构、能源企业、节能设备生产与销售企业、节能技术研发机构也非常欢迎,同时也引起不少节能投资机构的兴趣。从他们的运营实践分析,成功的原因除了中国存在着巨大的节能潜力和广阔的节能市场之外,还有合同能源管理机制的因素,这方面更加重要。
(1)项目过程服务
合同能源管理机制规定,实施节能项目的EMCO要向客户提供项目全过程服务,包括融资,这一点颇受大中小型耗能企业和各类耗能用户欢迎,也是一般运营机制无可比拟的。
(2)承担项目风险
合同能源管理机制的另一特点是EMC用合同方式保证客户获得足够的节能量,而且以分享项目获得的部分节能效益收回投资和利润,这就意味着EMCO为客户承担了技术风险和经济风险,各类客户都十分欢迎。对于由节能设备供应商和节能新技术持有者组建的EMC,更有利于快速占领市场。
(3)节能项目的融资
客户接受了合同能源管理机制,即可实现自身不投入或少投入资金完成节能技术改造。这一优势在当前我国大部分企业资金短缺的情况下尤其受欢迎。EMCO使用的资金是自有资金、世行贷款和其他贷款。
(4)其他
按照合同能源管理机制运营的EMCO是专业化的节能服务企业,一般具有节能信息广泛,项目运作经验丰富,可以成捆实施节能项目等优势,这为减少项目的前期投入,采购廉价设备,降低施工费用奠定了基础。
3.4 行业风险分析
表5 常见行业风险因子
资料来源:资产信息网 千际投行
本行业常见的风险如下:
(1)政策方面
企业缺乏实施节能项目的动力。现行节能法律约束力较弱,缺乏强制性的规定以及经济激励手段促使企业实施节能改造,对能源利用效率低的企业或行为没有明显的惩罚措施。对节能行为缺乏明显的激励政策,特别是没有与节能的环保效益挂钩。除部分高耗能企业从节省成本出发对节能有一定认识外,大多数企业因为能源占产品成本不是太高,没有节能的积极性。
节能服务产业的市场不规范,缺乏评价标准。能源服务公司在我国还处于发展初期,没有成熟的行业规范,诸如服务标准、节能量检测和认定办法、合同规范及其履约道德准则等。同时也缺乏评价节能服务公司服务质量好坏的标准,节能服务市场比较混乱。
(2)融资方面
节能服务公司融资困难。现阶段,我国的能源服务公司很难通过银行等金融机构为合同能源管理项目融资。多数运营的节能服务公司经济实力较弱,无力提供保证其贷款安全性的担保或抵押。由于合同能源管理的投入产出周期长,大项目一般在投入几年以后才会有回报,企业要进行后续投入面临很大的资金压力。而作为中小企业,又是新生的企业,商业资信度相对较低,很难从银行获得商业贷款,制约了企业的进一步发展。因资金不足,大量好的节能技改项目无法实施;
缺乏信用评价机制,银行授予信用额度低。由于目前我国大部分的节能服务公司规模较小,经济实力不强,常常无力向银行提供信用担保和足额的抵押。因此,银行对这些公司的信用度水平存在质疑,授信额度很低。此外,目前中国节能服务公司的发展前景不是很明朗,银行缺少对合同能源管理运作机制的深入了解,这更增加了节能服务公司从银行获得贷款的难度。
(3)能源服务公司方面
能源服务公司专业化不强,缺乏运营能力。节能服务公司的运营机制是全新的,又比较复杂,潜在的节能服务公司基本都没有受过专业培训,大多数缺乏综合技术能力、市场开拓能力、商务计划制定能力、财务管理与风险防范能力、后期管理能力等,降低了向用户提供服务的水平。
缺乏权威的节能量核准手段。节能效果的评测问题是合同能源管理项目的核心问题,节能服务公司的所有收益实质上都来自于节能收益。但目前,节能服务公司在节能量的核准和评估上,经常难以与企业达成一致,缺少统一的评价标准和具有一定权威性的第三方机构来进行节能量的核准和评估。
3.5 竞争分析
市场竞争环境——基于波特五力模型分析
(1)同业竞争者威胁
目前大力发展节能产品还缺乏政策法规支持;资产属性很强导致退出门槛较高;政策鼓励大型用能单位组建专业化节能服务公司,形成专业化节能服务公司壁垒,且对融资抗风险能力要求高。因此,合同能源管理行业的竞争将会更加激烈。
(2)替代品威胁分析
所谓替代品是指在功能上实现对另一产品替换的其它产品,它对原来被替代者的威胁主要来自于对市场和消费者的争夺,也就在于对方是否具有盈利能力,其产品在质量和功能方面用户的满意程度如何以及用户转向替代品的难易程度。对于合同能源管理而言,其他模式(E/EP/EPC)模式对合同能源管理的替代性完全取决于节能客户的资金实力和技术实力,而这种威胁主要基于替代品盈利能力和受众注意力市场的考量。
(3)需求方威胁分析
需求方威胁处于中等水平,下游电力企业的体系架构因素导致作为主要需求方的地方电厂没有自主性,受制于集团公司;下游水泥厂、玻璃厂、钢铁厂自身对电价较为敏感;经济下行,下游企业对降低成本要求迫切。
(4)供求方威胁分析
供求方的威胁处于中等水平。一方面,上游设备提供商数量众多,同质化竞争形态激烈,会导致上游材料价格降低,但另一方面,单个设备价格较高,供求方的威胁又较大。
(5)潜在进入者威胁
潜在进入者是影响行业竞争强度和盈利性的又一关键要素,他会带来新的生产能力,要求一定的市场份额。而在如今的媒介市场,任何新的组织的进入都会对原有的结构造成威胁,因此潜在进入者威胁强。这种威胁主要体现在对下游市场需求量的争夺和对上游市场资源的分流上,上游设备供应商、EPC总包商、设计院都有进入可能,用能企业组建节能服务公司具有较强竞争力。
图14 三种形态SWOT模型分析
资料来源:资产信息网 千际投行 CSDN
3.6 中国企业主要参与者
蔚蓝锂芯[002245.SZ]
江苏澳洋顺昌科技材料有限公司为上市公司江苏蔚蓝锂芯股份有限公司旗下子公司。2020年12月14日才刚更名,由“澳洋顺昌”变更为“蔚蓝锂芯”。
公司本部位于苏州张家港市,是金属物流行业中第一家在国内上市的企业。目前公司本部总面积82818平方米,加工仓储面积55353平方米,总资产超过20亿元,为超过200家知名客户提供着钢板、铝板供应链管理的全面解决方案。
(2)中科电气[300035.SZ]
湖南中科电气股份有限公司是致力于电磁冶金整体解决方案、集现代制造和现代服务于一体的高新技术企业及软件企业,位于洞庭湖畔、岳阳楼下的“电磁之都”岳阳,产品包括冶金电磁搅拌成套系统、起重磁力成套设备、磁力除铁器、高压变频器及无线远程终端服务。
公司核心产品钢铁连铸电磁搅拌成套系统(EMS)是改善钢材品质、增加连铸钢种、提高连铸成材率和生产效率的关键工艺设备。
双良节能
双良节能系统股份有限公司是双良集团有限公司的控股子公司,同时也是一家外商投资股份有限公司。 2003 年4月22日,公司在上海证券交易所成功上市交易,证券代码为600481,注册资本为675,069,376 元人民币。
公司是中国中央空调行业的领导企业之一,公司主要产品有溴化锂吸收式制冷机(蒸汽型、直燃型、热水型)、吸收式热泵等中央空调主机及末端产品。
达实智能[002421.SZ]
深圳达实智能股份有限公司成立于1995年,于2010年6月在深交所上市,股票代码:002421。基于自主创新的物联网智能管控平台及终端产品,以大数据服务平台产品为核心,聚焦智慧医疗、智慧建筑、智慧交通三大细分市场提供多场景智能物联整体解决方案,致力于成为5G时代值得信赖的智能物联网平台营造者。
3.7 全球重要竞争者
节能服务涉及的领域主要包括居民、商业、工业、市政以及农业等。尽管不同国家的ESCO(能源服务公司)主攻的节能领域有所侧重,但是在很多国家,工业领域的节能服务是ESCO的主要服务项目。
纵观全球节能服务业30多年的发展历程,在早期,该产业发展较慢,被社会的认知和接受程度较低。但是,过去10年间该产业发生了显著的变化,尤其是随着节能减排的要求越来越迫切,各国的ESCO面临着巨大的市场空间。
表6 全球重要竞争者
资料来源:资产信息网 千际投行
美国CONECO
CONECO是美国电力公司爱迪生公司的子公司,是在全美电力市场化重组的推动下为提高电力公司的竞争力应运而生的——爱迪生公司为了加强其在电力销售中的竞争地位,实施一种名为PowerSpecTM的技术,可动态分析电力用户目前用电情况和未来的可供选择的电力使用方式。电力销售员可使用该技术对用户的能源使用状况进行间断或实时的监测,以保证用户满意,并寻求为用户提供有偿的能源管理服务的机会。
加拿大Econoler
Econoler是附属于加拿大蒙特利尔市著名能源管理公司SoprinADS的一家节能服务公司。EconolerInc编制了一套能源管理软件,其功能包括:各种能源资源评估、能源成本分析、财务预算、能源消费的实时管理、能源项目的财务分析、节能设备的动态监测以及节能量的准确确认等。目前公司在美国、荷兰、法国、新加坡、韩国都有分公司,业务领域十分广阔,已进行2500个合同能源管理项目。
西班牙IDEA
IDAE上世纪80年代隶属于西班牙工贸部的能源研究所,后逐步改制为兼有政策和项目示范双重功能的能源机构,不仅为西班牙政府制定节能政策提供咨询服务和技术支持,也是一家地地道道的节能服务公司。IDEA作为国有公司,其基本职能是:通过合同能源管理、技术服务和咨询以及节能改造项目的开发,推进西班牙的能源合理利用和可再生能源的应用。
第四章 未来展望
由于合同能源管理模式强大的市场竞争优势和国家政策的大力扶持,未来比重将不断增加。根据中国节能协会节能服务产业委员会的估算,合同能源管理模式将是未来我国余热发电市场的新趋向,增速保持在30%-40%,市场发展空间广阔。
依现有的情况来说,国外的合同能源管理模式较为健全,加拿大、意大利、美国、日本等都由国家牵头形成了的成熟 EPC 模式,节能产业发展完善。而我国从应用到研究起步都比较晚,随着“十三五”计划的推行,逐步关注到公共建筑的合同能源管理模式,但对于医院应用合同能源管理的关注较少。
我国目前针对医院的合同能源管理科学系统的理论范式尚处于探索阶段,且形成典范的项目较少,全国各地逐渐出现医院节能项目,如南充中心医院、北京和谐医院等。
合同能源管理不仅仅是为了能源合理使用、节能改造,其涉及到一个我国尚未成熟的新兴节能服务产业。合同能源管理需要市场的介入,更需要建筑主体的意识。可行的医院合同能源管理有利于培养医院节能意识、促进更多医院建筑实行该模式,同时也是对新兴节能服务产业成长的契机,做出新的经济贡献,最终实现国家能源节约目标,成为一个能源节约型社会。
此外,医院建筑是特殊的公共建筑,作为公共服务的一部分数量庞大。并且医院由于其特殊性,能源消耗巨大,这意味着有巨大的节能空间。对其能源消耗、运营进行统一授权管理,有助于医院建设过程中提高能源使用效率。
其次,随着医疗技术的发展与提高,医院的结构与功能不断更新,科室设置、人员配备、设施配置等会不断细化,对合同能源管理模式的考察有助于医院从更复合的视角出发,对医院建筑空间形态的改造或新建有参考价值。
纵使我国合同能源管理行业,依然存在着不少的问题,但是随着国家对节能环保的越来越重视和政策的不断完善,合同能源管理未来发展趋势必然是势不可挡。据国际能源署(IEA)的数据显示,我国建筑能耗比重维持在30%左右,且终端能源利用效率较低,大大增加了经济增长和企业发展的成本;此外,国内能源利用技术、能源管理与使用模式相对发达国家也较为滞后,大大增加了中国单位国民生产总值的能耗水平。因此,节能减排是中国现阶段发展所面临的一个重要问题,这也说明了国内节能服务产业、能源管理技术存在着巨大的发展潜力和空间。
过去10年,我国合同能源管理项目投资规模年复合增速近60%,预计未来三年将保持16%-25%的年均增速。在美国等发达国家,超过30%的节能项目都是通过EMC模式建造与营运的,而目前在国内,合同能源管理模式才刚刚起步,国家和地方政府高度重视,出台了多项优惠政策积极推广。预计到2021年中国合同能源管理行业投资规模将达到2049亿元,年平均增长率为14%。
我国现在处于经济快速发展和能源持续紧张的大环境下,基于市场运作、受利益最大化的驱使,节能服务企业会不断寻找客户实施节能项目。所以,合同能源管理这一商业模式在我国存在着广阔的节能市场。
(作者:千际投行 )
声明:本文由21财经客户端“南财号”平台入驻机构(自媒体)发布,不代表21财经客户端的观点和立场。



























