南方财经全媒体记者郭晓洁 实习生严碧璐 广州报道
绿美广东,金融赋能。
在中国人民银行广州分行、广东省地方金融监督管理局、广州市地方金融监督管理局的指导下,由广东金融学会绿色金融专业委员会、广州市绿色金融协会主办,南方财经全媒体集团、21世纪经济报道承办的“绿美广东·金融赋能”2023年度广东绿色金融改革创新案例征集和推广活动顺利开展。
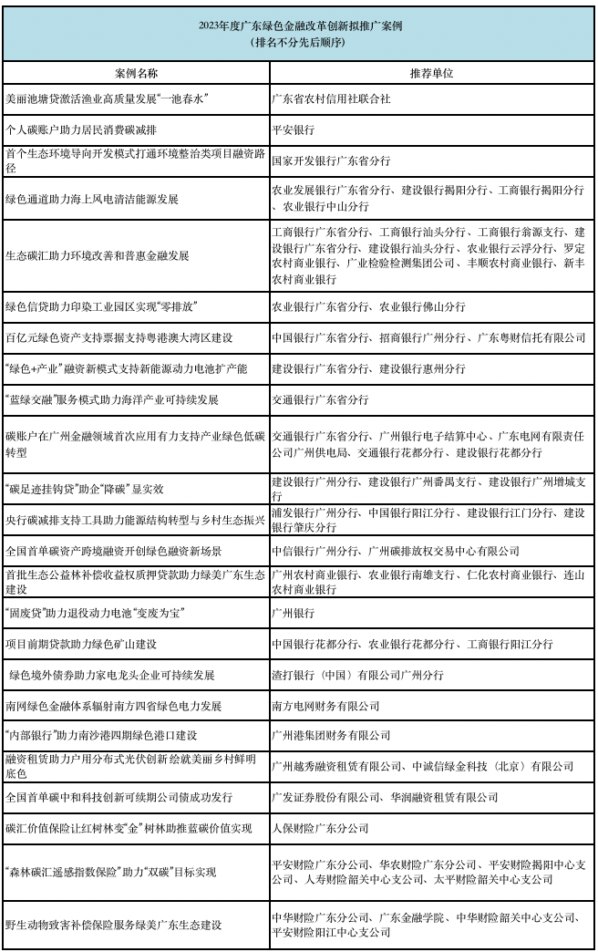
据悉,本次活动共收集到248个案例,经初步筛选,有102个案例进入到网络投票展示和专家评议环节,其中网络投票环节共吸引超10万人参与,投票人数超186万人次。
在专家评议环节,主办方组织专家从创新性、实效性、示范性、规范性、合规性等角度,对初筛选出的案例进行讨论、评议,并参考网络投票结果,确定拟推广案例50项,并于5月19日开始进行为期7天的公示。
记者梳理50个拟推广案例名单发现,此次拟推广案例中,共涉及广州、深圳、东莞、佛山、珠海、中山、江门、韶关、清远、茂名、肇庆、云浮等12个地市;案例申报主体涵盖银行、证券、保险、信托、融资租赁、财务公司、企业集团、第三方绿色认证机构;案例类型涵盖绿色信贷、绿色保险、绿色债券、金融科技、跨境金融等,类型丰富。
拟推广案例公示信息具体如下:
公示时间:2023年5月19日至2023年5月26日
公示期间,任何个人、组织对公示结果有异议,均可采取书面、电话或面谈等方式向广东金融学会绿色金融专业委员会秘书处、广州市绿色金融协会反映。
广东绿金委秘书处联系人:张学玲,020-89160852
广州市绿色金融协会联系人:郭明慧,020-83702021
(作者:郭晓洁 编辑:梁小婵)
南方财经全媒体集团及其客户端所刊载内容的知识产权均属其旗下媒体。未经书面授权,任何人不得以任何方式使用。详情或获取授权信息请点击此处。
评论



