不是公关不行

作者 | 英花
编辑 | G3007
01
李想反击结局:知错就改
在一个月前,李想应该怎么也不会想到,交出了上市以来最好年报的市场宠儿理想汽车,一个月股价跌幅超过32%以上。
李想更不会想到,从公开指责「黑公关」要发起「用阳光击碎黑暗」的反击战,到公开「认错」,也就10天的时间。
显然,在资本面前,个人的愤怒是小事。
MEGA的P图事件,对理想汽车是一个惨痛的打击。MEGA被李想和理想汽车都寄予了极高的厚望,内部希望其年销量达到7-8万辆,是品牌全年80万辆目标中的重要增量。但风波后,MEGA并非如李想预料的那般理想。据《晚点Auto》发布独家消息称,理想对MEGA的24小时内的预期订单是3000台左右,而实际仅实现了一半左右。MEGA发布后的半个月内,实际收到的订单只有4000台左右。
MEGA的滞销,不是一辆车那么简单,而是理想的全局,以及激烈市场竞争下的生存与未来。在残酷的商业市场中,一着不慎,满盘皆输,这是残酷的竞争事实。
李想或许急了,他意识到靠嘴和舆论是行不通的。这也就是在宣称要发起「公关保卫战」后的第10天,李想急速调转桥头,展开自我批评。
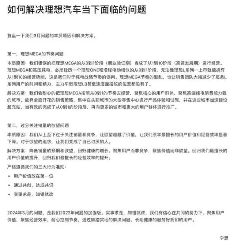
3月21日,李想发了一封全员信,复盘了3月理想MEGA危机存在的「本质」问题:理想MEGA的节奏问题、过分关注销量的欲望问题。
「错误地把理想MEGA的从0到1阶段(商业验证期)当成了从1到10阶段(高速发展期)进行经营。」「这是我们对纯电战略节奏的误判。」对此,李想放弃全面开花的销售策略,把理想MEGA按照从0到1的节奏去经营,聚焦核心的用户群体,聚焦高端纯电消费能力强的城市。
同时,李想反思,“从上至下过于关注销量和竞争,让欲望超越了价值,让我们原本最擅长的用户价值和经营效率显著下降。”对此,理想会降低销量的预期和欲望,回归健康的增长。
这对李厂长来说,前后截然相反的两种态度下深藏内心的委屈、痛苦。但问题是,李厂长指出的问题真的是本质问题吗?
前理想ONE的设计师「路易贾」一针见血地指出:这件事的核心就是逆传统审美设计导致的产品力拉垮, 再加上不切实际的定价导致的市场营销策略整体失败,跟欲望大不大半毛钱关系没有。

02
“微博之王”的噤声与理想公关的失声
深谙企业公关做法的人应该知道,李想的内部信其实就是有意安排的「公关回应」。
只是,为时已晚。或者说,理想公关在理想这家企业里能发挥的空间很少。
对于理想汽车而言,公关的作用是不言而喻的,因为李想自己就是一个好「公关」。李想被长城汽车老总称为汽车界的「微博之王」,甚至行业还总结了理想汽车的社交营销打法「社交控场打法」——微博打曝、B站打新、小红书打量、抖音打钱。

李想在微博也是一个大V,拥有233万粉丝。据笔者粗略统计,在今年2月份里,李想在微博发布(包括转发)了53条微博,是一个十分「勤奋」的微博大V。而从动态可以看到,李想与雷军的微博运营存在极大的不同,李想是真亲自下场做博主,雷军的账号已经成为了公关的营销官方号。
顺势而为的李想,也是公关和营销的极大既得利益者。李想通过自己的个人微博,为品牌发声、为行业发言。他为自己立人设,也为理想汽车摇旗呐喊,并站在时代的风口上取得了阶段性的成功:理想汽车2023年营收破千亿、盈利过百亿、现金储备上千亿,成为中国首家实现盈利的造车新势力。
而在MEGA的P图风波发生后,李想在微博噤声了,自3月2日之后再也没有发布过。有趣的是,李想的最后一条微博转发了MEGA设计师的采访内容,并评价道:CEO协助做好造型设计的三要素:1、负责共识该产品的价值定义;2、阻止设计团队以外所有人影响设计决策;3、说服技术、工程、工艺、制造、供应链等团队必须实现。言下之意为:MEGA的设计曾遭到过内部的反对,但是李想强硬地予以坚持采用今天这样的设计。
有意思的是,翻看李想的微博,对照3月23日李想的全员信,你会发现「实事求是」这样痛的领悟李想提到过多次,2月份就提到过。显然,公关高手李想是懂得资本市场想要听什么的。
而在2月25日,李想关于「实事求是的认知」讨论的微博下,有用户评论道:厂长「随便」发个微博,所有高管集体冷汗直流,压力山大。作为一个公关出身的人,笔者也能感受到在这一次的舆论风波中,理想公关的「压力山大」与「无能为力」。
03
不是公关不行,而是企业老板太自信
在MEGA事件发生后,我们一群公关行业的人就曾经组织过一次讨论:如果你是理想公关,你会怎么做?大家从不同维度支招,但也不约而同地想到借势营销——“见棺发财”。
背后的逻辑不言而喻,大众似乎在进行一场狂欢,他们不一定是真正的理想用户,但却对理想的口碑有着很大的影响。借用自黑的方式见招拆招似乎是一种更迎合当下受众的取巧方式。
但实际上这是完全不可能发生的事,因为如上文所言,MEGA对于理想是有战略意义的,打高端市场就要有更好的品牌形象。
笔者更清晰地清楚,我们如果是理想公关,我们和今天理想公关的失声结局是一样的——因为每一个企业公关的决策都取决于企业的战略、老板的意志。尤其是面对李想这样一个强硬的老板,在舆论风波时,公关首先要解决的就是老板的直接需求——比如打击黑公关。
公关的作用,做得好与坏,很大程度上都是老板决定的。这也就是公关人的困境——如何衡量自己的价值。在很多大厂,公关人都努力在汇报这件事上自证价值,也在不断探索一套可以量化的评价标准,比如10w+、热搜、曝光量等,甚至还算起了ROI,但如果细究便会发现很多考核指标有点荒谬。
公关很多时候需要站在公众的角度来思考传播的有效性和高效性,说「人话」。而企业的老板战略不一样,接受的信息存在偏差,这也就是有了如李想这般与公众存在的认知偏差——公众认为MEGA像灵车,但李想认为这样的言论是黑公关,内心充满了委屈。
懂传播的老板能帮公关省很多的传播费用,但太懂传播的老板,也可能折在传播上。借用此次李想的反思「让欲望超越了价值」「对于欲望的追求,让我们变成了自己讨厌的人」,在危机公关应对上,别让自信的膨胀超越专业和常识,演变成最终的大败局。
水能载舟,亦能覆舟。无论是理想汽车老板李想,还是花西子老板吴成龙,他们都是懂传播的高手,是营销的既得利益者,但却也成为了风口浪尖的推动者,最终被流量反噬。
(作者:来咖智库 )
声明:本文由21财经客户端“南财号”平台入驻机构(自媒体)发布,不代表21财经客户端的观点和立场。