金融助力降成本:避免资金沉淀空转,保持银行净息差基本稳定
21世纪经济报道记者李愿 北京报道 “三去一降一补”提出后,自2017年起,国家发改委、人民银行等部门每年都会联合发布有关当年降成本重点工作的相关通知,其中金融部分涉及货币政策取向等,受到市场高度关注。
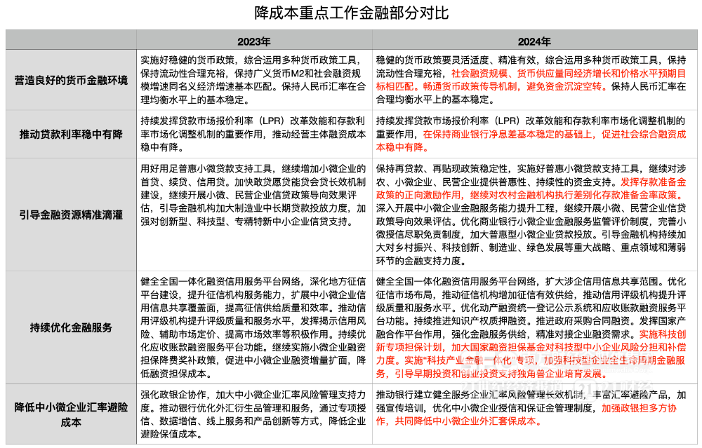
5月23日,《关于做好2024年降成本重点工作的通知》(下称《通知》)正式公开,金融方面从营造良好的货币金融环境、推动贷款利率稳中有降等五个方面推动提升金融服务实体经济质效,与2023年几乎保持一致,但在具体举措方面则有所调整。例如,在货币金融环境方面同时强调物价水平和避免资金空转,在推动贷款利率稳中有降方面强调保持商业银行净息差基本稳定、范围从企业主体扩大至社会层面。
(21世纪经济报道记者整理)
对于上述货币政策聚焦点,早在今年3月,中国人民银行行长潘功胜就曾表示,“我们将把维护价格稳定、推动价格温和回升作为货币政策的重要考量,统筹兼顾银行业资产负债表健康性,继续推动社会综合融资成本稳中有降。”
21世纪经济报道记者综合采访情况来看,在当前经济金融环境下,LPR下调的主要动力在于进一步下调存款利率等来压降商业银行负债成本,以稳定净息差水平;央行主动通过下调MLF利率带动LPR下调的可能性仍在,但需要平衡的因素较多。
“综合考虑目前经济处于复苏阶段、物价水平偏低、部分银行机构净息差压力、政策空间充足及配合积极财政政策等,预计后续稳健货币政策偏积极。在实施和优化此前出台再贷款、再贴现工具和稳楼市政策外,后续有望进一步出台降准工具,并引导金融机构积极优化资产负债结构,根据市场情况用好存款利率市场化调整机制,继续挖掘LPR改革红利。”光大银行金融市场部宏观研究员周茂华对21世纪经济报道记者表示。
资金空转等制约货币政策空间
国家统计局日前发布的数据显示,4月全国CPI同比上涨0.3%。作为货币政策的重要目标之一,早在2022年二季度,央行就开始对物价问题给予关注,随着物价的进一步走低,2023年央行的关注度进一步提升。在2024年年度工作会议上,央行首次提出“促进社会融资规模、货币供应量同经济增长和价格水平预期目标相匹配”,上述《通知》仍与此保持一致。
“当前物价处于低位的根本原因在于实体经济需求不足、供求失衡,而不是货币供给不够。”央行在《2024年第一季度中国货币政策执行报告》中表示。在谈及下一阶段货币政策思路时,央行仍表示,把维护价格稳定、推动价格温和回升作为把握货币政策的重要考量,加强政策协调配合,保持物价在合理水平。
制约央行进一步放松货币政策的重要因素之一是资金空转。中国银行研究院研究员刘晨对21世纪经济报道记者表示,自去年下半年开始,央行、金融监管总局等各部门都相继针对“资金空转沉淀”这一问题表态,各级监管已采取多种措施加强金融对实体经济的支持作用,避免金融资源低效利用。本次《通知》部署了“畅通货币政策传导机制,避免资金沉淀空转”这一重点任务,进一步体现出了政府部门对金融体系高效运转的重视。
央行在《2024年第一季度中国货币政策执行报告》中还表示,要科学认识信贷增长和经济增长的关系,转变片面追求规模的传统思维,宏观上要更加注重把握好融资环境的松紧适度。据21世纪经济报道记者在采访中了解,当前货币政策思路是“政策利率及LPR并非越低越好,更需要防范潜在套利空转风险,提升政策实施效率”。
事实上,为推动经营主体融资成本稳中有降,今年以来,央行已经采取了多项政策措施,包括将5年期以上LPR下调0.25个百分点、降准0.5个百分点以及近期从全国层面取消个人住房贷款利率下限等。这些举措均已对推动企业和个人负债成本下降产生积极作用。
数据显示,4月企业新发放贷款加权平均利率为3.76%,基本与上月末持平,比上年同期低23个基点;个人住房新发放贷款利率为3.7%,比上月低2个基点,比上年同期低48个基点,均处于历史低位。
保持商业银行净息差基本稳定
《通知》提出,要持续发挥LPR改革效能和存款利率市场化调整机制的重要作用,在保持商业银行净息差基本稳定的基础上,促进社会综合融资成本稳中有降。21世纪经济报道记者注意到,这是继今年3月潘功胜首次提出“统筹兼顾银行业资产负债表健康性”的基础上,官方首次明确指出要保持商业银行净息差基本稳定。
“目前银行金融体系面临净息差压力,在进一步降低实体经济贷款成本、提振实体经济融资需求等方面,后续需要货币政策支持与银行金融机构积极进行负债成本管理。”周茂华表示。
今年以来,压降商业银行负债成本的举措继续不断出台,包括存量智能通知存款终止服务、部分中长期大额存单暂停发行、“手工补息”存款规范等。以杭州银行为例,该行财务总监章建夫日前表示,随着2023年市场利率的调降以及存款“手工补息”的工作规范化,将有利于银行业付息率的下降。“从内部的测算和安排来看,我们预计2024年存款付息率将逐季下降,全年可以下降10个BP左右。”他说。
净息差与资产和负债两端相关,2023年商业银行净息差为1.69%,创下历史新低。截至目前,商业银行一季度净息差数据暂未公布,但从上市银行情况来看,无疑会进一步下降。个别已发布数据的地区也反映了这个趋势,如一季度江西银行业净息差为1.98%,2023年为2.17%。
刘晨认为,目前来看,我国银行业资产质量整体保持稳健,经营与风控水平稳步提升,“未来各银行机构在助力经济高质量发展过程中,应持续优化存款成本、控制负债成本,着力提升自身经营综合能力和风险管理能力。”
值得注意的是,在“引导金融资源精准滴灌”部分,《通知》还提出,发挥存款准备金政策的正向激励作用,继续对农村金融机构执行差别化存款准备金率政策。央行数据显示,2024年2月5日,金融机构平均存款准备金率约为7.0%,大型银行、中型银行、小型银行存款准备金率分别为8.5%、6.5%、5.0%,已经体现出存款准备金政策对农村金融机构的支持,后续是否会有进一步的举措出台值得关注。截至目前,4月底召开的中央政治局会议提到的“灵活运用利率和存款准备金率等政策工具”的相关政策仍未出台。
(作者:李愿 编辑:张铭心)
南方财经全媒体集团及其客户端所刊载内容的知识产权均属其旗下媒体。未经书面授权,任何人不得以任何方式使用。详情或获取授权信息请点击此处。
