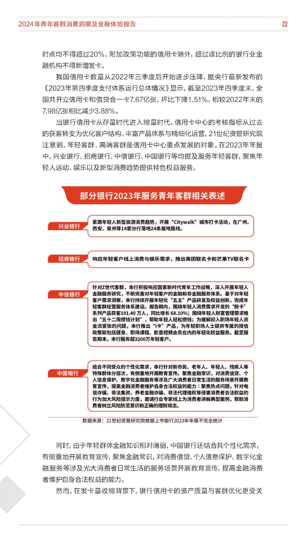
2024青年客群消费洞察及金融体验报告
21世纪经济报道 21财经APP
2024-05-30 11:00
关联内容
《2024青年客群消费洞察及金融体验报告》发布:年轻人呈现“五重身份”与“六大消费金融趋势”
21世纪经济报道与平安消费金融联合发布《2024青年客群消费洞察及金融体验报告》
南方财经全媒体集团及其客户端所刊载内容的知识产权均属其旗下媒体。未经书面授权,任何人不得以任何方式使用。详情或获取授权信息
请点击此处
。
加载全文
评论
查看更多评论
相关文章
推荐阅读