6月27日,三大指数集体低开,中证A50指数截至发稿跌0.73%,成分股跌多涨少,分众传媒涨超1%,盐湖股份、中国联通、长江电力、京东方A等小幅跟涨,而万华化学、恒瑞医药、智飞生物、科大讯飞等多股跌超1%。
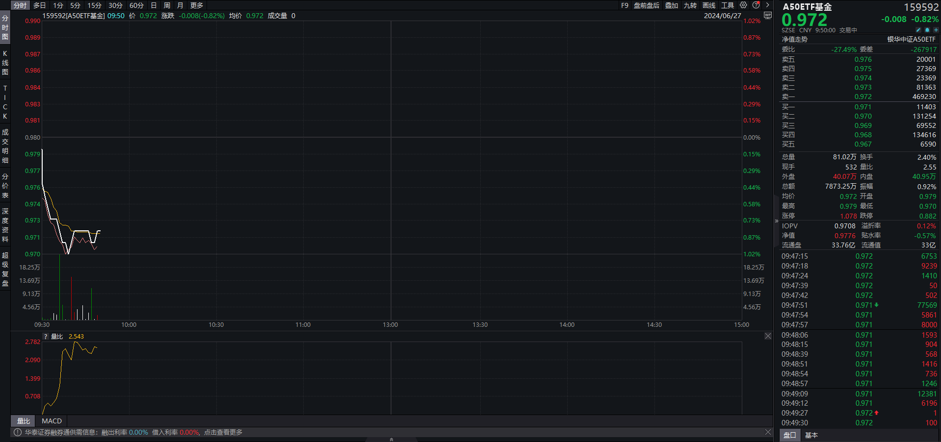
相关ETF方面,A50ETF基金(159592)现跌0.82%,成交额近0.8亿元,盘中交投活跃,换手率超2.4%,溢折率0.12%,早盘频现溢价交易。
值得一提的是,该ETF近期获资金“加仓”不断。Wind数据显示,6月26日,A50ETF基金(159592)单日获资金净流入超3亿元,且全天成交额达4.59亿元。截至6月26日,该基金最新规模达33.01亿元,最新份额达33.76亿份,均创历史新高。
A50ETF基金(159592)紧密跟踪中证A50指数,该指数布局A股核心资产,从各行业龙头上市公司证券中,选取市值最大的50只证券作为指数样本,以反映各行业最具代表性的龙头上市公司证券的整体表现。
财信证券认为,后续市场如要走出主线行情或趋势性行情,仍需成交量的持续放大来配合。在存量资金博弈下,短期市场仍以风格快速轮动为主、行情持续性一般。从指数位置来看,短期宜静待指数企稳。上周多只沪深300ETF基金出现放量,当前位置部分资金已有介入大盘蓝筹的迹象,后续大盘蓝筹方向将相对安全。
(本文内容来自持牌证券机构,不构成任何投资建议,亦不代表平台观点,请投资人独立判断和决策。)
(作者:万倩倩 编辑:梁明)
财经日历丨掌握全球大事 预知财经要闻 速读经济数据 把握交易提示
南方财经全媒体集团及其客户端所刊载内容的知识产权均属其旗下媒体。未经书面授权,任何人不得以任何方式使用。详情或获取授权信息请点击此处。
评论

