近日,北京市西城区人民法院变卖的一个价值1.3亿元的厂房,被1元钱起拍变卖。最终变卖成交价仅有1.8万元,该厂房建筑总面积9550.64平方米。
据大皖新闻报道,成交确认书显示,“捡漏”者是一名叫刘涛的自然人,拍卖平台工作人员称,该拍卖订单已被法院撤销。
对此,西城区人民法院工作人员回复称,法院领导对这一事件特别重视,正对组织人员认真核查,肯定会给公众一个满意答案。
8月8日,据红星资本局报道,目前有关本次变卖的订单已经找不到了。
1元起拍,加价幅度为0.01元
据红星资本局报道,在6月25日和7月16日,该厂房已在京东资产交易平台进行过2次公开拍卖,但均遭遇了流拍。第一次起拍价为9140万元,第二次拍卖时降低起拍价至7312万元。
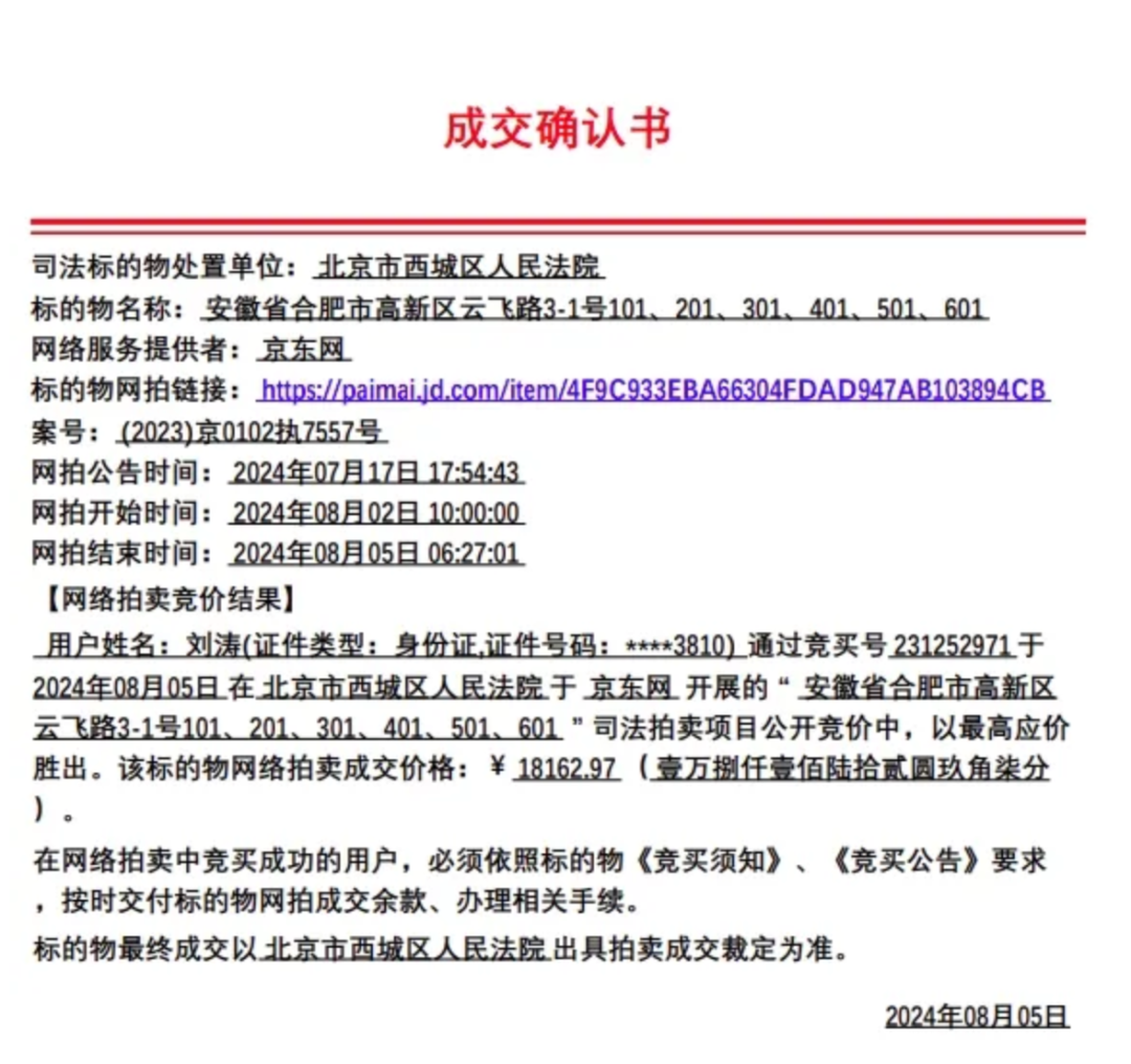
7月17日,北京市西城区人民法院在京东资产交易平台发布公告,将于8月2日10时起(变卖期为60天)(竞价周期与延时除外),在北京市西城区人民法院京东网司法拍卖网络平台上进行公开变卖活动。此次变卖的厂房位于安徽省合肥市高新区云飞路,总层数为6层,总建筑面积为9550.64平方米,房屋结构为钢筋混凝土,规划用途为工业。
变卖公告显示,该厂房1元起拍,变卖预缴款1元,保证金0.2元,加价幅度为0.01元。本次变卖开始后,如果有人出价1元,24小时内无人再应价,该出价1元即为最终变卖价;24小时结束时如有人应价,则自动延迟5分钟。
变卖公告还显示,拍卖房产系刑事案件涉案财物,该房产经最后一次拍卖未能成交,故法院进行无保留价拍卖。
据大皖新闻报道,从1元起开始变卖,经历了2天多的竞价,2024年8月5日06:10:13竞价结束时,本次司法变卖有140人竞买,延迟次数高达31674次。
当前,该厂房被安徽日竞控制技术有限公司实际占有使用。安徽日竞控制技术有限公司2024年2月22日向法院申报:其与房产的产权人订有租赁合同,租赁期限自2019年3月5日起至2027年3月5日止,合同约定3个月装修免租期,因厂房楼顶无防水层漏水及消防未达新规要求改造,双方协商再延期1个月免租期,免于支付租金,目前租金已交至2024年4月4日。
需要关注的是,房产拍卖成交后,法院不负责房产的交付,房产的转移占有问题由买受人与房屋实际占有人通过协商或另行诉讼等途径处理。
债权人差点气晕过去
据大皖新闻报道,被变卖的这一巨额厂房的债权人之一是合肥市民刘青安。
刘青安表示,这个巨额厂房现任产权人欠他3000多万元,他希望通过竞买取得该厂房的产权。令他意外的是:“整栋的6层楼房竟然被1.8万元变卖成交了!”
“我不停地点击,一次也只能加价几十块钱!下次再出价时,仍然需要不停地点击!”刘青安的儿媳妇陈女士告诉记者,“我希望自己一次可以加价100万元,把价格抬高,甩掉那些试图捡漏的‘撸羊毛的人’,但是因为系统无法自定义出价,所以无法甩开。从8月2日开始,我们就发动亲友不停地竞拍抬价,连天加夜地竞价抬价,才把竞买价格抬高到一万多元。8月5日早晨,我实在太累了,就在上厕所洗漱的时候,这次变卖结束了!”。
刘青安说,“如果这栋大楼被1.8万元变卖了,这栋楼主人欠我的3000多万元的债,也就彻底烂了。8月5日早晨,当我看到这次变卖1.8万元竞价结束时,气得差一点晕倒了。当天就带着全家人向北京市西城区人民法院反映情况了。”
律师:4种情况
竞拍人有可能拿不到厂房
据潇湘晨报报道,北京金诉律师事务所王玉臣律师在接受记者采访时表示,如果该厂房存在以下4种情况,竞拍人则有可能拿不到厂房:
1、产权不清晰:如果该厂房还存在其他产权人,或者产权不清晰。若其他产权人对拍卖存在异议,那么拍卖的结果可能会被取消;
2、债权人对拍卖结果存在异议:厂房拍卖取得的相关款项需要偿还给相关的债权人,如果债权人认为拍卖结果与评估报告或拍卖保留价严重不符,可以对拍卖结果提出异议。那么,相关的拍卖结果存在被取消的可能;
3、涉及多重抵押或查封。如果该厂房涉及多重查封、抵押,拍卖后如果有其他查封或抵押没有解除,也无法办理产权证;
4、占有、使用存在问题:若该厂房被原房主的家人或其他债权人占用,相关人员拒绝配合腾房。即使通过拍卖的方式买到了该厂房,也无法实际使用和处分。
本文综合自红星资本局、大皖新闻、潇湘晨报、每日经济新闻
(编辑:金珊,李香香)

